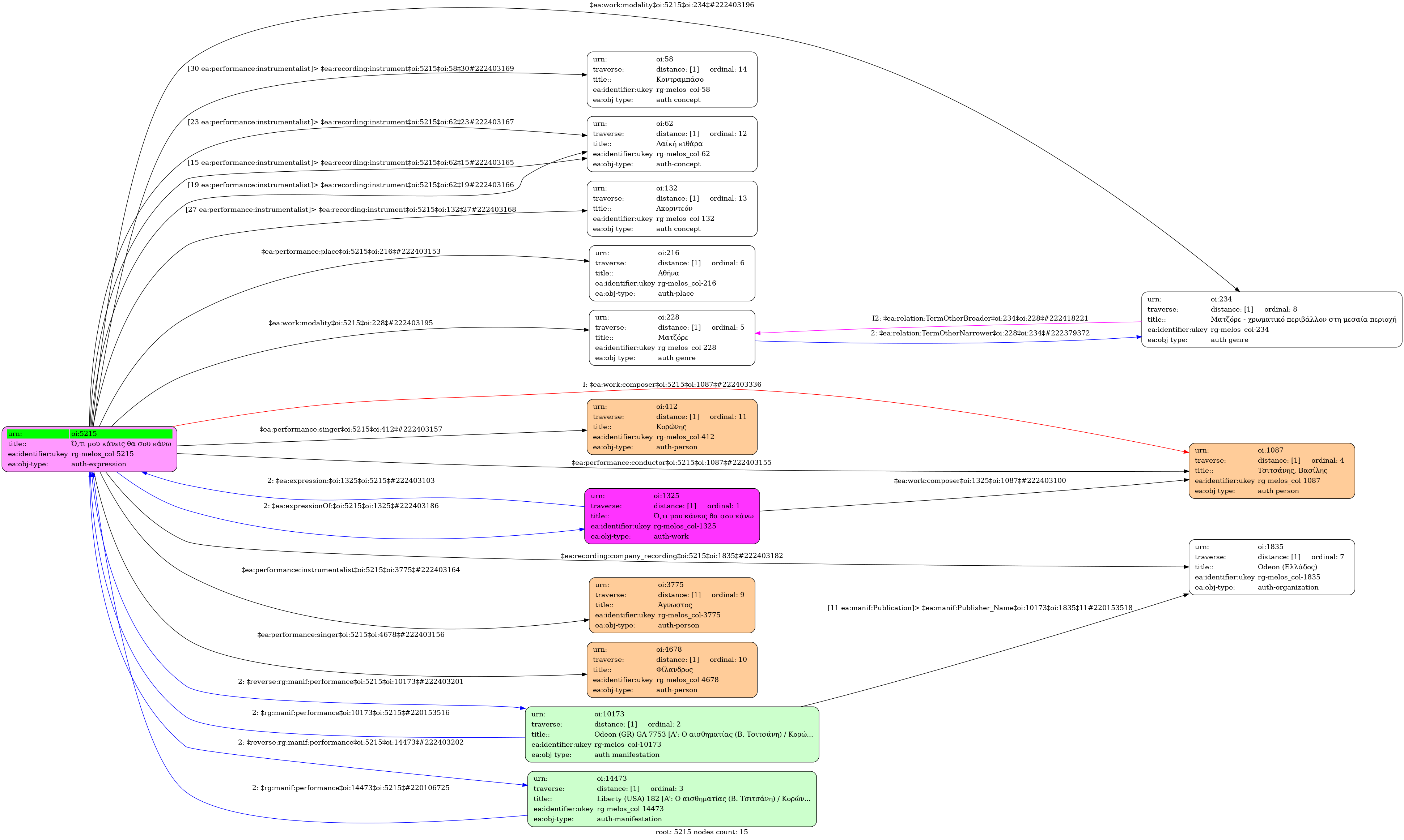
- Έκφραση
- Ηχογράφηση
-
- O,ti mou kaneis tha sou kano
- Ελληνική
-
- Studio
- 1953 [Δεκέμβριος]
- Φίλανδρος | Κορώνης (1918-1984)
- Άγνωστος [σόλο] [Λαϊκή κιθάρα] | Άγνωστος [σόλο] [Λαϊκή κιθάρα] | Άγνωστος [συνοδεία] [Λαϊκή κιθάρα] | Άγνωστος [Ακορντεόν] | Άγνωστος [Κοντραμπάσο]
-
- Μι μείζονα
- Ματζόρε | Ματζόρε - χρωματικό περιβάλλον στη μεσαία περιοχή
-
- Όχι
-
- LG 1019
-
- 23553-2563
-
- 3' 27''
-
-
Με το καλό δεν πιάνεσαι µε το κακό σε πήρα
µε τα µυαλά που κυβερνάς πάλι θα µείνεις χήρα
Μου ρίχνεις ζάρια για γεµάτα και µου ξηγιέσαι πάντα σκάρτα
ότι µου κάνεις θα σου κάνω κι ακόµα ένα παραπάνω
Τα ύπουλα, τα πονηρά σου είπα να τ’ αφήσεις
και τις παλιές παρτίδες σου κυρά µου να τις σβήσεις
Μου ρίχνεις ζάρια για γεµάτα και µου ξηγιέσαι πάντα σκάρτα
ότι µου κάνεις θα σου κάνω κι ακόµα ένα παραπάνω
Με φοβερίζεις πως θα πας στον άντρα της καρδιά σου
ώρα καλή στην πρύµη σου κι αέρα στα πανιά σου
Μου ρίχνεις ζάρια για γεµάτα και µου ξηγιέσαι πάντα σκάρτα
ότι µου κάνεις θα σου κάνω κι ακόµα ένα παραπάνω
-
-
- 9/8
- Eighth note ~ 96
- Ζεϊμπέκικος
-
- Πανεπιστήμιο Ιωαννίνων

