- Έκφραση
- Ηχογράφηση
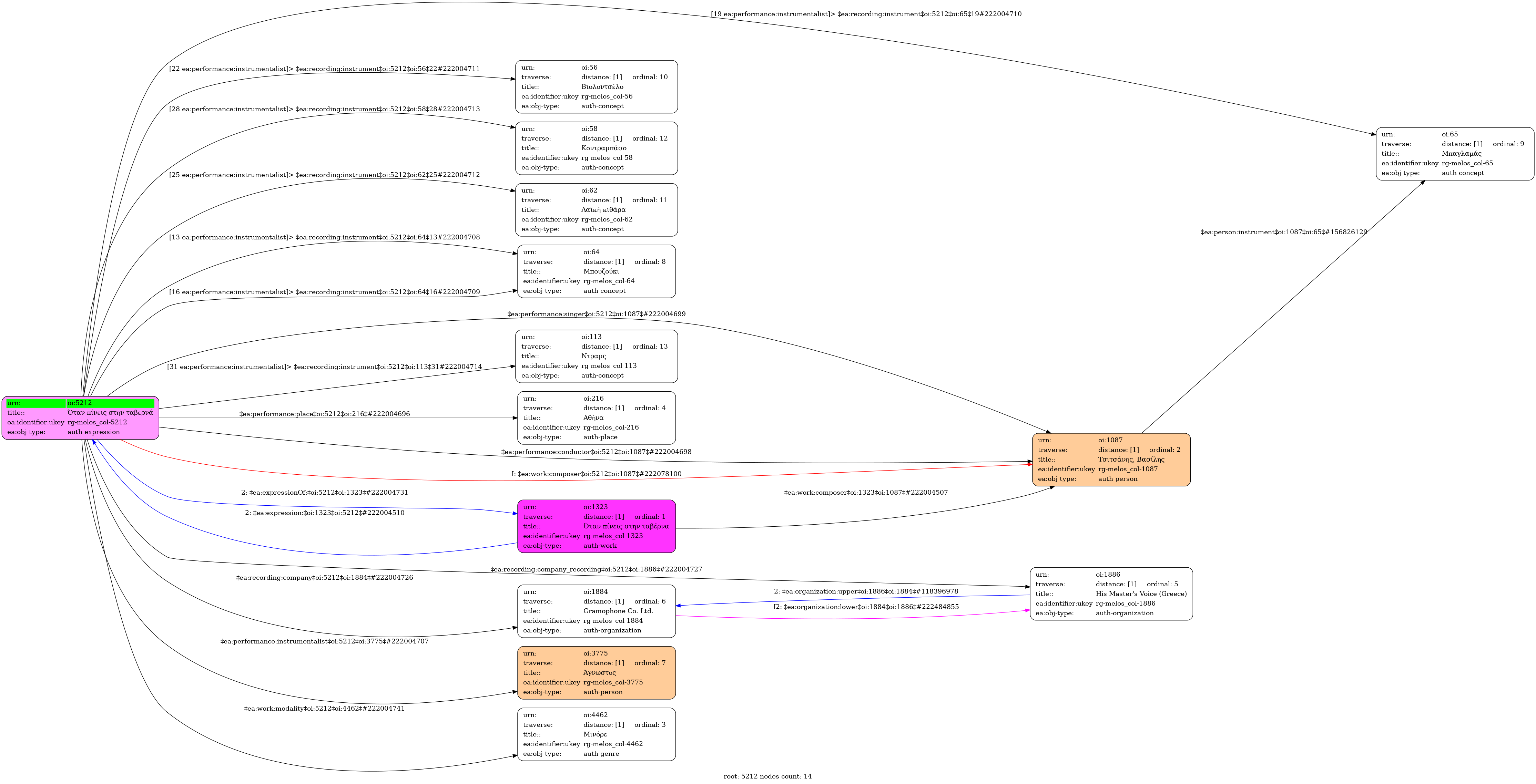
- Ελληνική
-
- Studio
- 1968
- Τσιτσάνης, Βασίλης (1915-1984)
- Άγνωστος [Μπουζούκι] | Άγνωστος [Μπουζούκι] | Άγνωστος [Μπαγλαμάς] | Άγνωστος [Βιολοντσέλο] | Άγνωστος [Λαϊκή κιθάρα] | Άγνωστος [Κοντραμπάσο] | Άγνωστος [Ντραμς]
-
- Ρε ελάσσονα
- Μινόρε
-
- Όχι
-
- 7XGA 2877
-
- 21549-4183-68
-
- 2' 46''
-
-
Όταν πίνεις στην ταβέρνα κάθεσαι και δεν µιλάς
κάπου κάπου αναστενάζεις απ’ τα φύλλα της καρδιάς
Θα ‘θελα να σε ρωτήσω και να πληροφορηθώ
πιο µεράκι σ’ έχει κάνει τόσο µελαγχολικό
Μήπως έχεις αγαπήσει και προδόθηκες κι εσύ
έλα κάθισε κοντά µας να γλεντήσουµε µαζί
-
-
- 2/4
- Quarter note ~ 57
- Χασάπικος
-
- Πανεπιστήμιο Ιωαννίνων

