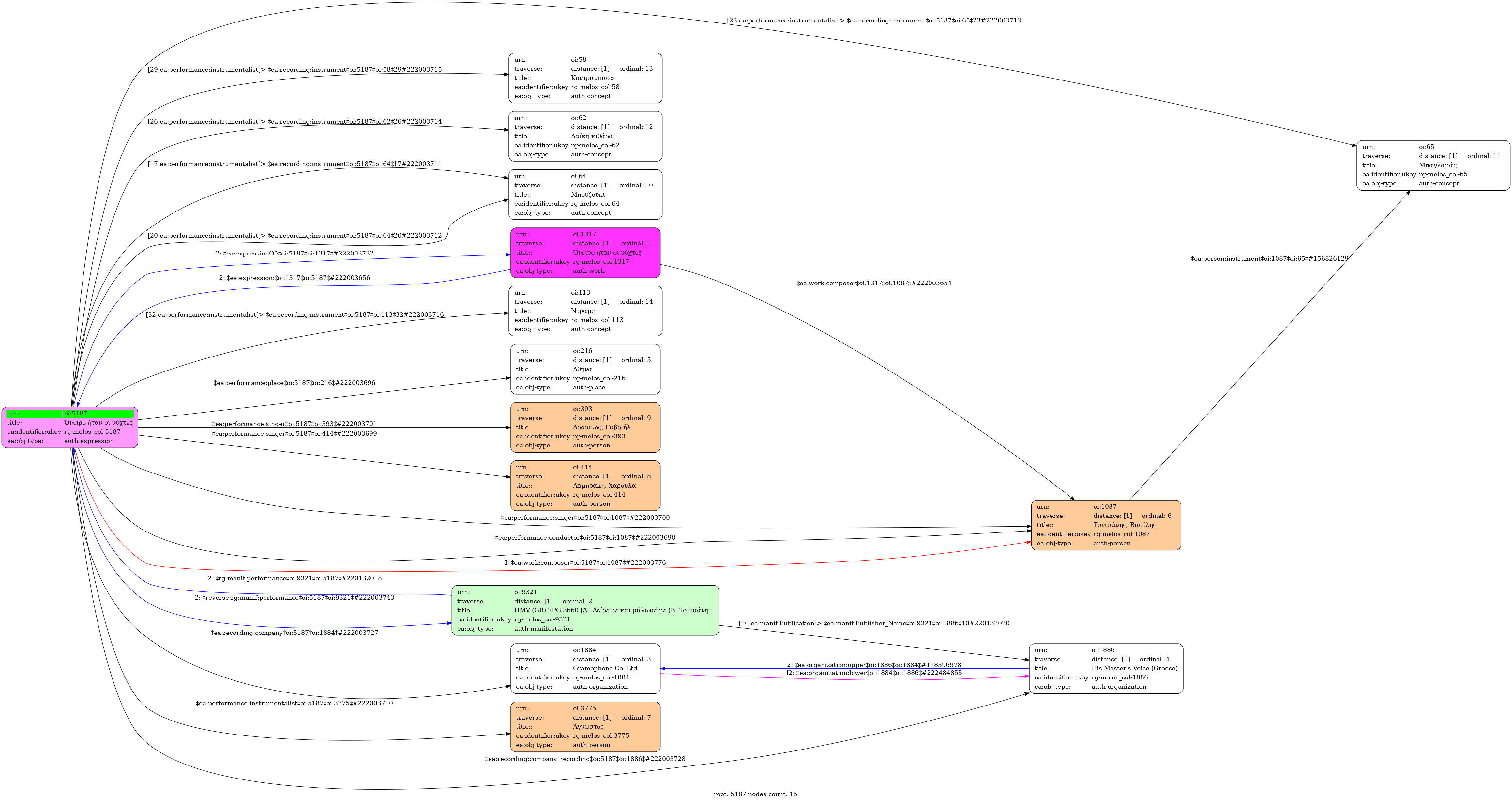
- Έκφραση
- Ηχογράφηση
- Ελληνική
-
- Studio
- 1967
- Λαμπράκη, Χαρούλα (1947-) [1η φωνή] | Τσιτσάνης, Βασίλης (1915-1984) [2η φωνή] | Δροσινός, Γαβριήλ [3η φωνή]
- Άγνωστος [Μπουζούκι] | Άγνωστος [Μπουζούκι] | Άγνωστος [Μπαγλαμάς] | Άγνωστος [Λαϊκή κιθάρα] | Άγνωστος [Κοντραμπάσο] | Άγνωστος [Ντραμς]
-
- Ρε μείζονα
-
- Όχι
-
- 7XGA 2670
-
- 6419-283-67
-
- 2' 58''
-
-
Όνειρο γλυκό ήταν οι νύχτες, που ζήσαµε µαζί
απ’ τα χείλη µου τη δίψα µου την έσβηνες εσύ
Εχθές το βράδυ µπήκα νωρίς στο καπηλειό
και σουρωµένος βγήκα µεσάνυχτα θαρρώ
Βήµατα µε ‘φέραν µπερδεµένα κι ανάµνηση γλυκιά
στης αγάπης µου την πόρτα που µε πρόδωσε σκληρά
Όνειρο γλυκό ήταν οι νύχτες, που ζήσαµε µαζί
απ’ τα χείλη µου τη δίψα µου την έσβηνες εσύ
Απ’ της καρδιάς τα βάθη ο πόνος ξεκινά
µε σπρώχνει και µε φέρνει στα κρύα σου σκαλιά
Σκαλοπάτια µου αγαπηµένα ξανά δε σας περνώ
έκλεισε για πάντα η πόρτα κι η καρδιά που αγαπώ
Όνειρο γλυκό ήταν οι νύχτες που ζήσαµε µαζί
απ’ τα χείλη µου τη δίψα µου την έσβηνες εσύ
-
-
- 2/4
- Quarter note ~ 52
- Χασάπικος
-
- Πανεπιστήμιο Ιωαννίνων

