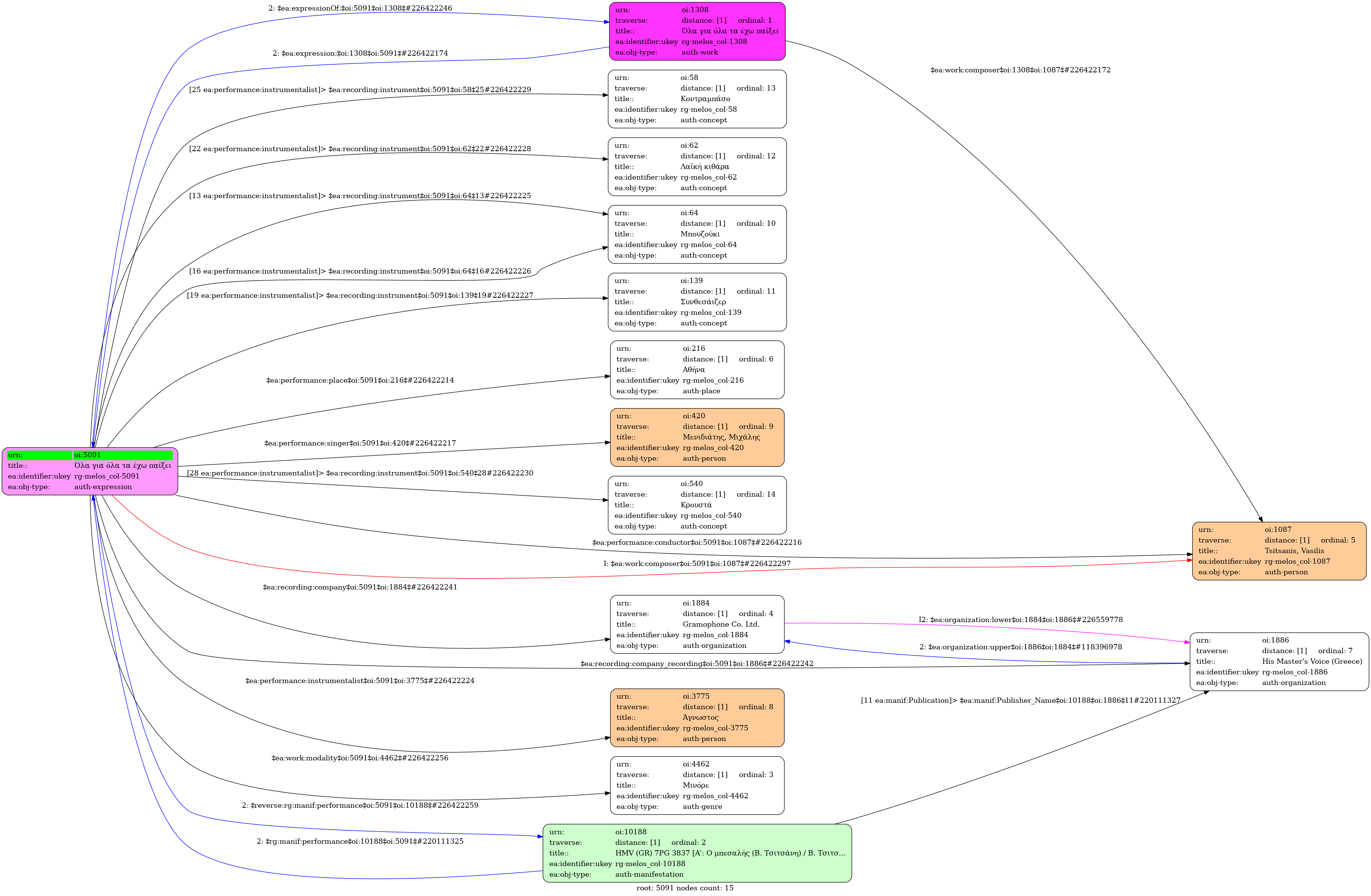
Όλα για όλα τα έχω παίξει / Μενιδιάτης, Μιχάλης [1969]

  1. Έκφραση
  2. Ηχογράφηση
  3. Ελληνική
    • Studio
  4. 1969
  5. Μενιδιάτης, Μιχάλης (1932-2012)
  6. Άγνωστος [Μπουζούκι] | Άγνωστος [Μπουζούκι] | Άγνωστος [Συνθεσάιζερ] | Άγνωστος [Λαϊκή κιθάρα] | Άγνωστος [Κοντραμπάσο] | Άγνωστος [Κρουστά]
    • Μι ελάσσονα
  7. Μινόρε
    • Όχι
    • 7XGA 3009
    • 53879-14376-69
    • 3' 26''
    • Όλα για όλα τα έχω παίξει όπως τα ζάρια και τα χαρτιά
      µα πάντα έφερνα το άσσο-δύο µες στη δική σου την αγκαλιά

      Τι ειρωνεία, τι ατυχία την οµορφιά σου να µη χαρώ
      Αχ ας µπορούσα να σ’ αγοράσω τύχη χαµένη να µην πονώ
       
      Όλα για όλα τα έχω παίξει όπως τα ζάρια και τα χαρτιά
      µα πάντα έφερνα το άσσο-δύο µες στη δική σου την αγκαλιά

      Πίκρα στην πίκρα τώρα θα πίνω µε συντροφιά µου αχ το κρασί
      Μες στη ζωή µου τύχη δε βρήκα γι’ αυτό κι αν σ’ έχασα δεν φταις εσύ

      Τι ειρωνεία, τι ατυχία την οµορφιά σου να µη χαρώ
      Αχ ας µπορούσα να σ’ αγοράσω τύχη χαµένη να µην πονώ
       
      Όλα για όλα τα έχω παίξει όπως τα ζάρια και τα χαρτιά
      µα πάντα έφερνα το άσσο-δύο µες στη δική σου την αγκαλιά
          • 9/8
          • Eighth note ~ 186
          • Καρσιλαμάς
      1. Πανεπιστήμιο Ιωαννίνων