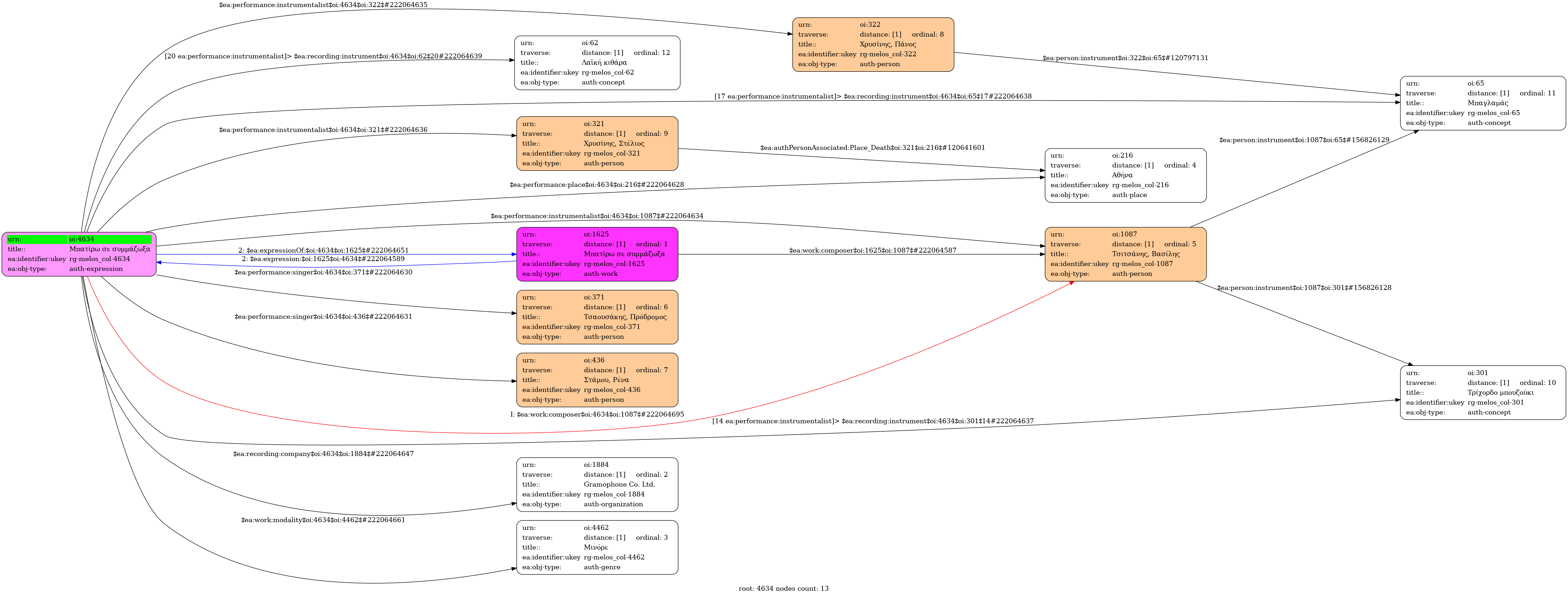
- Έκφραση
- Ηχογράφηση
- Ελληνική
-
- Studio
- 12 Δεκεμβρίου 1950
- Τσαουσάκης, Πρόδρομος (1919-1979) [1η φωνή] | Στάμου, Ρένα (1930-2022) [2η φωνή]
- Τσιτσάνης, Βασίλης (1915-1984) [Τρίχορδο μπουζούκι] | Χρυσίνης, Πάνος [Μπαγλαμάς] | Χρυσίνης, Στέλιος (1916-1970) [Λαϊκή κιθάρα]
-
- Σι ελάσσονα
- Μινόρε
-
- Όχι
-
- CG 2772
-
- 1335-19923
-
- 3' 09''
-
-
Βλαστήµησα ο δυστυχής την ώρα που σε πήρα
κι έλεγα πως µε τον καιρό θ’ αλλάξεις χαρακτήρα
Μπατίρω σε συµµάζωξα µ’ αλατζαδένια φούστα
µα ξέχασες το παρελθόν και µου χαλάς τα γούστα
Πόσες φορές δε µε ‘κανε το πείσµα σου να κλάψω
µα το στραβό το δρόµο σου δεν µπόρεσα ν’ αλλάξω
Κλάψε λοιπόν µονάχη σου το µαύρο σου το χάλι
κι αν δεν µ’ εκτίµησες εσύ θα µ’ εκτιµήσει άλλη
-
-
- 9/8
- Eighth note ~ 75
- Ζεϊμπέκικος
-
- Πανεπιστήμιο Ιωαννίνων

