- Έκφραση
- Ηχογράφηση
-
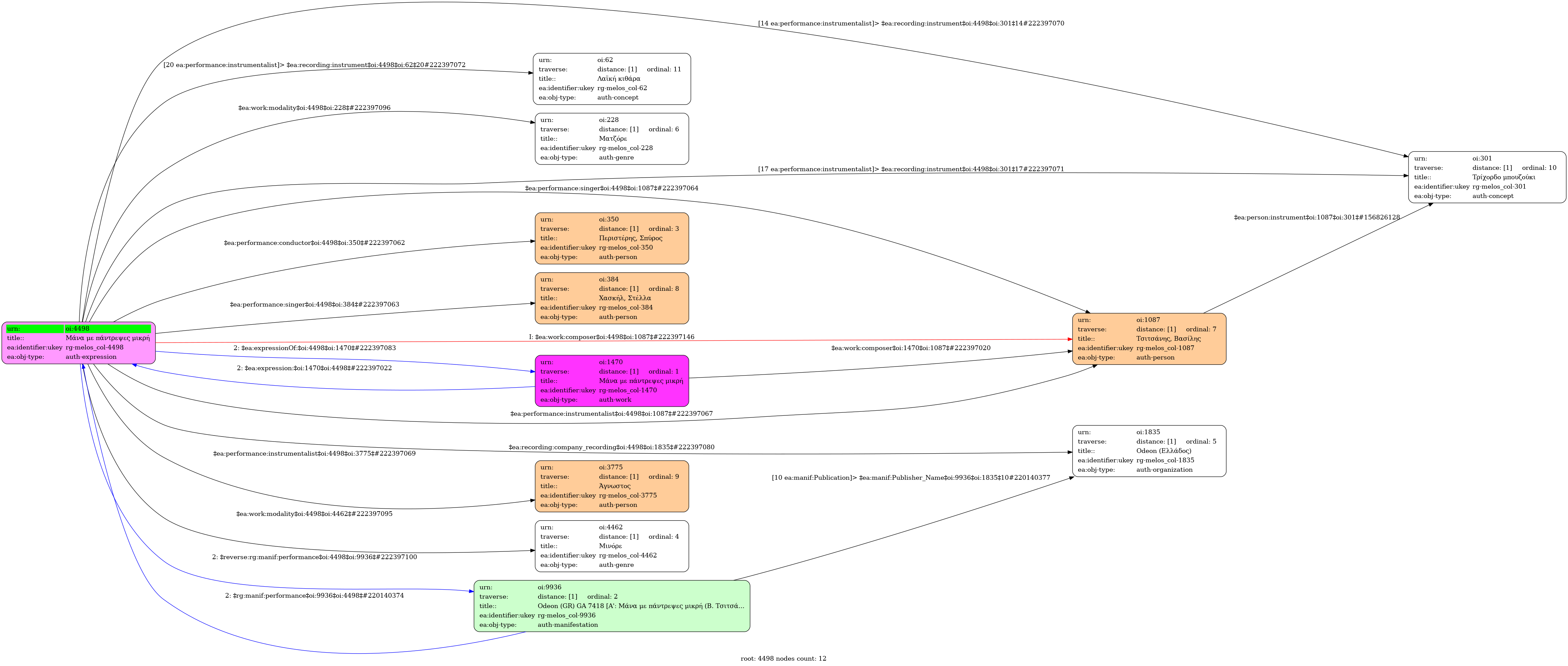
- Mána me pántrepses mikrí
- Ελληνική
-
- Studio
- 29 Δεκεμβρίου 1947
- Χασκήλ, Στέλλα (1918-1954) [1η φωνή] | Τσιτσάνης, Βασίλης (1915-1984) [2η φωνή]
- Τσιτσάνης, Βασίλης (1915-1984) [Τρίχορδο μπουζούκι] | Άγνωστος [Τρίχορδο μπουζούκι] | Άγνωστος [Λαϊκή κιθάρα]
-
- Ντο ελάσσονα
- Μινόρε | Ματζόρε
-
- Όχι
-
- GO 3888
-
- 3' 16''
-
-
Μάνα µε πάντρεψες µικρή και δεν αντέχω πόνους
ρίχνεις τα βάσανα σε µε ν’ ανέβεις συ στους θρόνους
Τώρα µε κούρσες τριγυρνάς και µεσ’ στα µεγαλεία
ντυµένη σαν αρχόντισσα µου ‘ρχεται απορία
Λίγη συµπόνια µάνα µου δε δείχνεις πια για µένα
και πάνε για χατίρι σου τα νιάτα µου χαµένα
-
-
- 2/4
- Quarter note ~ 50
- Χασάπικος
- Πολίτικος (κυκλικής διάταξης)
-
- Πανεπιστήμιο Ιωαννίνων

