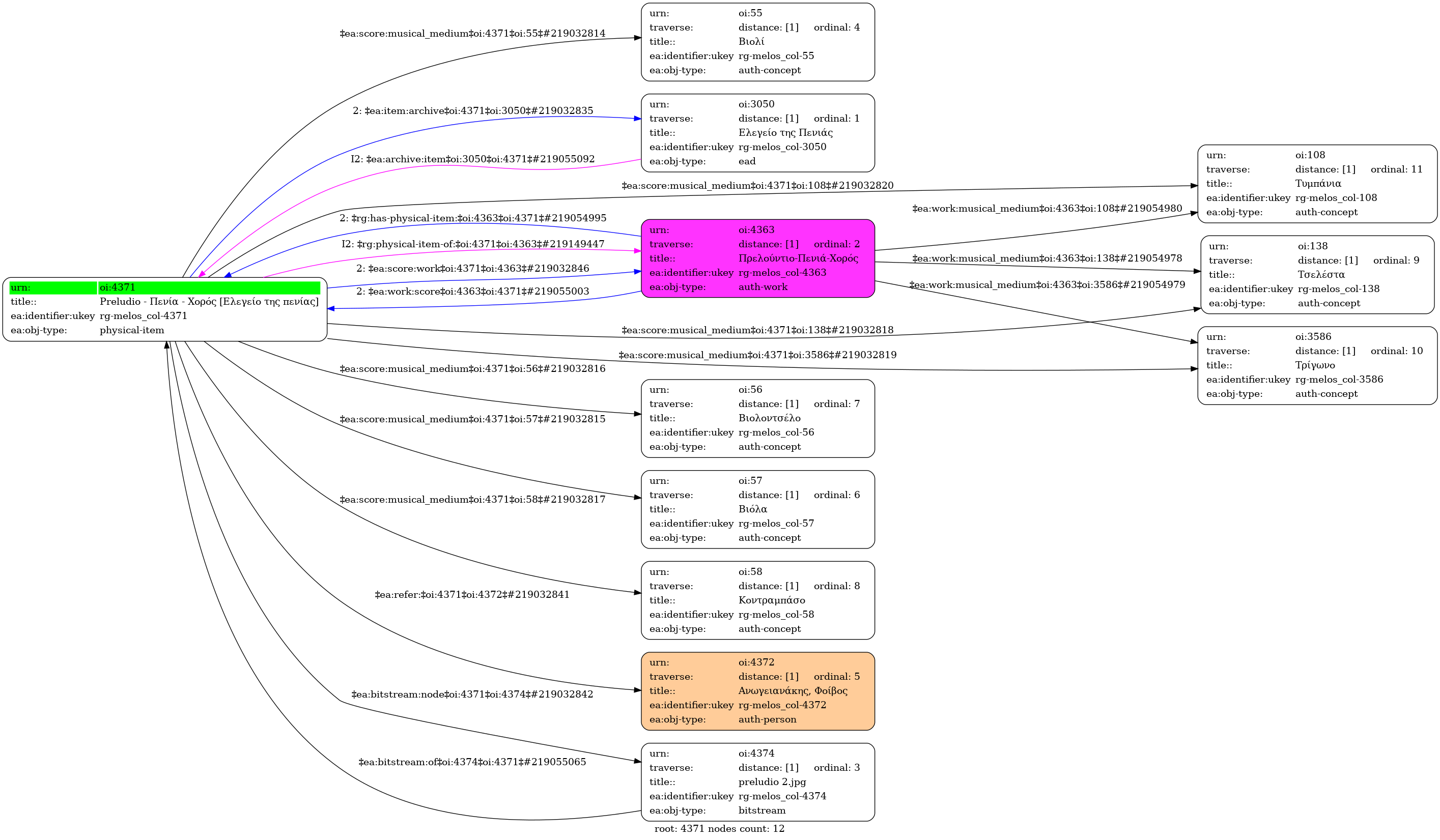
Preludio - Πενία - Χορός [Ελεγείο της πενίας] [1948-12-24]

Prelude-Strumming-Dance [Elegy of Poverty] (Αγγλική)

  1. Φυσικό τεκμήριο (Παρτιτούρα)
  2. Preludio - Penia - Choros [Elegeio tis penias]
  3. Πρελούδιο-Πενιά-Χορός (για ορχήστρα εγχόρδων)
  4. GR-As-MTH-003-Sc-008-070-b
  5. Ολοκληρωμένη
  6. Βιολί | Βιόλα | Βιολοντσέλο | Κοντραμπάσο | Τσελέστα | Τρίγωνο | Τυμπάνια
    • Ντο μείζονα
  7. Με πολλές σημειώσεις και διορθώσεις.
  8. Ελληνική
  9. 24 Δεκεμβρίου 1948 | 09 Ιανουαρίου 1949
  10. Χειρόγραφο
  11. 7 φύλλα : Μαύρο μελάνι, οδηγίες με κόκκινο και μπλε μολύβι. | 7 sheets : Black ink, instructions in red and blue pencil.
  12. "Χριστουγεννιάτικο δώρο στον αγαπητό μου φίλο Φοίβο Ανωγειανάκη - Μ.Γ.Θ. 24.12.48". "Το "Ελεγείον" και "Πενία" γράφτηκαν στις 24.12.48. Μαζί μ' αυτό γράφτηκε και ο "Χορός" σε πρώτη μορφή. Το "Χορός" που 'ναι εδώ γραμμένος τον συνέθεσα στις 9.1.49". | "Christmas gift to my dear friend Phoivos Anogianakis - M.G.Th. 24.12.48". "The "Elegy" and "Poverty" were written on 24.12.48. Along with this, the "Dance" was written in its first form. The "Dance" that is written here was composed on 9.1.49".
  13. Original: Μουσική Βιβλιοθήκη Λίλιαν Βουδούρη - Σύλλογος Οι Φίλοι της Μουσικής
  14. Σύλλογος Οι Φίλοι της Μουσικής