- Έκφραση
- Ηχογράφηση
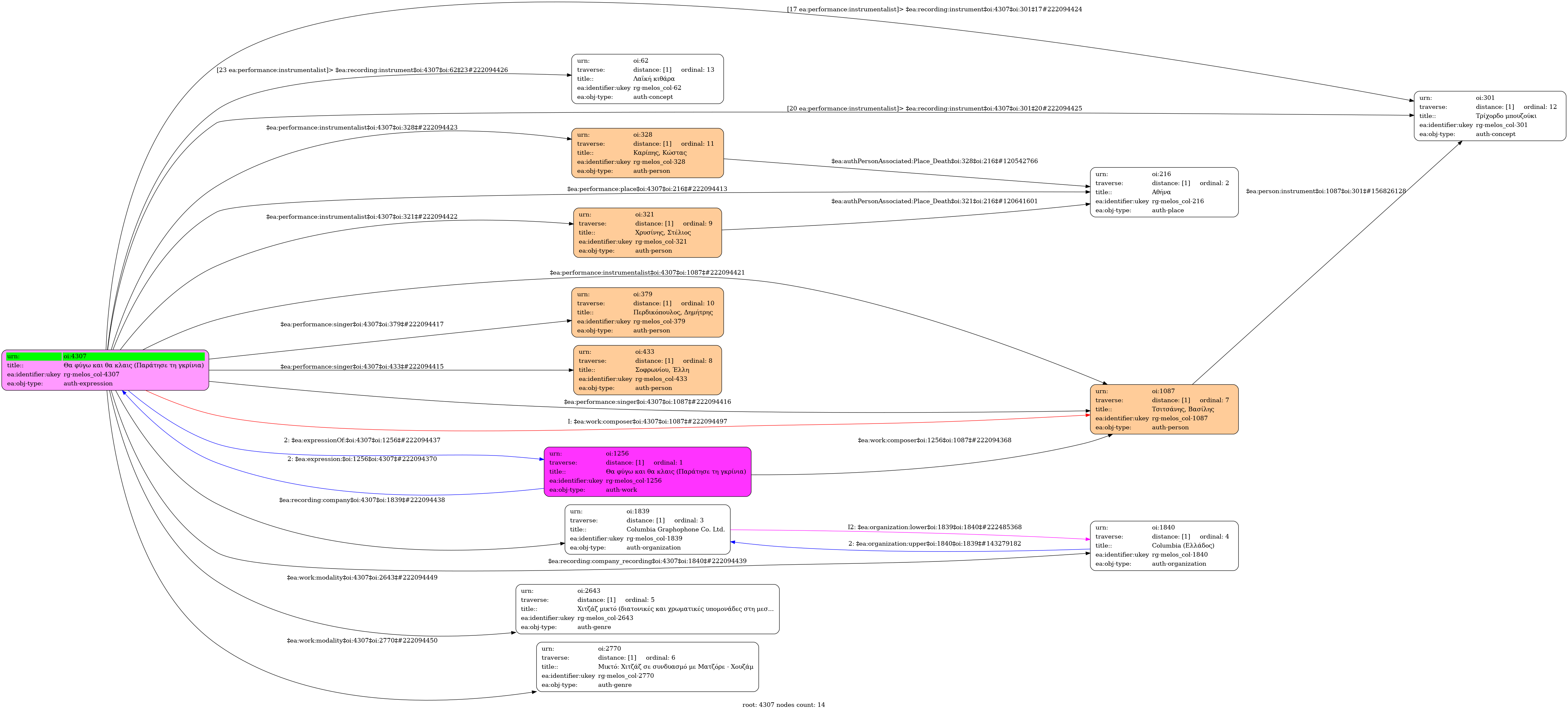
- Ελληνική
-
- Studio
- 10 Ιανουαρίου 1949 [Ianoy]
- Σοφρωνίου, Έλλη [1η φωνή] | Τσιτσάνης, Βασίλης (1915-1984) [2η φωνή] | Περδικόπουλος, Δημήτρης (1914-1952) [3η φωνή]
- Τσιτσάνης, Βασίλης (1915-1984) [Τρίχορδο μπουζούκι] | Χρυσίνης, Στέλιος (1916-1970) [Τρίχορδο μπουζούκι] | Καρίπης, Κώστας (1895?-1952?) [Λαϊκή κιθάρα]
-
- Σι♭ μείζονα
- Χιτζάζ μικτό (διατονικές και χρωματικές υπομονάδες στη μεσαία περιοχή) | Μικτό: Χιτζάζ σε συνδυασμό με Ματζόρε - Χουζάμ
-
- Όχι
-
- OGA 1460
-
- 1094
-
- 3' 06''
-
-
Κάθε βραδάκι στο φτωχικό σπιτάκι
πικρά λογάκια πάψε να µου λες
απαράτα τις γκρίνιες τις πολλές
γιατί θα κάνω πέρα και θα κλαις
Πολλές λαχτάρες µου κάνεις και τροµάρες
να µε τρελάνεις το ‘βαλες σκοπό
µ’ αναγκάζεις παιδί µου να στο πω
θα πάψω πια και ‘γω να σ’ αγαπώ
Σου κακοφάνει που ζήτησα στεφάνι
αφού µου παίζεις χρόνια τον παπά
η καρδιά µου σαν πάψει να χτυπά
κορόιδο δε θα βρεις να σ’ αγαπώ
Απαράτα τις γκρίνιες τις πολλές
γιατί θα κάνω πέρα και θα κλαις
-
-
- 2/4
- Quarter note ~ 102
- Χασάπικος
- Πολίτικος (κυκλικής διάταξης)
-
- Πανεπιστήμιο Ιωαννίνων

