- Έκφραση
- Ηχογράφηση
-
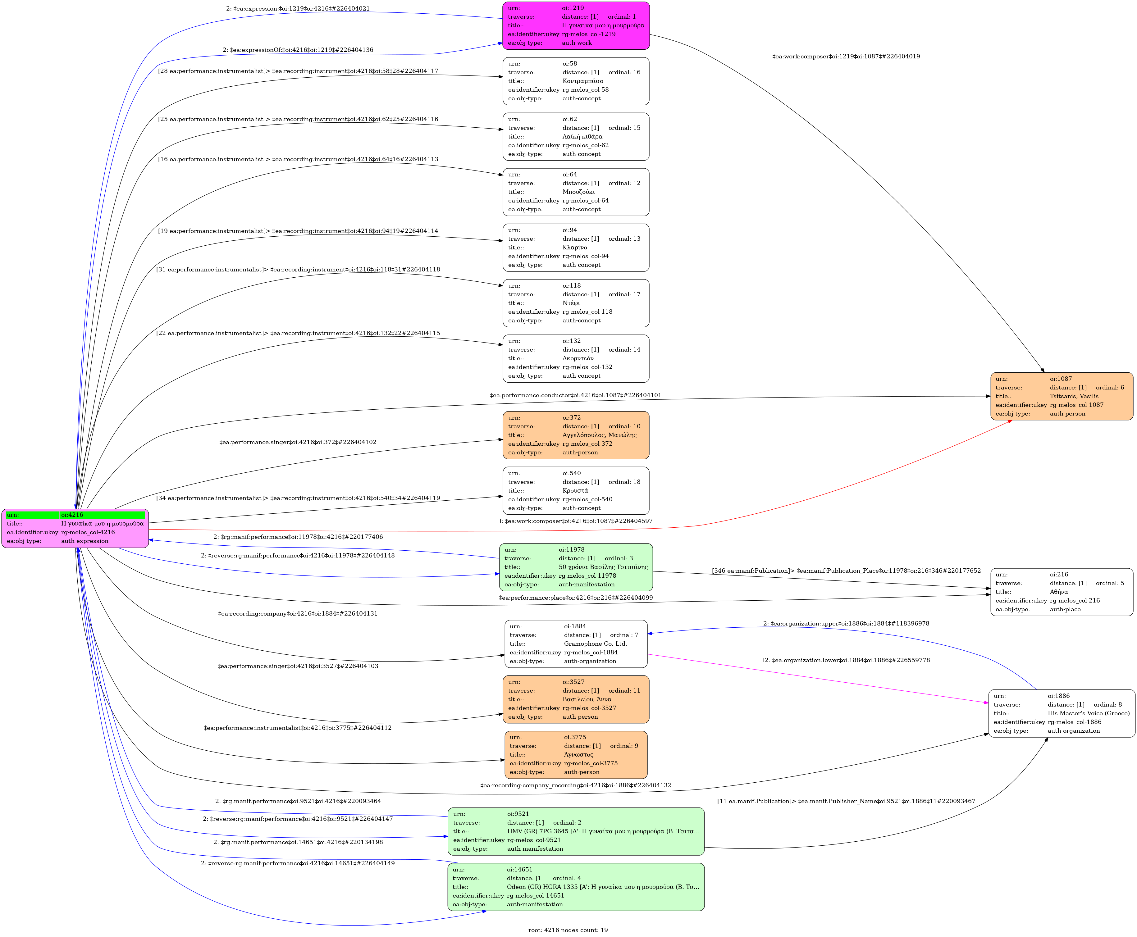
- I yinaíka mou i mourmoúra
- Ελληνική
-
- Studio
- 1966
- Αγγελόπουλος, Μανώλης (1939-1989) [1η φωνή] | Βασιλείου, Άννα [2η φωνή]
- Άγνωστος [Μπουζούκι] | Άγνωστος [Κλαρίνο] | Άγνωστος [Ακορντεόν] | Άγνωστος [Λαϊκή κιθάρα] | Άγνωστος [Κοντραμπάσο] | Άγνωστος [Ντέφι] | Άγνωστος [Κρουστά]
-
- Όχι
-
- 7XGA 2637
-
- 39774-1722-66
-
- 3' 08''
-
-
Μην αρχίζεις τη µουρµούρα άκου πρώτα να σου πω
χθες το βράδυ είχα µπλέξει σ’ ένα γλέντι φιλικό
είχε όµορφες γυναίκες και ξεχάστηκα να ‘ρθω
Συγχώρα µε µουρµούρα µου χτυπούσε η καρδούλα µου
στο χορό, στην παραζάλη µε ξελόγιασαν τα κάλλη
Όµορφες που ήταν όλες µ’ έβαλαν κρασί να πιω
μ’ έστρωσαν κι ένα ντιβάνι κι έπεσα να κοιµηθώ
Συγχώρα µε µουρµούρα µου χτυπούσε η καρδούλα µου
στο χορό, στην παραζάλη µε ξελόγιασαν τα κάλλη
Μια ξανθά µικρή σουλτάνα πω πω πω, µε τρέλανε
τέτοια νύχτα µαγεµένη αχ να µην ξηµέρωνεΣυγχώρα µε µουρµούρα µου χτυπούσε η καρδούλα µου
στο χορό, στην παραζάλη µε ξελόγιασαν τα κάλλη
-
-
- 7/8
- Eighth note ~ 277
- Καλαματιανός
-
-
- HMV (GR) 7PG 3645 [Α': Η γυναίκα μου η μουρμούρα (Β. Τσιτσάνη) / Μ. Αγγελόπουλος, Α. Βασιλείου] - [Β': Φίλησα δυο ξένα χείλη (Β. Τσιτσάνη) / Γ. Χατζηαντωνίου]
- 50 χρόνια Βασίλης Τσιτσάνης
- Odeon (GR) HGRA 1335 [Α': Η γυναίκα μου η μουρμούρα (Β. Τσιτσάνη) / Μ. Αγγελόπουλος, Α. Βασιλείου] - [Β': Φίλησα δυο ξένα χείλη (Β. Τσιτσάνη) / Γ. Χατζηαντωνίου]
- Πανεπιστήμιο Ιωαννίνων

