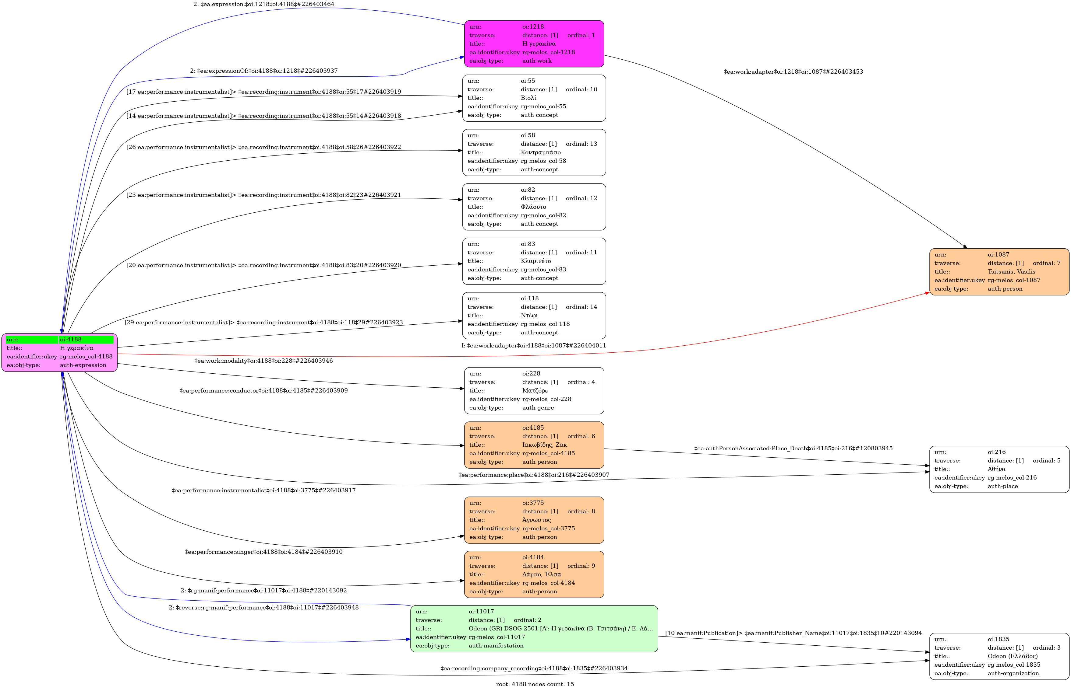
- Έκφραση
- Ηχογράφηση
- Ελληνική
-
- Studio
- 11 Μαίου 1955
- Λάμπο, Έλσα (1923-2010) [1η φωνή]
- Άγνωστος [Βιολί] | Άγνωστος [Βιολί] | Άγνωστος [Κλαρινέτο] | Άγνωστος [Φλάουτο] | Άγνωστος [Κοντραμπάσο] | Άγνωστος [Ντέφι]
-
- Λα μείζονα
- Ματζόρε
-
- Όχι
-
- GO-5119
-
- 3' 24''
-
-
Κίνησε η γερακίνα για νερό κρύο να φέρειντρουμ, ντρουμ, ντρουμ, ντρουμ, ντρουμτα βραχιόλια της βροντούνΚι έπεσε μεσ στο πηγάδι κι έβγαλε φωνή μεγάληντρουμ, ντρουμ, ντρουμ, ντρουμ, ντρουμτα βραχιόλια της βροντούνΚι έτρεξε ο κόσμος όλος κι έτρεξα κι εγώ ο καημένοςντρουμ, ντρουμ, ντρουμ, ντρουμ, ντρουμτα βραχιόλια της βροντούνΓερακίνα θα σε βγάλω και γυναίκα θα σε πάρωντρουμ, ντρουμ, ντρουμ, ντρουμ, ντρουμτα βραχιόλια της βροντούν
-
-
- 7/8
- Eighth note ~ 247
- Καλαματιανός
-
- Πανεπιστήμιο Ιωαννίνων

