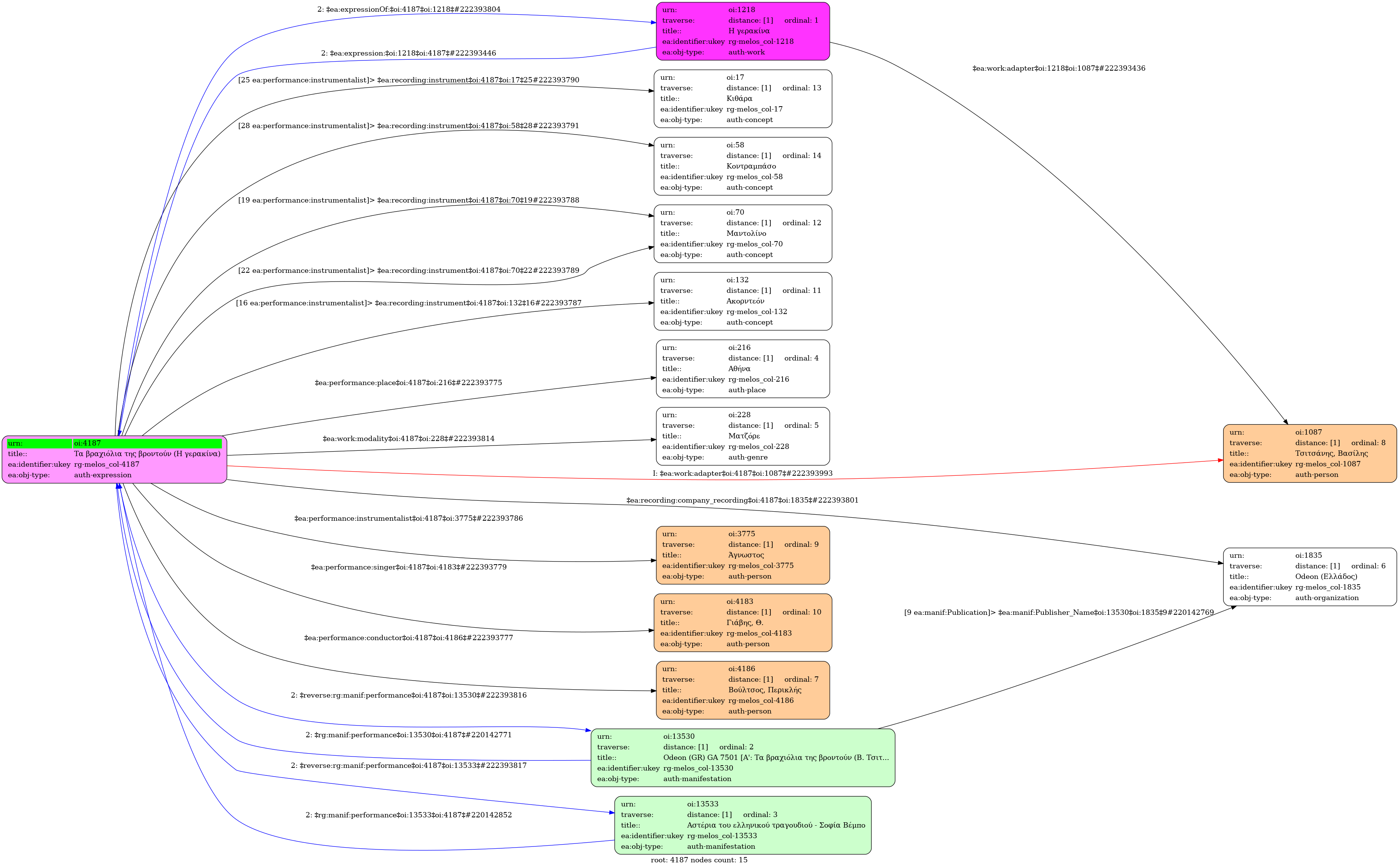
- Έκφραση
- Ηχογράφηση
- Ελληνική
-
- Studio
- 1949
- Βέμπο, Σοφία [1η φωνή] | Γιάβης, Θ. [2η φωνή]
- Άγνωστος [Ακορντεόν] | Άγνωστος [Μαντολίνο] | Άγνωστος [Μαντολίνο] | Άγνωστος [Κιθάρα] | Άγνωστος [Κοντραμπάσο]
-
- Σολ μείζονα
- Ματζόρε
-
- Όχι
-
- LG 84
-
- 11475-650
-
- 3' 01''
-
-
Κίνησε η γερακίνα για νερό κρύο να φέρειντρουμ ντρουμ ντρουμ ντρουμ ντρουμτα βραχιόλια της βροντούνΚι έπεσε μες στο πηγάδι κι έβγαλε φωνή μεγάληντρουμ ντρουμ ντρουμ ντρουμ ντρουμτα βραχιόλια της βροντούνΚι έτρεξε ο κόσμοσ όλος κι έτρεξα κι εγώ ο καημένοςντρουμ ντρουμ ντρουμ ντρουμ ντρουμτα βραχιόλια της βροντούνΓερακίνα θα σε βγάλω και γυναίκα θα σε πάρωντρουμ ντρουμ ντρουμ ντρουμ ντρουμτα βραχιόλια της βροντούν
-
-
- 7/8
- Eighth note ~ 255
- Καλαματιανός
-
- Πανεπιστήμιο Ιωαννίνων

