- Expression
- Recording
-
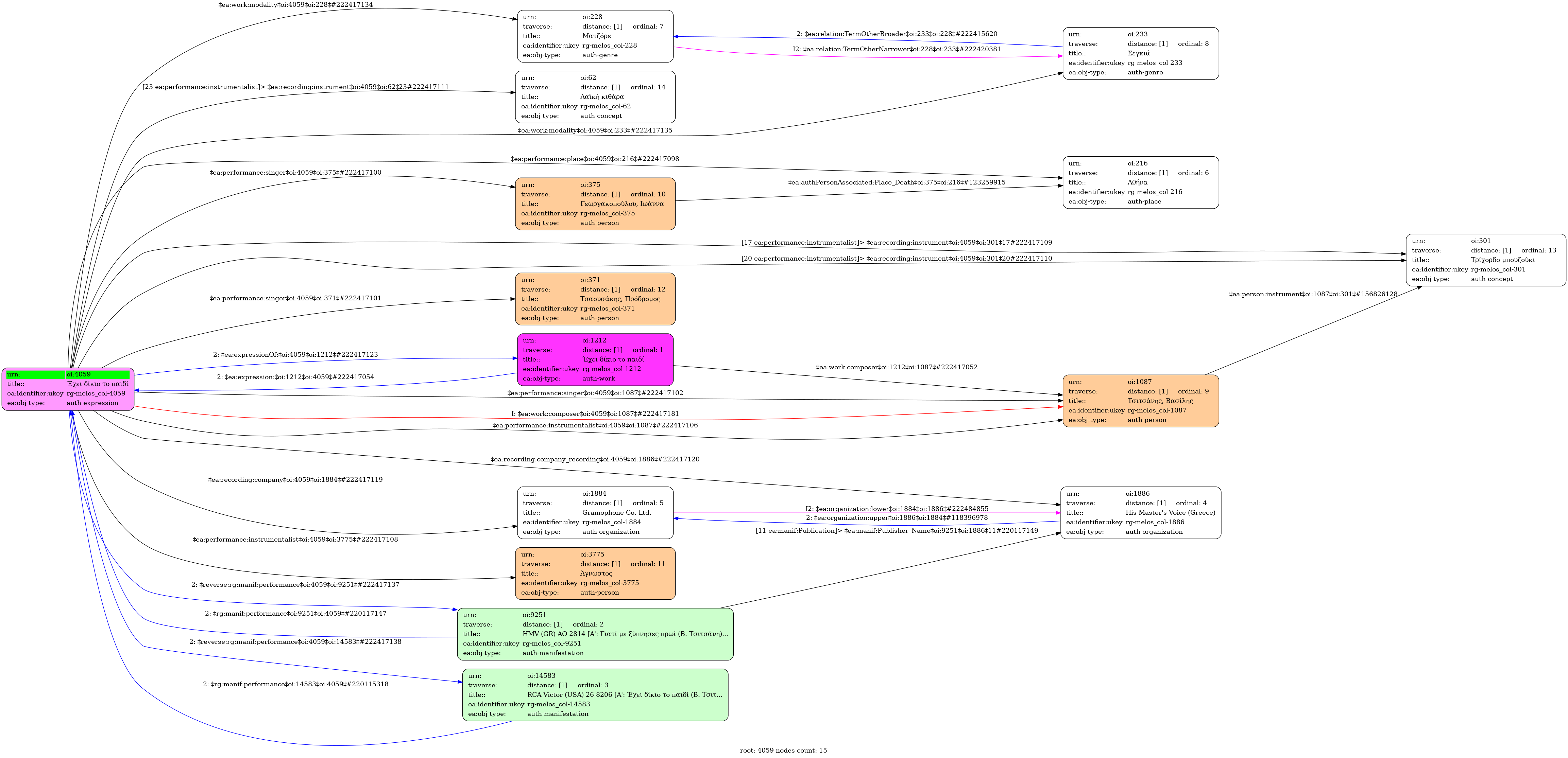
- Ékhi díkio to paidí
- Greek
-
- Studio
- 4 June 1948
- Georgakopoulou, Ioanna (1920-2007) [1st voice] | Tsaousakis, Prodromos [2nd voice] | Tsitsanis, Vassilis (1915-1984) [3rd voice]
- Tsitsanis, Vassilis (1915-1984) [Three-string bouzouki] | Unknown [Three-string bouzouki] | Unknown [Folk guitar]
-
- A major
- Matzore (Mode) | Segah
-
- no
-
- OGA 1368-1
-
- 200-051
-
- 2/4
- Quarter note ~ 55
- Chasapikos
-
-
- HMV (GR) AO 2814 [Α': Γιατί με ξύπνησες πρωί (Β. Τσιτσάνη) / Πρ. Τσαουσάκης, Ι. Γεωργακοπούλου, Β. Τσιτσάνης] - [Β': Έχει δίκιο το παιδί (Β. Τσιτσάνη) / Ι. Γεωργακοπούλου, Πρ. Τσαουσάκης, Β. Τσιτσάνης]
- RCA Victor (USA) 26-8206 [Α': Έχει δίκιο το παιδί (Β. Τσιτσάνη) / Ι. Γεωργακοπούλου, Πρ. Τσαουσάκης, Β. Τσιτσάνης] - [Β': Γιατί με ξύπνησες πρωί (Β. Τσιτσάνη) / Πρ. Τσαουσάκης, Ι. Γεωργακοπούλου, Β. Τσιτσάνης]
- University of Ioannina

