- Έκφραση
- Ηχογράφηση
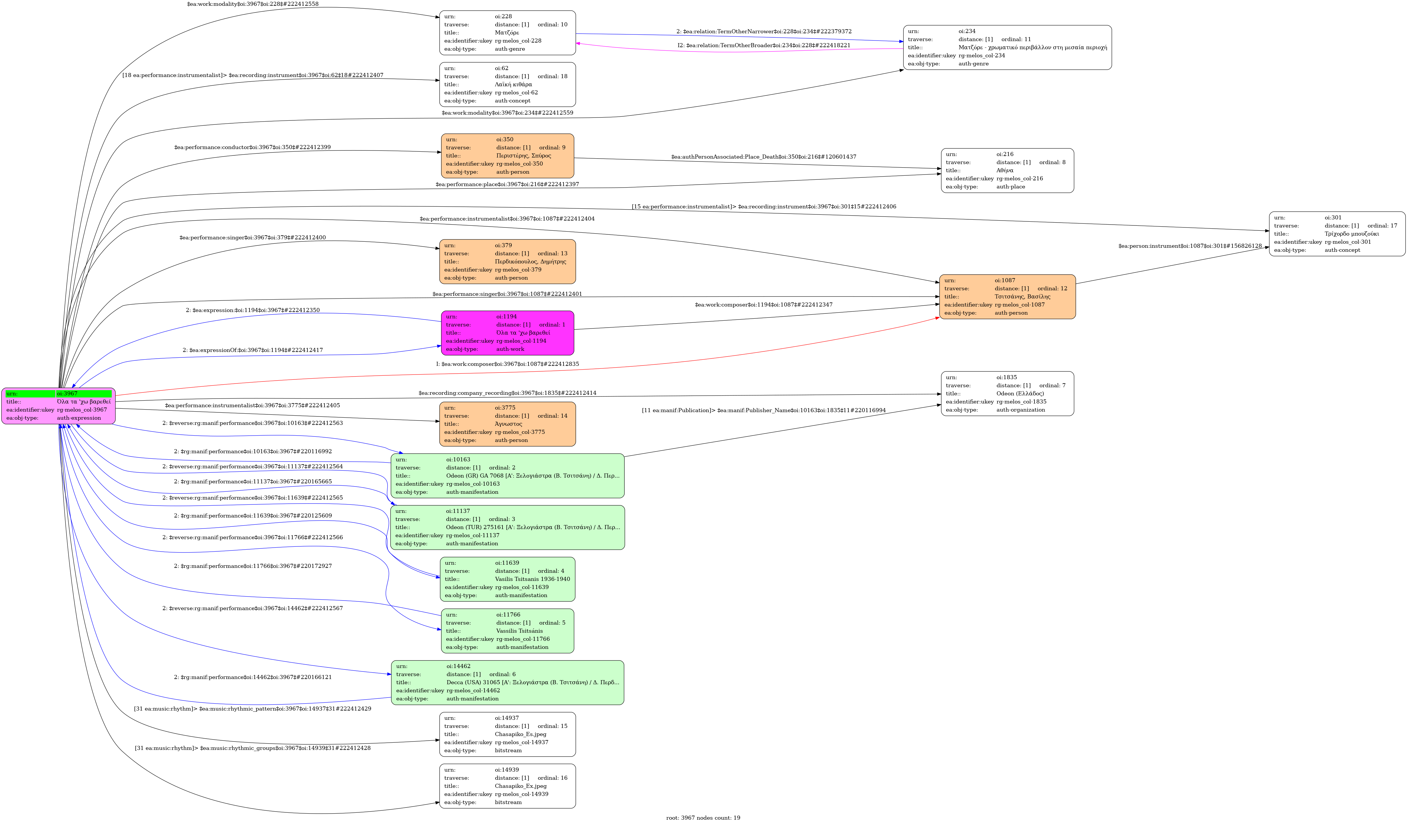
- Ελληνική
-
- Studio
- 27 Οκτωβρίου 1937
- Περδικόπουλος, Δημήτρης (1914-1952) [1η φωνή] | Τσιτσάνης, Βασίλης (1915-1984) [2η φωνή]
- Τσιτσάνης, Βασίλης (1915-1984) [Τρίχορδο μπουζούκι] | Άγνωστος [Λαϊκή κιθάρα]
-
- Ρε μείζονα
- Ματζόρε | Ματζόρε - χρωματικό περιβάλλον στη μεσαία περιοχή
-
- Ναι
-
- 0' 20''
-
- GO 2818
-
- 3' 11''
-
-
Είµαι παιδάκι µε ψυχή και ζηλεµένο
παιδάκι όµορφο τσαχπίνικο τρελό
όλοι µε λατρεύουνε σαν παίζω
µ’ αγαπούνε όλες στο λεπτό
Μα όλες ραντεβού µου δίνουν σαν µε βλέπουν
για δυο λογάκια µυστικά που θα µου πουν
µάλιστα µου λένε σ’ ότι λέγω
δέχονται για να µε παντρευτούν
Να ‘ξεραν πόσο η καρδιά µου µέσα κλαίει
µε βασανίζουν µε πληγώνουν οι καηµοί
τίποτα δε θέλω πια κοντά µου
όλα πλέον τα ‘χω βαρεθεί
-
-
-
- Odeon (GR) GA 7068 [Α': Ξελογιάστρα (Β. Τσιτσάνη) / Δ. Περδικόπουλος, Β. Τσιτσάνης] - [Β': Όλα τα 'χω βαρεθεί (Β. Τσιτσάνη) / Δ. Περδικόπουλος, Β. Τσιτσάνης]
- Odeon (TUR) 275161 [Α': Ξελογιάστρα (Β. Τσιτσάνη) / Δ. Περδικόπουλος, Β. Τσιτσάνης] - [Β': Όλα τα 'χω βαρεθεί (Β. Τσιτσάνη) / Δ. Περδικόπουλος, Β. Τσιτσάνης]
- Vasilis Tsitsanis 1936-1940
- Vassilis Tsitsánis
- Decca (USA) 31065 [Α': Ξελογιάστρα (Β. Τσιτσάνη) / Δ. Περδικόπουλος, Β. Τσιτσάνης] - [Β': Όλα τα 'χω βαρεθεί (Β. Τσιτσάνη) / Δ. Περδικόπουλος, Β. Τσιτσάνης]
- Πανεπιστήμιο Ιωαννίνων
| Φόρμα | Βαθμίδα | Δομική μονάδα | Μη στατικές βαθμίδες | Τροπικό περιβάλλον | Παρατηρήσεις |
|---|---|---|---|---|---|
| Προεισαγωγή | I | Ματζόρε | Ματζόρε | ||
| V | Ματζόρε | ||||
| VIII | Ματζόρε | ||||
| V | Ματζόρε | ||||
| I | Ματζόρε | Ματζόρε | |||
| Εισαγωγή | Ματζόρε | 4χ ματζόρε στη χαμηλή V (low register V) | |||
| I | Ματζόρε | ||||
| IV | Νικρίζ | ||||
| V | Χιτζάζ | ||||
| V | Ματζόρε | V↑ | δίφωνο | ||
| I | Ματζόρε | δίφωνο | |||
| Ματζόρε | κατάληξη στην βαθμίδα Ι ως κορυφή 4χόρδου ματζόρε που θεμελιώνεται στην χαμηλή V(low register V) | ||||
| Θέμα A | I | Ματζόρε | δίφωνο | ||
| V | Ματζόρε | ||||
| III | Σεγκιά | ||||
| IV | Νικρίζ | ||||
| V | Χιτζάζ | ||||
| V | Ματζόρε | ||||
| I | Ματζόρε | ||||



