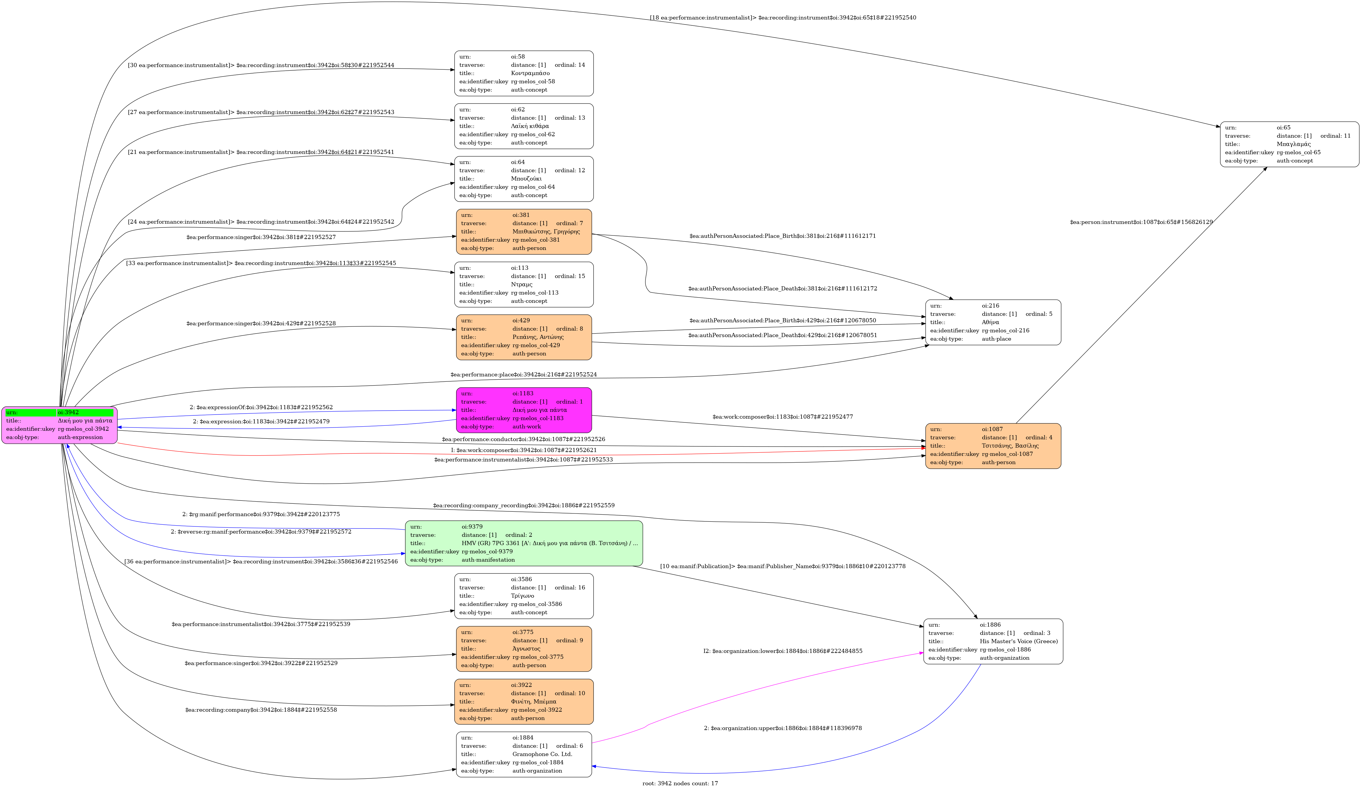
Δική μου για πάντα / Μπιθικώτσης, Γρηγόρης [1964]

  1. Έκφραση
  2. Ηχογράφηση
  3. Ελληνική
    • Studio
  4. 29 Οκτωβρίου 1964
  5. Μπιθικώτσης, Γρηγόρης (1922-2005) [1η φωνή] | Ρεπάνης, Αντώνης (1933-2019) [2η φωνή] | Φινέτη, Μπέμπα [3η φωνή]
  6. Τσιτσάνης, Βασίλης (1915-1984) [Μπαγλαμάς] | Άγνωστος [Μπουζούκι] | Άγνωστος [Μπουζούκι] | Άγνωστος [Λαϊκή κιθάρα] | Άγνωστος [Κοντραμπάσο] | Άγνωστος [Ντραμς] | Άγνωστος [Τρίγωνο]
    • Φα μείζονα
    • 7XGA 1858
    • 3' 05''
    • Εσύ που τόσα χρόνια τώρα µ’ αγάπαγες πιστά
      να φύγεις θες και να µ’ αφήσεις τον πόνο στην καρδιά
       
      Όχι αυτό δεν θα το κάνεις γιατί θα τρελαθώ
      από µένα δεν θα φύγεις για χάρη στο ζητώ
      θα µείνεις κοντά µου καρδιά µου εσύ
      δική µου για πάντα σε όλη τη ζωή

      Για σένα έχω υποφέρει και τράβηξα πολλά
      για να σε βγάλω απ’ την καρδιά µου είναι πολύ αργά
       
      Όχι αυτό δεν θα το κάνεις γιατί θα τρελαθώ
      από µένα δεν θα φύγεις, για χάρη στο ζητώ
      θα µείνεις κοντά µου καρδιά µου εσύ
      δική µου για πάντα σε όλη τη ζωή

      Στο χέρι σου δεν είναι τώρα εσύ να µ’ αρνηθείς
      κι αυτό που είπες χθες το βράδυ µη µου το ξαναπείς
       
      Όχι αυτό δεν θα το κάνεις γιατί θα τρελαθώ
      από µένα δεν θα φύγεις για χάρη στο ζητώ
      θα µείνεις κοντά µου καρδιά µου εσύ
      δική µου για πάντα σε όλη τη ζωή
          • 9/8
          • Eighth note ~ 88
          • Απτάλικο
      1. Πανεπιστήμιο Ιωαννίνων