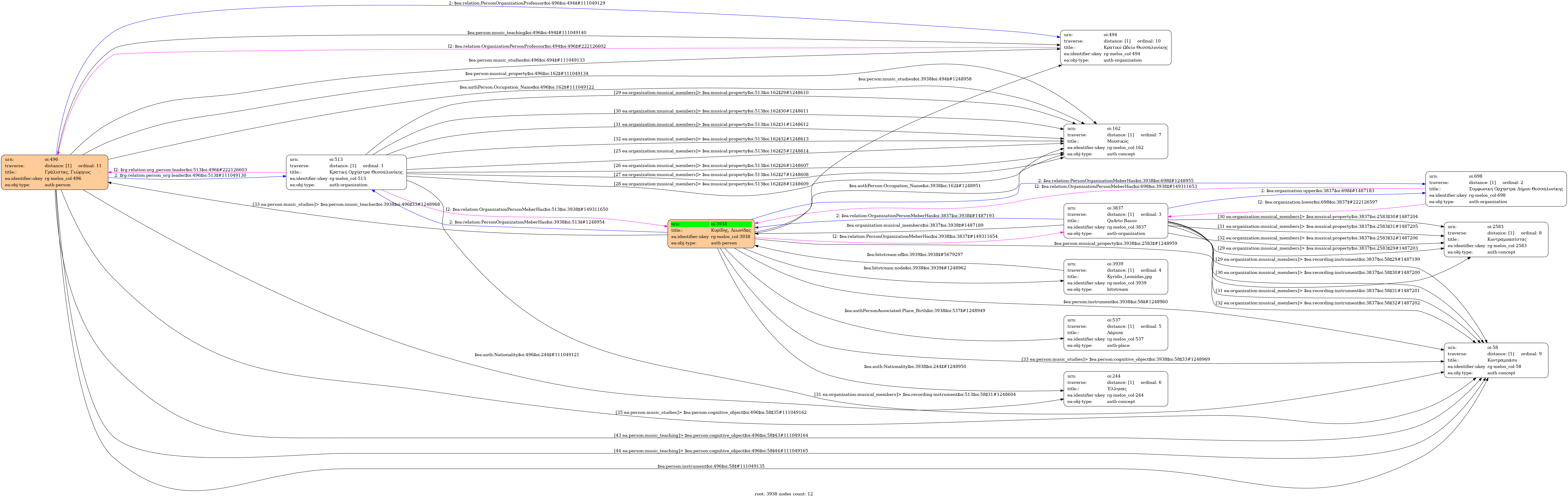
- Πρόσωπο
- Άνδρας
- 1970
- Λάρισα
- Έλληνας
- Μουσικός
-
- Κρατικό Ωδείο Θεσσαλονίκης - Τύπος σπουδών: Τυπικές - Τίτλος σπουδών: Μη ολοκληρωμένες - Διδάσκων: Γράλιστας, Γεώργιος - Γνωστικό αντικείμενο: Κοντραμπάσο
- Κοντραμπασίστας
- Κρατική Ορχήστρα Θεσσαλονίκης | Συμφωνική Ορχήστρα Δήμου Θεσσαλονίκης | QuArto Basso
-
- 4299034 ⟶ Λεωνίδας Κυρίδης
- central
-
-
Σπούδασε στο Κρατικό Ωδείο Θεσσαλονίκης στη τάξη κοντραμπάσου του καθηγητή Γεώργιου Γράλιστα. Διετέλεσε μέλος της Συμφωνικής Ορχήστρας του Δήμου Θεσσαλονίκης, της Κρατικής Ορχήστρας Θεσσαλονίκης και του κουαρτέτου κοντραμπάσων "QuArto Basso".
-




