- Έκφραση
- Ηχογράφηση
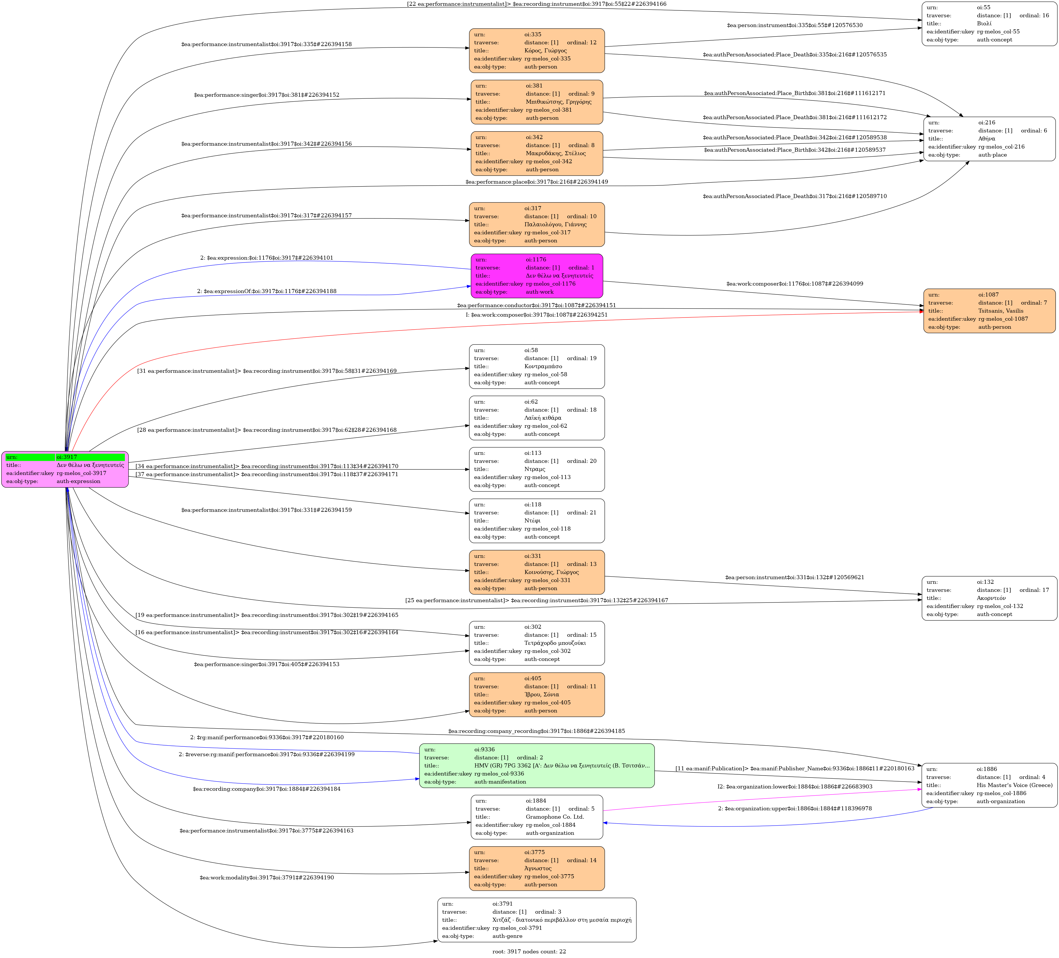
- Ελληνική
-
- Studio
- 4 Φεβρουαρίου 1964
- Μπιθικώτσης, Γρηγόρης (1922-2005) [1η φωνή] | Ίβρου, Σόνια [2η φωνή]
- Μακρυδάκης, Στέλιος (1928-1995) [Τετράχορδο μπουζούκι] | Παλαιολόγου, Γιάννης (1944-2008) [Τετράχορδο μπουζούκι] | Κόρος, Γιώργος (1923-2014) [Βιολί] | Κοινούσης, Γιώργος (1940-) [Ακορντεόν] | Άγνωστος [Λαϊκή κιθάρα] | Άγνωστος [Κοντραμπάσο] | Άγνωστος [Ντραμς] | Άγνωστος [Ντέφι]
-
- Ρε μείζονα
- Χιτζάζ - διατονικό περιβάλλον στη μεσαία περιοχή
-
- Όχι
-
- 7XGA 1845
-
- 2' 43''
-
-
Θα φύγω, µανούλα και γεια σου αφήνω
του πόνου το δάκρυ κι εγώ το αφήνω
δε θέλω ο χρόνος φαρµάκια να δώσει
σε σένα µανούλα και να σε πληγώσει
Είναι πικρό της θάλασσας παιδί µου το ψωµί
είναι τα ξένα µαύρα και βαριά σαν φυλακήδεν θέλω να ξενητευτείς λεβέντικο κορµί
Σφυρίζει στην νύχτα το δόλιο καράβι
µια µάνα στον Άγιο κεράκι ανάβει
στο πρώτο λιµάνι παιδί µου σαν φτάσεις
µια µάνα µονάχη ποτέ µη ξεχάσεις
Είναι πικρό της θάλασσας παιδί µου το ψωµί
είναι τα ξένα µαύρα και βαριά σαν φυλακή
δεν θέλω να ξενητευτείς, λεβέντικο κορµί
-
-
- 2/4
- Quarter note ~ 122
- Γκουαράτσα
-
- Πανεπιστήμιο Ιωαννίνων

