- Έκφραση
- Ηχογράφηση
-
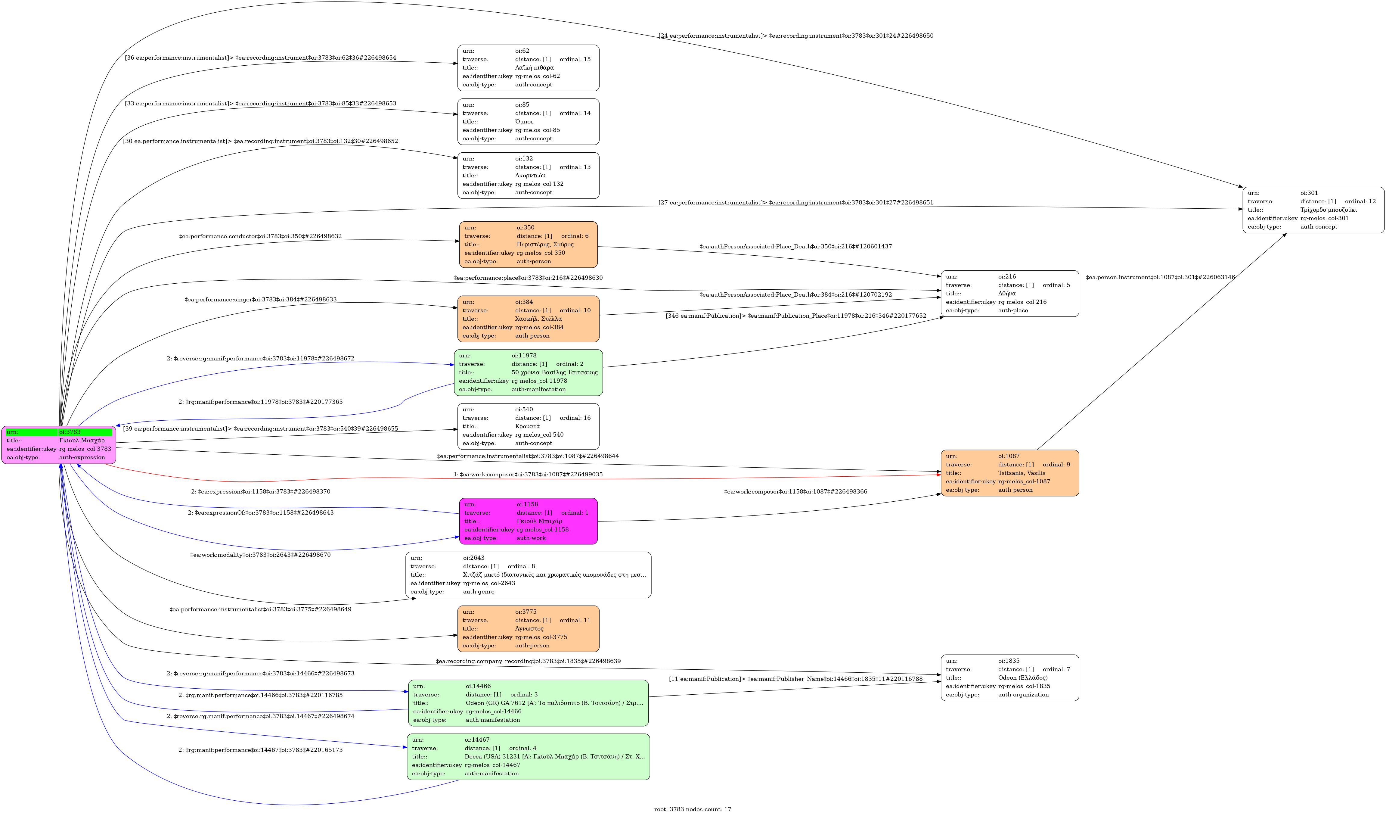
- Gkioul Bakhár
- Ελληνική
-
- Studio
- 9 Μαίου 1951
- Χασκήλ, Στέλλα (1918-1954) [1η φωνή]
- Τσιτσάνης, Βασίλης (1915-1984) [Τρίχορδο μπουζούκι] | Άγνωστος [Τρίχορδο μπουζούκι] | Άγνωστος [Ακορντεόν] | Άγνωστος [Όμποε] | Άγνωστος [Λαϊκή κιθάρα] | Άγνωστος [Κρουστά]
-
- Λα μείζονα
- Χιτζάζ μικτό (διατονικές και χρωματικές υπομονάδες στη μεσαία περιοχή)
-
- Όχι
-
- GO 4488
-
- 6582-1470
-
- 3' 12''
-
-
άποια βραδιά µαγική µέσα στο Μισίρι την είδα
ήταν ξωτική οµορφιά η Γκιουλµπαχάρ η γλυκιά
Γιαραµπίµ το γιαχαµπί γιαραµπίµ το γιαχαβάχ
αχ λουλούδι µου Γκιούλµπαχαραράπ-χαβάς γιαβάς-γιαβάς
µου το ’χες πει µε φιλιά σαν σε κρατούσα αγκαλιά
Σκλάβος στο γλυκό της φιλί είµαι στο σεβντά της δεµένος
κλαίω, νοσταλγώ και πονώ την Γκιουλµπαχάρ δεν ξεχνώΓιαραµπίµ το γιαχαµπί γιαραµπίµ το γιαχαβάχ
αχ λουλούδι µου Γκιούλµπαχαραράπ-χαβάς γιαβάς-γιαβάς
µου το ’χες πει µε φιλιά σαν σε κρατούσα αγκαλιά
-
-
- 4/4
- Quarter note ~ 115
- Mπολερό
-
- Πανεπιστήμιο Ιωαννίνων

