- Έκφραση
- Ηχογράφηση
-
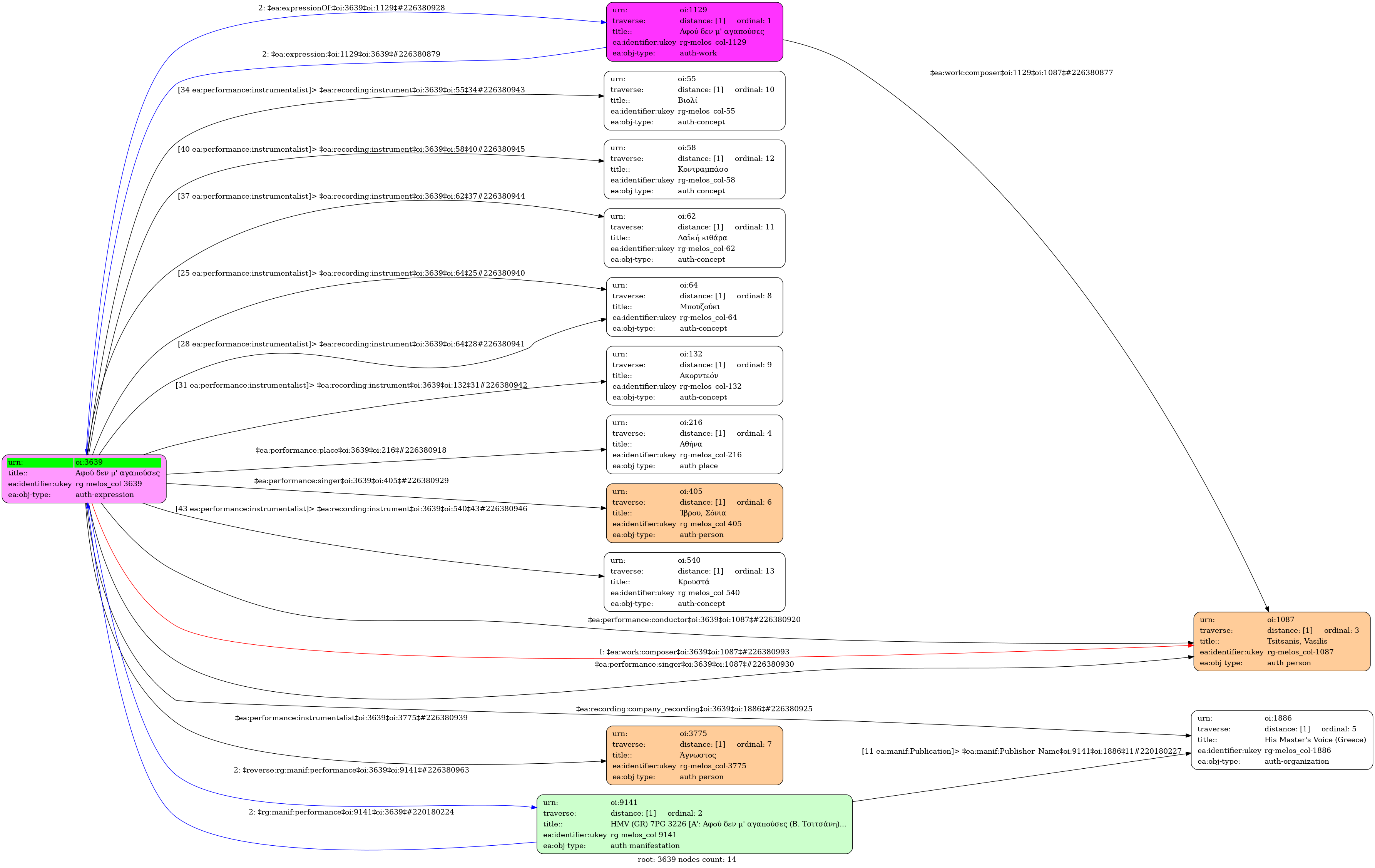
- Afou den m' agapouses
- Ελληνική
-
- Studio
- 26 Νοεμβρίου 1962
- Ίβρου, Σόνια [1η φωνή] | Τσιτσάνης, Βασίλης (1915-1984) [2η φωνή]
- Άγνωστος [Μπουζούκι] | Άγνωστος [Μπουζούκι] | Άγνωστος [Ακορντεόν] | Άγνωστος [Βιολί] | Άγνωστος [Λαϊκή κιθάρα] | Άγνωστος [Κοντραμπάσο] | Άγνωστος [Κρουστά]
-
- Φα♯ μείζονα
-
- Όχι
-
- 7XGA 1617
-
- 3' 23''
-
-
Αφού δεν μ’ αγαπούσες την αγκαλιά μου τότε γιατί ζητούσες
θα πεθάνω άλλο δεν αντέχω απ’ τον πόνο που για σένα έχω
Αφού είχες άλλη στη καρδιά σου με κρατούσες σκλάβα στα φιλιά σου
Αφού δεν μ’ αγαπούσες, μες στη καρδιά μου φλόγες γιατί σκορπούσες
ήρθες μόνο για να με γλεντήσεις και μια άλλη τώρα ν’ αγαπήσεις.
Αφού είχες άλλη στη καρδιά σου με κρατούσες σκλάβα στα φιλιά σου
Αφού δεν μ’ αγαπούσες μ’ είχες κοντά σου κι όλο με τυραννούσες
μα να ξέρεις μακριά κι αν θα ‘σαι τη καρδιά μου πάντα θα θυμάσαι
Αφού είχες άλλη στη καρδιά σου με κρατούσες σκλάβα στα φιλιά σου
-
-
- 2/4
- Quarter note ~ 83
- Μπαγιό
-
- Πανεπιστήμιο Ιωαννίνων

