- Έκφραση
- Ηχογράφηση
-
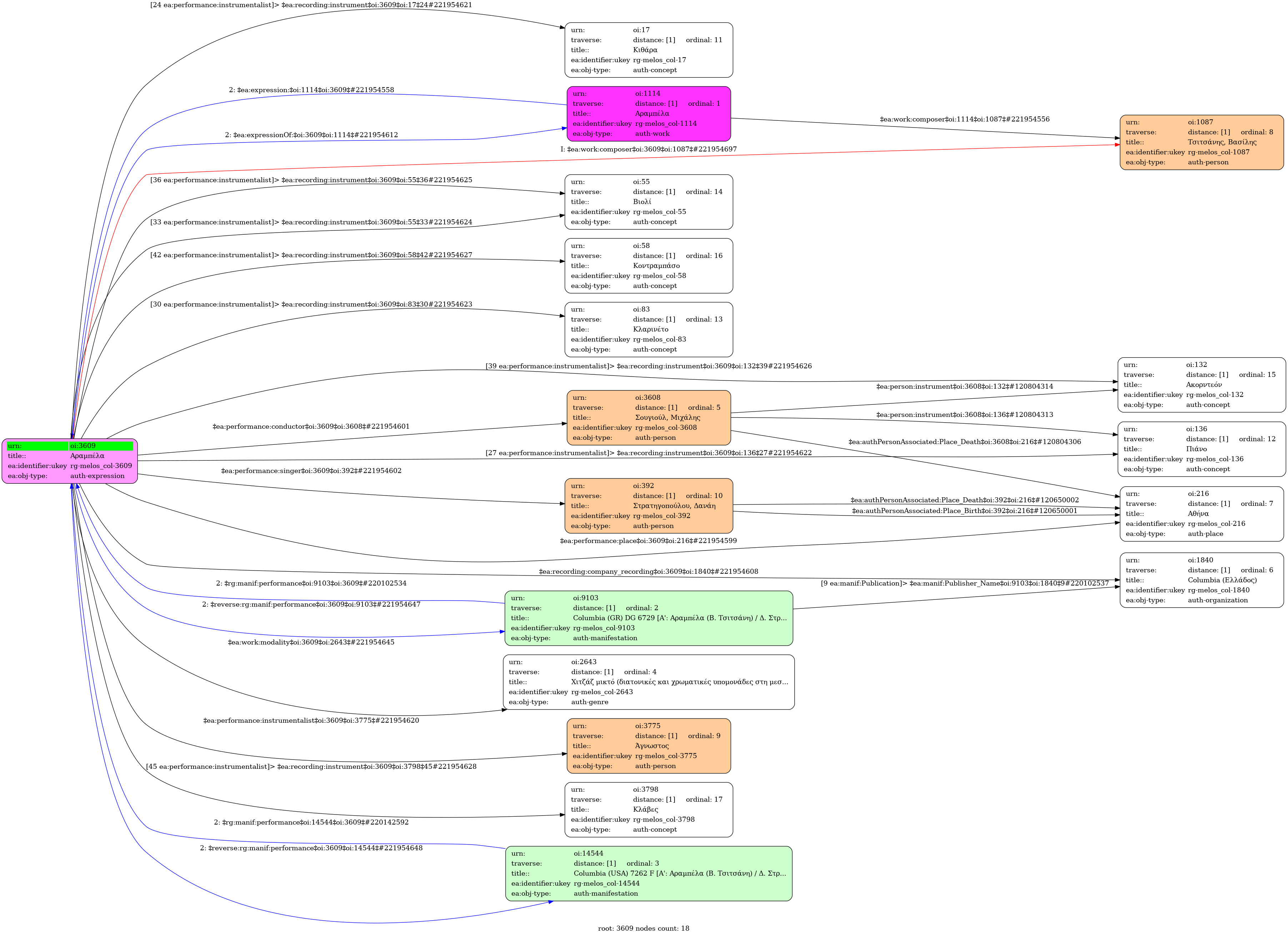
- Arabela
- Ελληνική
-
- Studio
- 14 Ιουλίου 1948
- Στρατηγοπούλου, Δανάη (1913-2009)
- Άγνωστος [Κιθάρα] | Άγνωστος [Πιάνο] | Άγνωστος [Κλαρινέτο] | Άγνωστος [Βιολί] | Άγνωστος [Βιολί] | Άγνωστος [Ακορντεόν] | Άγνωστος [Κοντραμπάσο] | Άγνωστος [Κλάβες]
-
- Σολ μείζονα
- Χιτζάζ μικτό (διατονικές και χρωματικές υπομονάδες στη μεσαία περιοχή)
-
- Όχι
-
- CG 2423-1
-
- 301-12951
-
- 3' 12''
-
-
Αραμπέλα, Αραμπέλα πεθαίνω γλυκιά κοπέλα
Κλαίει του Σεΐχη ο γιος μεσ’ στο τσαντήρι σκυφτός
κλάμα που βαριά αντηχεί σα μια θερμή προσευχή
Μια στιγμή κοντά μου έλα Αραμπέλα, Αραμπέλα
να ξαναδώ τη χλωμή σου μορφή γλυκιά κοπέλα
Στο μυαλό μου φέρνεις τρέλα Αραμπέλα, Αραμπέλα
έλα αν θέλεις να ζήσω για σε γλυκιά κοπέλα
Τρέμουν τ’ άστρα της αυγής έβγα να λάμψει η γη
έβγα πούλια μου χρυσή, πρώτη αγάπη μου εσύ
Μια στιγμή κοντά μου έλα Αραμπέλα, Αραμπέλα
να ξαναδώ τη χλωμή σου μορφή γλυκιά κοπέλα
Στο μυαλό μου φέρνεις τρέλα Αραμπέλα, Αραμπέλα
έλα αν θέλεις να ζήσω για σε γλυκιά κοπέλα
-
-
- 4/4
- Quarter note ~ 60
- Mπολερό
-
- Πανεπιστήμιο Ιωαννίνων

