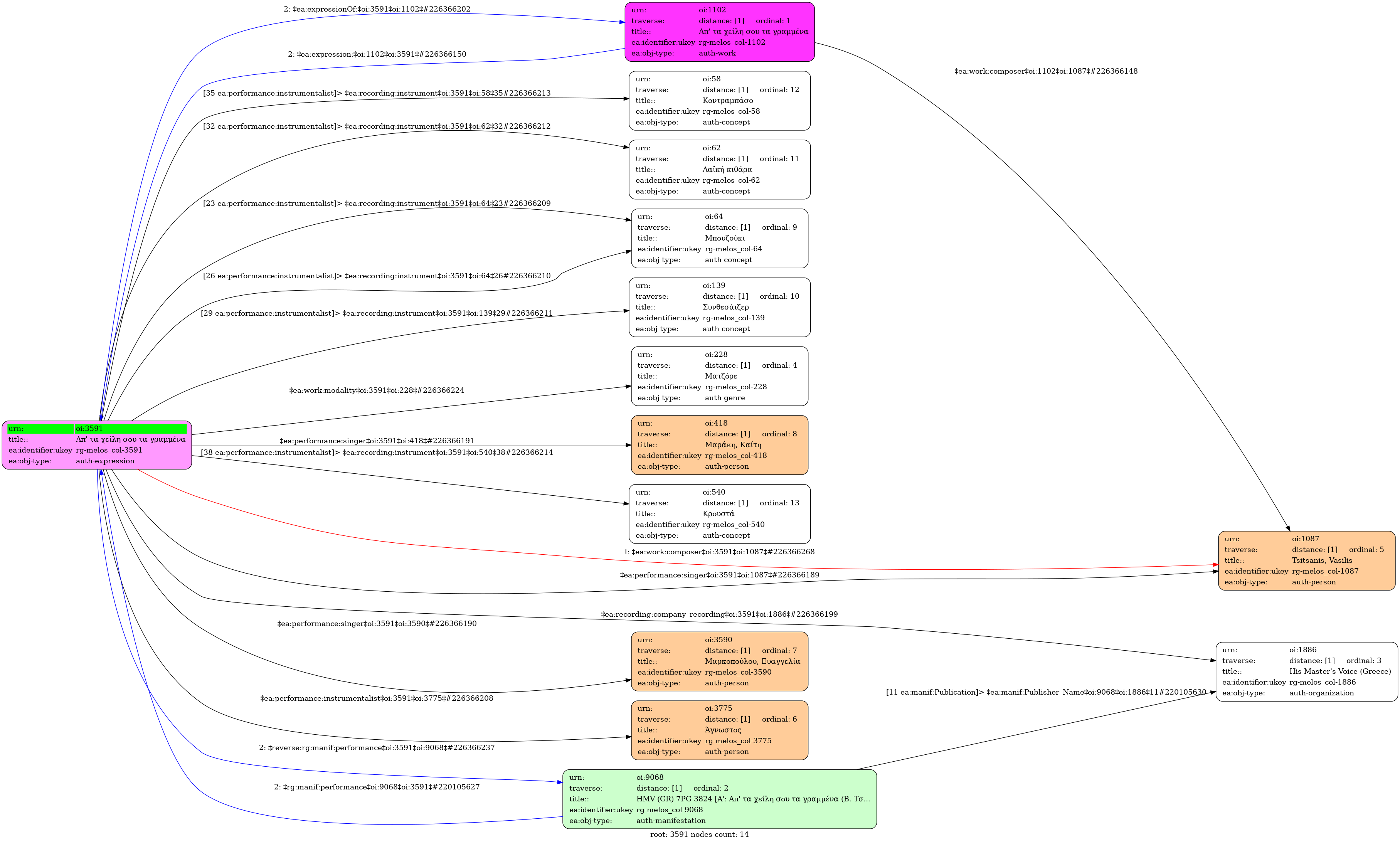
- Expression
- Recording
-
- Ap' ta heili sou ta grammena
- Greek
-
- Studio
- 1969
- Tsitsanis, Vassilis (1915-1984) [1st voice] | Μαρκοπούλου, Ευαγγελία [2nd voice] | Μαράκη, Καίτη [3rd voice]
- Unknown [Bouzouki] | Unknown [Bouzouki] | Unknown [Synthesizer] | Unknown [Folk guitar] | Unknown [Double bass] | Unknown [Percussions]
-
- G major
- Matzore (Mode)
-
- 0' 15''
-
- no
-
- 7XGA 3011
-
- 12745-3984-69
-
- 2' 55''
-
- 5/8
- Eighth note ~ 206
-
- University of Ioannina

