- Έκφραση
- Ηχογράφηση
-
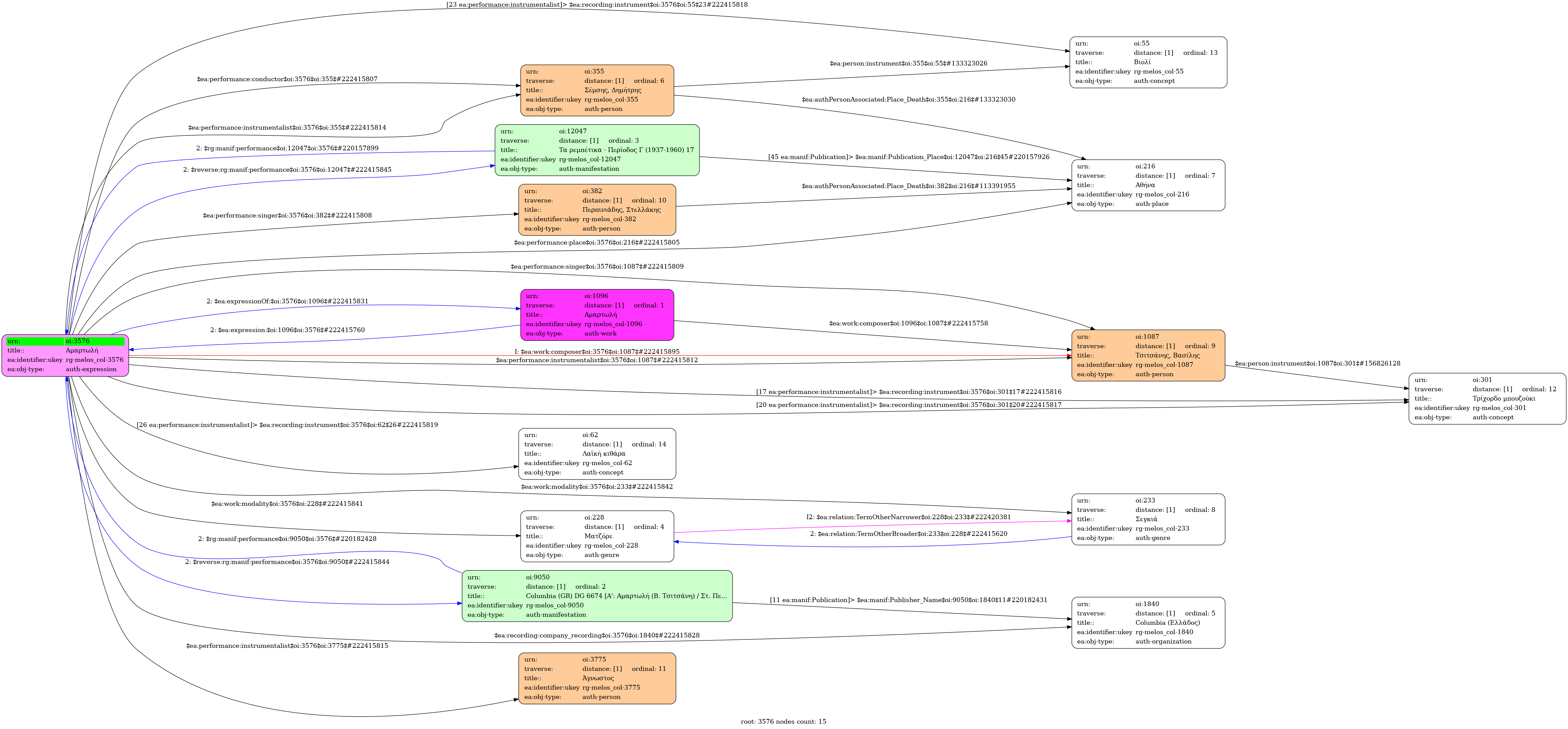
- Amartolí
- Ελληνική
-
- Studio
- 6 Οκτωβρίου 1947
- Περπινιάδης, Στελλάκης (1899-1977) [1η φωνή] | Τσιτσάνης, Βασίλης (1915-1984) [2η φωνή]
- Τσιτσάνης, Βασίλης (1915-1984) [Τρίχορδο μπουζούκι] | Άγνωστος [Τρίχορδο μπουζούκι] | Σέμσης, Δημήτρης (1883-1950) [Βιολί] | Άγνωστος [Λαϊκή κιθάρα]
- Ματζόρε | Σεγκιά
-
- Όχι
-
- CG 2271
-
- 3' 14''
-
-
Γιατί το δρόμο σου ν’ αλλάξεις, για δυο στολίδια άμυαλη τρελή
και το στεφάνι σου να το πετάξεις, να γίνεις στη ζωή αμαρτωλή
Τώρα στους δρόμους κάνεις βόλτες με παγωμένη και άδεια την καρδιά
μα θα σου φαίνονται βαριές οι πόρτες που θα σε δέχονται κάθε βραδιά
Και κάθε νύχτα θα περιμένεις διαβάτη για να βρεις αγοραστή
και ντροπιασμένη μπρος μας θα διαβαίνεις με νέο κάθε τόσο εραστή
-
-
- 2/4
- Quarter note ~ 56
- Χασάπικος
- Πολίτικος (κυκλικής διάταξης)
-
- Πανεπιστήμιο Ιωαννίνων

