- Έκφραση
- Ηχογράφηση
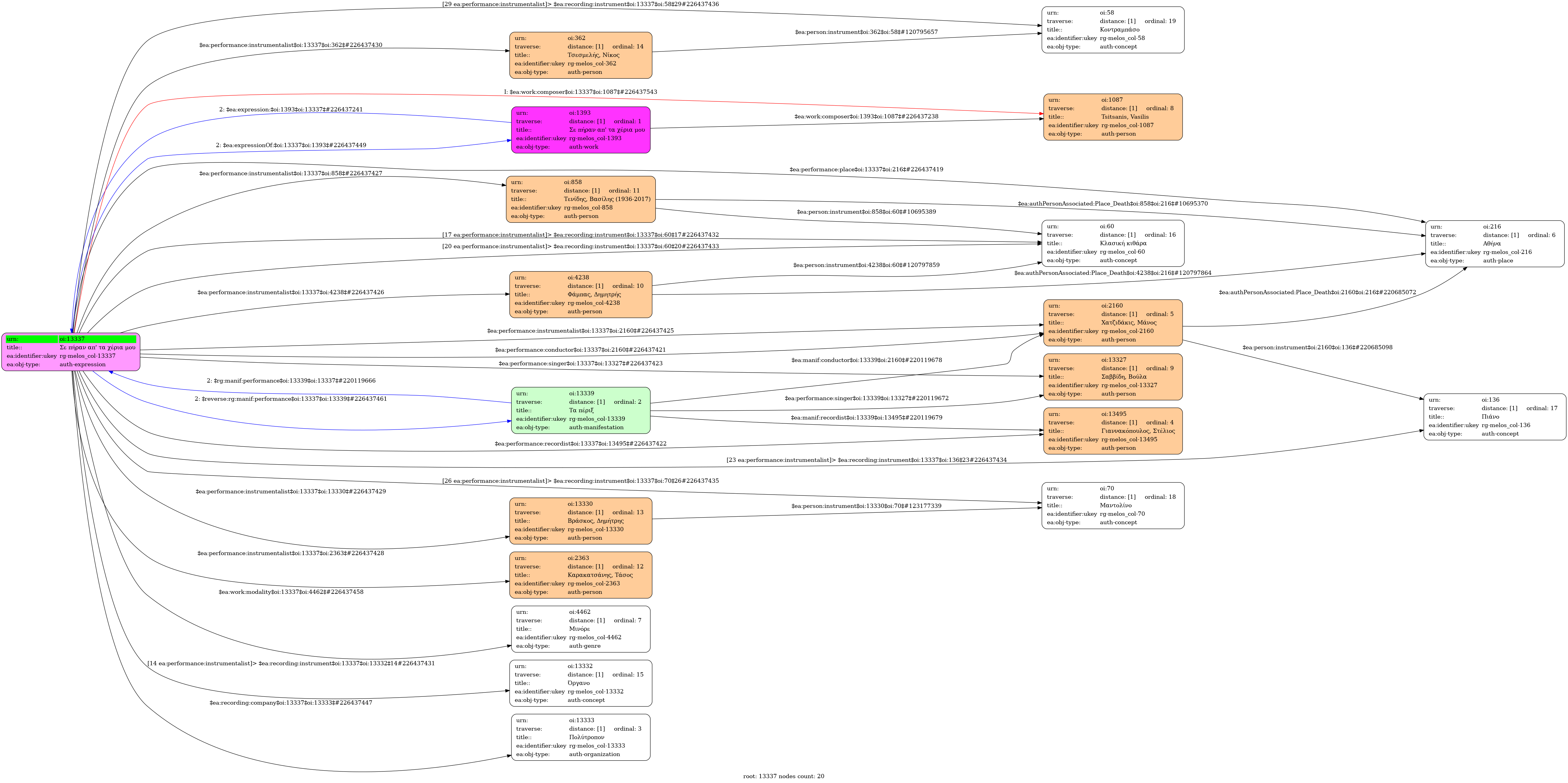
- Ελληνική
-
- Studio
- 1974
- Σαββίδη, Βούλα
- Χατζιδάκις, Μάνος (1925-1994) [Όργανο] | Φάμπας, Δημητρής (1921-1996) [Κλασική κιθάρα] | Τενίδης, Βασίλης (1936-2017) [Κλασική κιθάρα] | Καρακατσάνης, Τάσος (1948-) [Πιάνο] | Βράσκος, Δημήτρης [Μαντολίνο] | Τσεσμελής, Νίκος (1936-) [Κοντραμπάσο]
-
- Λα ελάσσονα
- Μινόρε
-
- Όχι
-
- 2' 41''
-
-
Σε πήραν απ’ τα χέρια µου κοντεύει άλλος χρόνος
και τη ζωή µου µαύρισε της µοναξιάς ο πόνοςΣε θάµπωσαν µε τα λεφτά και πήραν την χαρά µου
µα µες τον κόσµο δε θα βρεις σαν τη φτωχή καρδιά µου
Σε πήραν σε ξελόγιασαν και τώρα ποιος να ξέρει
πού βρίσκεσαι και πώς περνάς εκεί και τι θεό λατρεύεις
-
-
- 9/8
- Eighth note ~ 82
- Ζεϊμπέκικος
-
- Πανεπιστήμιο Ιωαννίνων

