Ηλέκτρα
Electra (Αγγλική)
- Φυσικό τεκμήριο (Παρτιτούρα)
-
Ilektra
-
GR-As-MTH-003-Sc-025-154-b
-
Παρτιτούρα πλήρης
-
Ολοκληρωμένη
-
Πίκολο φλάουτο |
Κλαρινέτο |
Σαντούρι |
Μπαγλαμάς |
Πιάνο |
Κρουστά |
Τυμπάνια |
Τομ-τομ |
Κοντραμπάσο
-
-
Χειρόγραφη παρτιτούρα Μίκη Θεοδωράκη | Autograph score Μikis Theodorakis.
-
Ελληνική
-
Χειρόγραφο
-
5 φύλλα : Μαύρο, μπλε μελάνι και μολύβι. | 5 sheets : Black, blue ink and pencil.
-
digital.mmb.org.gr
-
Original: Μουσική Βιβλιοθήκη Λίλιαν Βουδούρη - Σύλλογος Οι Φίλοι της Μουσικής
- Σύλλογος Οι Φίλοι της Μουσικής
-
Ψηφιοποιημένη Παρτιτούρα: Ηλέκτρα
(pdf)
Μέγεθος: 2.8 MB
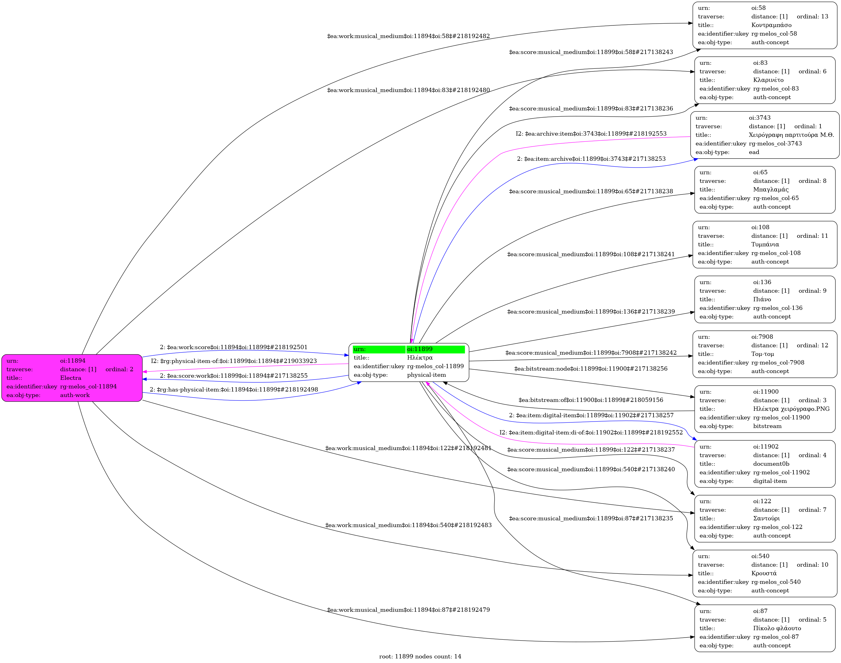
Ηλέκτρα - Identifier: 11899
Internal display of the 11899 entity interconnections (Node labels correspond to identifiers)

Loading..