- Έκφραση
- Ηχογράφηση
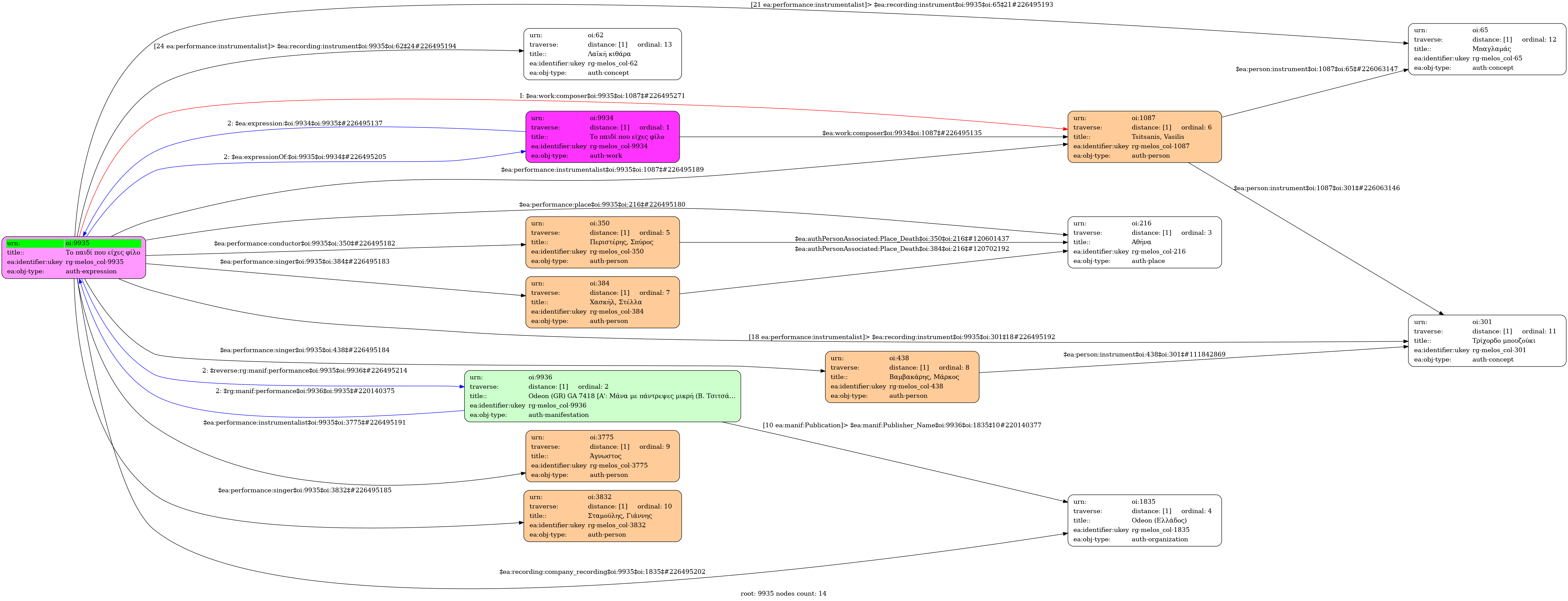
- Ελληνική
-
- Studio
- 1947
- Χασκήλ, Στέλλα (1918-1954) [1η φωνή] | Βαμβακάρης, Μάρκος (1905-1972) [2η φωνή] | Σταμούλης, Γιάννης (1912-?) [3η φωνή]
- Τσιτσάνης, Βασίλης (1915-1984) [Τρίχορδο μπουζούκι] | Άγνωστος [Μπαγλαμάς] | Άγνωστος [Λαϊκή κιθάρα]
-
- Λα μείζονα
-
- Όχι
-
- GO-3893
-
- 3' 13''
-
-
Το παιδί που είχες φίλο τώρα το κατηγορείςπες μας τι σου έχει κάνει και δεν θέλεις να το δειςκαλέ μου το παιδίΆδικα μην το παιδεύεις βρε γυναίκα πονηρήκαι το ρίχνεις όπου λάχει το μπελά του για να βρειγυναίκα πονηρήΌτι και να σου ‘χει κάνει έχει μια καρδιά χρυσήγύρνα πάλι σαν και πρώτα και αγάπα το κι εσύκαλέ μου το παιδί
-
-
- 9/8
- Eighth note ~ 78
- Ζεϊμπέκικος
-
- Πανεπιστήμιο Ιωαννίνων

