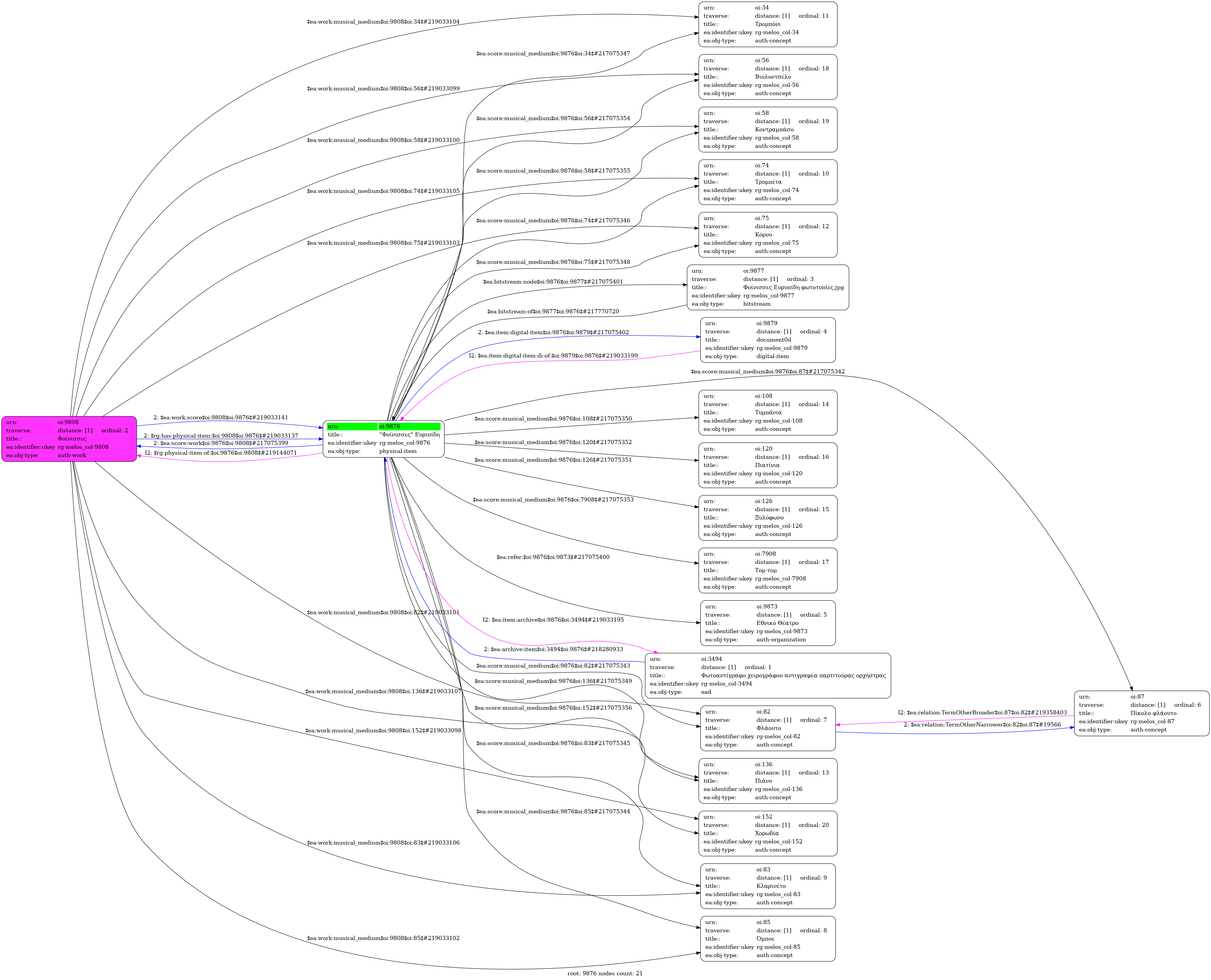
"The Phoenician Women" Euripides Entity type Physical-item (score)
Title transliterated
"Foinisses" Evripidi
Repository code
GR-As-MTH-003-Sc-023-139-d
Score type
Παρτιτούρα πλήρης
Score form
Ολοκληρωμένη
Μέσο εκτέλεσης
Piccolo flute |
Flute
[2]
|
Oboe |
Clarinet |
Trumpet
[2]
|
Trombone
[2]
|
Horn
[2]
|
Piano |
Timpani |
Xylophone |
Cymbals |
Tom-tom |
Violoncello |
Double bass |
Choir
Music work
Characteristics
Φωτοαντίγραφο χειρογράφου αντιγραφέα παρτιτούρας ορχήστρας. | Photocopy of autograph copy of orchestral score.
Score language
Greek
Date of item
1960
Reference
Writing type
Copy of manuscript
Physical Description
213 φύλλα : Φωτοτυπίες. | 213 sheets : Photocopies.
Url
digital.mmb.org.gr
Note General
Με αναφορά στο Εθνικό Θέατρο ως τόπο πρώτης εκτέλεσης του έργου. | With reference to the National Theater of Greece as the place of first performance of the work.
Cataloging Source Original
Original: Μουσική Βιβλιοθήκη Λίλιαν Βουδούρη - Σύλλογος Οι Φίλοι της Μουσικής
Record origin The Friends of Music Society Ψηφιοποιημένη Παρτιτούρα: "Φοίνισσες" Ευριπίδη (pdf) Size: 111.0 MB
"Φοίνισσες" Ευριπίδη [1960] - Identifier: 9876
Internal display of the 9876 entity interconnections (Node labels correspond to identifiers)
Loading..