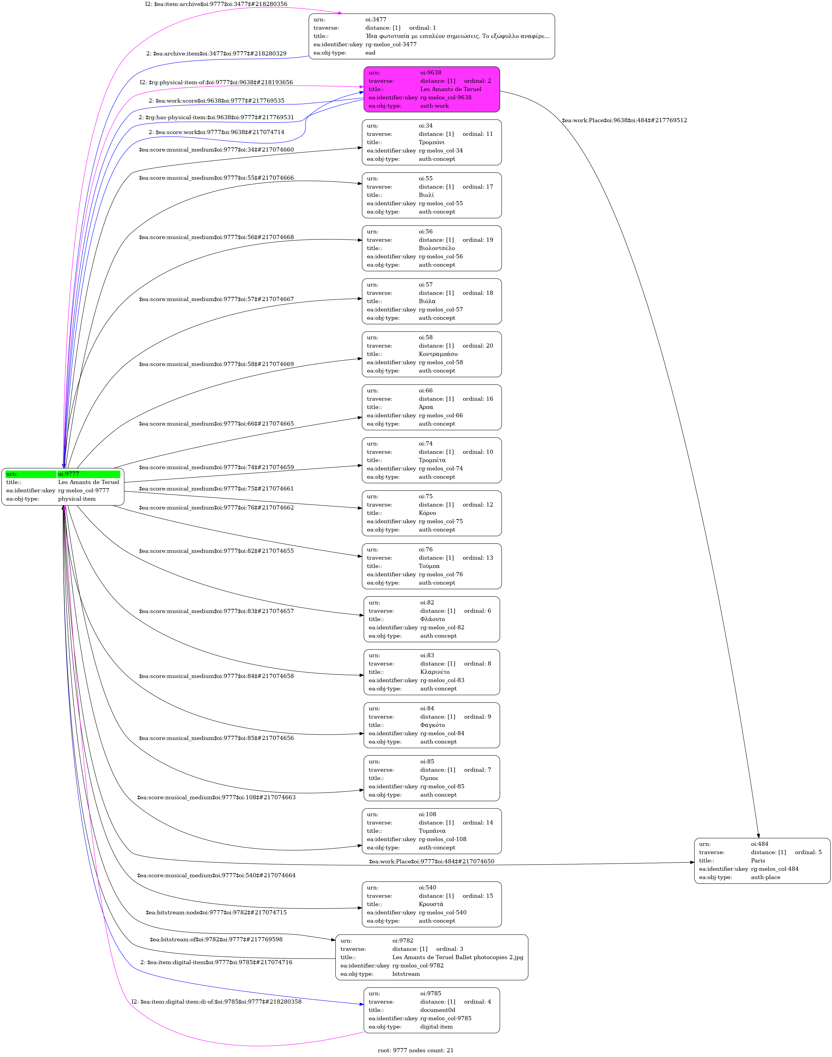
- Φυσικό τεκμήριο (Παρτιτούρα)
- ISA Ballet
- GR-As-MTH-003-Sc-021-134-d
- Παρτιτούρα πλήρης
- Ολοκληρωμένη
- Φλάουτο | Όμποε [2] | Κλαρινέτο [2] | Φαγκότο [2] | Τρομπέτα [3] | Τρομπόνι [3] | Κόρνο [4] | Τούμπα | Τυμπάνια | Κρουστά | Άρπα | Βιολί [I, II] | Βιόλα | Βιολοντσέλο | Κοντραμπάσο
- Ίδια φωτοτυπία με επιπλέον σημειώσεις. | Same photocopy with additional notes.
- Γαλλική | Ελληνική
- Paris
- Χειρόγραφο
- 55 φύλλα : Φωτοτυπίες. | 55 seets : Photocopies.
- digital.mmb.org.gr
- Original: Μουσική Βιβλιοθήκη Λίλιαν Βουδούρη - Σύλλογος Οι Φίλοι της Μουσικής
- Σύλλογος Οι Φίλοι της Μουσικής



