Carnival "Le feu aux poudres" Είδος οντότητας Φυσικό τεκμήριο (Παρτιτούρα)
Κωδικός αναγνώρισης
GR-As-MTH-003-Sc-019-132-d
Είδος
Παρτιτούρα πλήρης
Μορφή
Ολοκληρωμένη
Μέσο εκτέλεσης
Πίκολο φλάουτο |
Φλάουτο
[2]
|
Όμποε |
Κλαρινέτο |
Φαγκότο
[2]
|
Τρομπέτα
[3]
|
Τρομπόνι
[2]
|
Πιάνο |
Άρπα |
Τυμπάνια |
Τρίγωνο |
Ξυλόφωνο |
Πιατίνια |
Ταμπούρο |
Γκρανκάσα |
Βιολί
[I, II]
|
Βιόλα |
Βιολοντσέλο |
Κοντραμπάσο
Μουσικό έργο
Άλλα χαρακτηριστικά
Oλοκληρωμένη χειρόγραφη παρτιτούρα, αντιγραφή του Pierre Ancelin. | Completed autograph, copied by Pierre Ancelin.
Γλώσσα παρτιτούρας
Ελληνική | Γαλλική
Άλλος ρόλος
Ancelin, Pierre (1934-2001)
[Αντιγραφή | Copy]
Περιέχει αναφορά σε
Είδος γραφής
Χειρόγραφο
Φυσική περιγραφή
398 φύλλα : Μαύρο, απλό,μπλε και κόκκινο μολύβι. | 398 sheets : Black, simple, blue and red pencil.
URL
digital.mmb.org.gr
Σημείωση
"Musique original "Carnaval" suite de ballet" | Περιέχει επιπλέον τα 8 φύλλα που λείπουν από τη διαφάνεια χειρόγραφης παρτιτούρας. | It also contains the 8 sheets missing from the handwritten score transparency.
Πηγή καταλογογράφησης
Original: Μουσική Βιβλιοθήκη Λίλιαν Βουδούρη - Σύλλογος Οι Φίλοι της Μουσικής
Προέλευση εγγραφής Σύλλογος Οι Φίλοι της Μουσικής Ψηφιοποιημένη Παρτιτούρα: Carnival "Le feu aux poudres" (pdf) Μέγεθος: 244.4 MB
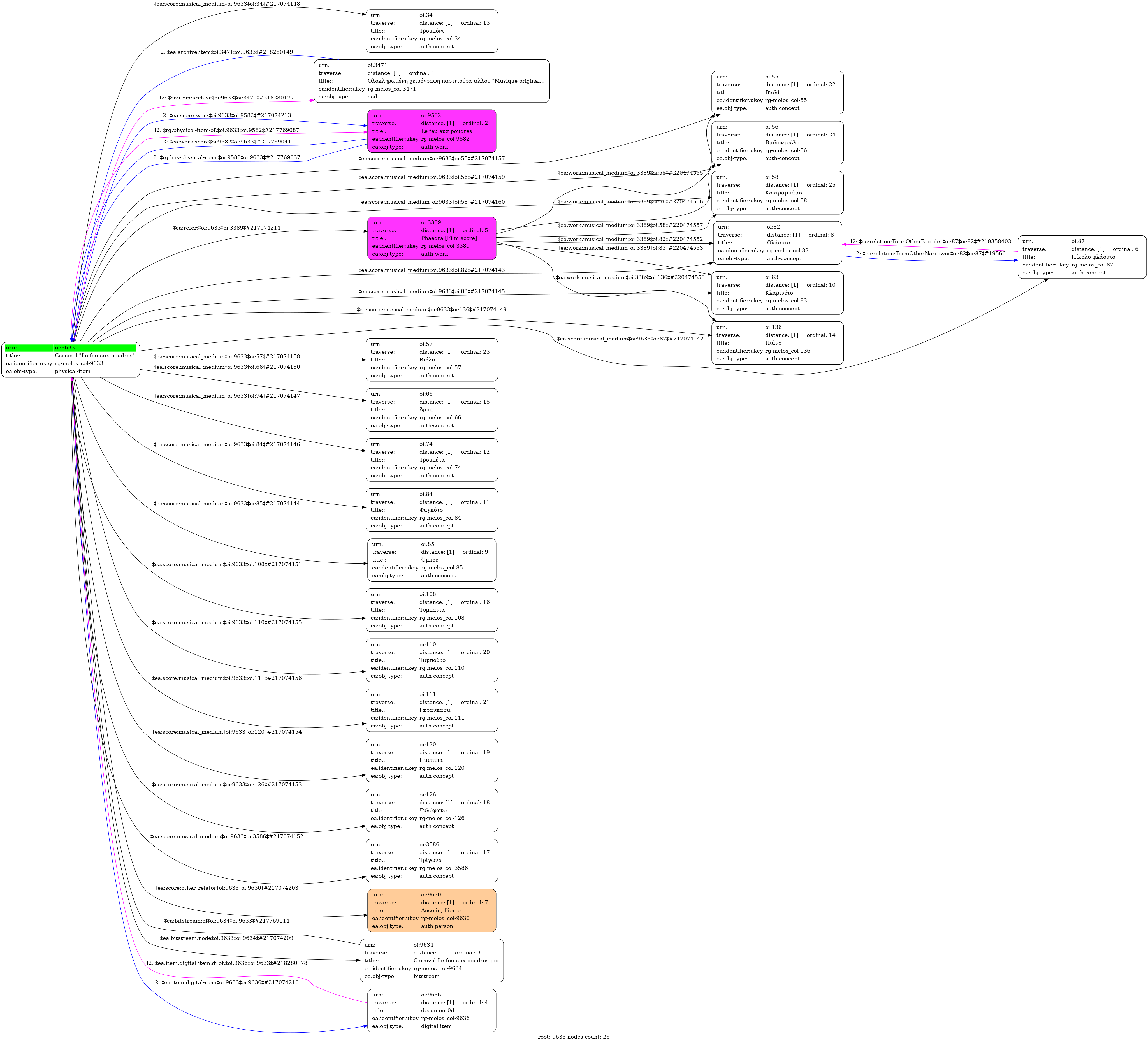
Carnival "Le feu aux poudres" - Identifier: 9633
Internal display of the 9633 entity interconnections (Node labels correspond to identifiers)
Loading..