Los Amantes de Teruel [1957-10-15] Είδος οντότητας Φυσικό τεκμήριο (Παρτιτούρα)
Eναλλακτικός τίτλος
Honemoon | Lune de Miel | Μήνας του μέλιτος
Κωδικός αναγνώρισης
GR-As-MTH-003-Sc-017-120-b
Μορφή
Ολοκληρωμένη
Μέσο εκτέλεσης
Φλάουτο
[2]
|
Όμποε
[2]
|
Κλαρινέτο
[2]
|
Φαγκότο
[2]
|
Βιολί
[I, II]
|
Βιόλα |
Βιολοντσέλο |
Κοντραμπάσο
Μουσικό έργο
Άλλα χαρακτηριστικά
Χειρόγραφη παρτιτούρα Μίκη Θεοδωράκη με άλλο υλικό. Πρόκειται για μουσική μπαλέτου διάρκειας περίπου 10', η οποία ενσωματώθηκε στη μουσική για την ταινία. | Autograph score Mikis Theodorakis with other material. Intended for ballet music lasting approximately 10 minutes and which was incorporated into the film.
Γλώσσα παρτιτούρας
Ελληνική | Γαλλική
Ημερομηνία τεκμηρίου
15 Οκτωβρίου 1957
Τόπος προέλευσης work
Paris
Είδος γραφής
Χειρόγραφο
Φυσική περιγραφή
16 φύλλα : Μαύρο, μπλε, ροζ μελάνι, απλό,κόκκινο και μπλε μολύβι. | 16 sheets : Black, blue, pink ink, simple,red and blue pencil.
URL
digital.mmb.org.gr
Πηγή καταλογογράφησης
Original: Μουσική Βιβλιοθήκη Λίλιαν Βουδούρη - Σύλλογος Οι Φίλοι της Μουσικής
Προέλευση εγγραφής Σύλλογος Οι Φίλοι της Μουσικής Ψηφιοποιημένη Παρτιτούρα: Los Amantes de Teruel (pdf) Μέγεθος: 12.4 MB
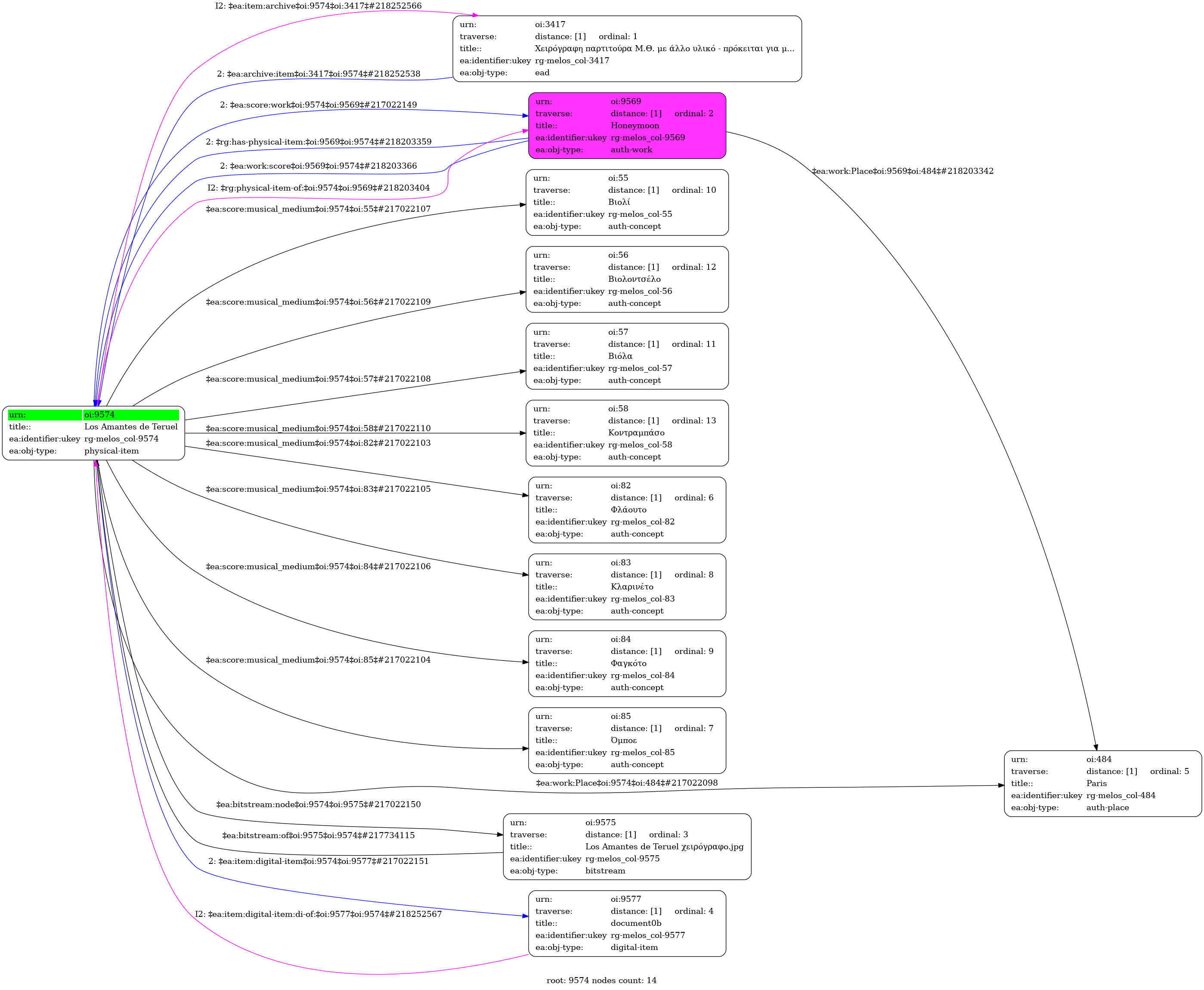
Los Amantes de Teruel [1957-10-15] - Identifier: 9574
Internal display of the 9574 entity interconnections (Node labels correspond to identifiers)
Loading..