HMV (GR) AO 2827 [Α': Η γερακίνα (Β. Τσιτσάνη) / Ι. Γεωργακοπούλου, Β. Τσιτσάνης, Πρ. Τσαουσάκης] - [Β': Πάρε με Μάρω πάρε με (Β. Τσιτσάνη) / Ι. Γεωργακοπούλου, Β. Τσιτσάνης]
-
Ψηφιοποιημένη Φωτογραφία: HMV (GR) AO 2827 [Α': Η γερακίνα (Β. Τσιτσάνη) / Ι. Γεωργακοπούλου, Β. Τσιτσάνης, Πρ. Τσαουσάκης] - [Β': Πάρε με Μάρω πάρε με (Β. Τσιτσάνη) / Ι. Γεωργακοπούλου, Β. Τσιτσάνης]
(jpg) [medium_side_1]
Μέγεθος: 0.8 MB
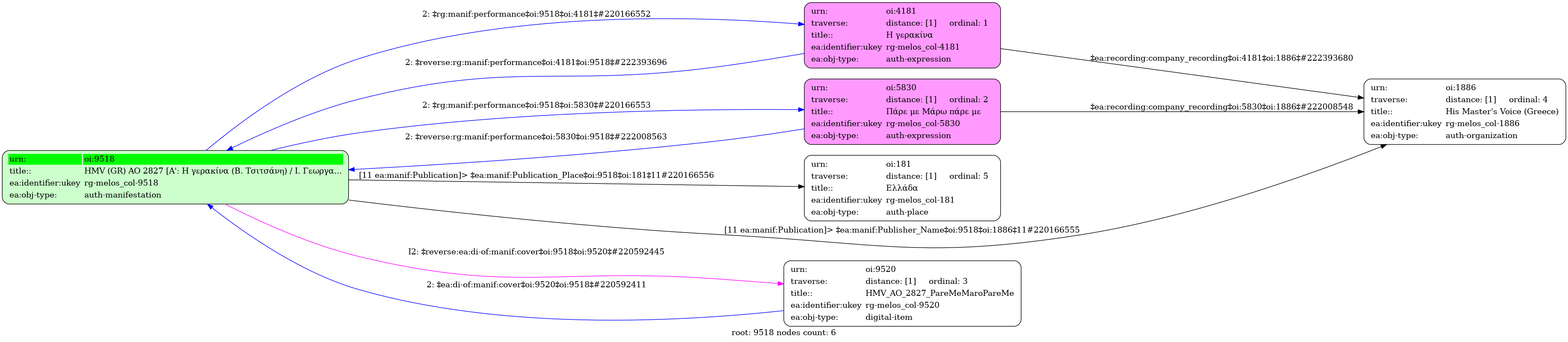
HMV (GR) AO 2827 [Α': Η γερακίνα (Β. Τσιτσάνη) / Ι. Γεωργακοπούλου, Β. Τσιτσάνης, Πρ. Τσαουσάκης] - [Β': Πάρε με Μάρω πάρε με (Β. Τσιτσάνη) / Ι. Γεωργακοπούλου, Β. Τσιτσάνης] - Identifier: 9518
Internal display of the 9518 entity interconnections (Node labels correspond to identifiers)

Loading..