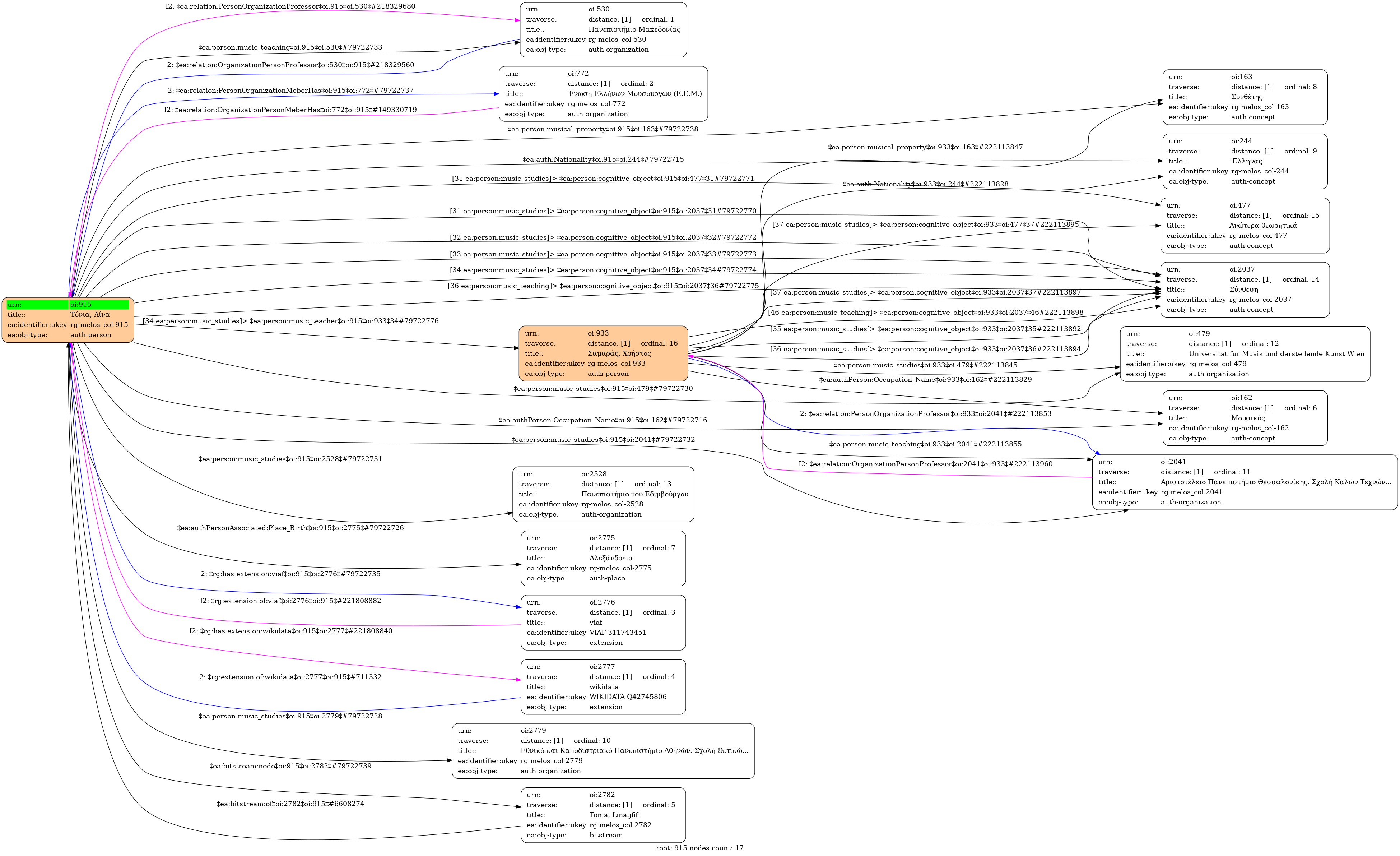
- Πρόσωπο
- Γυναίκα
- 1985
- Αλεξάνδρεια
- Ελληνίδα
- Μουσικός
-
- Εθνικό και Καποδιστριακό Πανεπιστήμιο Αθηνών. Σχολή Θετικών Επιστημών. Τμήμα Φυσικής (2019-2021) [Analysis of Space Sounds from Earth, Saturn and Jupiter] - Τύπος σπουδών: Τυπικές - Τίτλος σπουδών: Μεταδιδακτορικό
- Αριστοτέλειο Πανεπιστήμιο Θεσσαλονίκης. Σχολή Καλών Τεχνών. Τμήμα Μουσικών Σπουδών (2013-2014) - Τύπος σπουδών: Τυπικές - Τίτλος σπουδών: Μεταδιδακτορικό - Γνωστικό αντικείμενο: Σύνθεση, Ανώτερα θεωρητικά
- Universität für Musik und darstellende Kunst Wien (2012-2013) [Επιβλέπων: Prof. Jarrell, Michael] - Τύπος σπουδών: Τυπικές - Τίτλος σπουδών: Μεταπτυχιακό - Γνωστικό αντικείμενο: Σύνθεση
- Πανεπιστήμιο του Εδιμβούργου (2008-2012) [Επιβλέπων: Prof. Osborne, Nigel] - Τύπος σπουδών: Τυπικές - Τίτλος σπουδών: Διδακτορικό - Γνωστικό αντικείμενο: Σύνθεση
- Αριστοτέλειο Πανεπιστήμιο Θεσσαλονίκης. Σχολή Καλών Τεχνών. Τμήμα Μουσικών Σπουδών (2002-2008) - Τύπος σπουδών: Τυπικές - Τίτλος σπουδών: Ενιαίος και αδιάσπαστος τίτλος σπουδών μεταπτυχιακού επιπέδου (integrated master) - Διδάσκων: Σαμαράς, Χρήστος - Γνωστικό αντικείμενο: Σύνθεση
- Συνθέτης
-
- Πανεπιστήμιο Μακεδονίας. Σχολή Κοινωνικών, Ανθρωπιστικών Επιστημών και Τεχνών - Τμήμα Μουσικής Επιστήμης και Τέχνης (2016-) - Γνωστικό αντικείμενο: Σύνθεση
-
- She has been awarded prizes in several national and international composition competitions for her works. Among others, she received the 1st prize at the 4th Jungerson International Composition Competition in Moscow (2007), the 3rd prize to the 2nd International “Ton de Leeuw” Composition Competition (2008), the Baerenreiter Award at the 12th International Via Nova Composition Competition in Weimar (2010), the 2nd prize to the 12th International “Via Nova” Composition Competition (2010), the title of “New Young Artist of the Year” from the Union of Greek Critics for Music and Theatre in Athens (2010), the 3rd prize to the 1st International “Alexander Myaskovsky” Composition Competition in Moscow (2012), the 3rd prize to the 1st International Composition Contest, Violas 2014 in Paris (2014), the 1st prize to the XII International Composition Competition FRANCISCO ESCUDERO (2019), the 2nd prize to GEDOK International Composition Competition 2020 organized for the 150th anniversary of Ida Dehmel in Munich (2020), the 3rd prize to the Salvatore Martirano Memorial Composition Award at the University of Illinois Urbana – Champaign (2023). She awarded with the title “Composer of the Year 2020” from the Federation of American Musicians, Singers and Performing Artists (FAMSPA) at the New York World Music Awards 2020. She honored by the President of Republic of Greece, Karolos Papoulias in 2005 and also by the rector of Aristotle University of Thessaloniki, prof. Anastastios Manthos in 2008 for her achievements in composition and the contribution to culture. She was awarded from the Greek National Opera in Athens, for her chamber opera “The Expelled” (2012) and also at the same year from the Vienna University and Institute Kunsthaus of Muerz, for her work “Kivos” for 12 violoncellos (2012). Her solo work “Neuma” for viola awarded with the Sempre Piu Edition’s Prize in Paris (2014). Her chamber opera “Fear &(s) the Love” performed and awarded in Music Biennale of Zagreb (2015)
- Πανεπιστήμιο Μακεδονίας. Σχολή Κοινωνικών, Ανθρωπιστικών Επιστημών και Τεχνών - Τμήμα Μουσικής Επιστήμης και Τέχνης
- Ένωση Ελλήνων Μουσουργών (Ε.Ε.Μ.)
- Personal Website | YouTube | Soundcloud | Wikipedia
-
- Q42745806 ⟶ Lina Tonia
-
- 311743451 ⟶ Tonia, Lina
- central
-
-
Η Λίνα Τόνια γεννήθηκε στην Αλεξάνδρεια Ημαθίας το 1985. Είναι ελληνίδα συνθέτρια, με έντονη καλλιτεχνική δραστηριότητα στην Ελλάδα και το εξωτερικό. Έχει βραβευτεί σε διεθνείς διαγωνισμούς για περισσότερα από 28 έργα της, ενώ παράλληλα την έχει βραβεύσει ο πρόεδρος Δημοκρατίας κ. Κάρολος Παπούλιας, ο Πρύτανης του Αριστοτελείου Πανεπιστημίου Θεσσαλονίκης κ. Αναστάσιος Μάνθος, η Ένωση Κρτικών Μουσικής και Θεάτρου και οι εκδοτικές εταιρίες Baerenreiter και Sempre Piu.
-
Wikipedia Import
- Λίνα Τόνια (Ελληνική) | Lina Tonia (Αγγλική)
- Ελληνίδα συνθέτις (Ελληνική) | Greek composer (Αγγλική)
- Λίνα Τόνια
- 28-03-1985 | 00-00-1985








