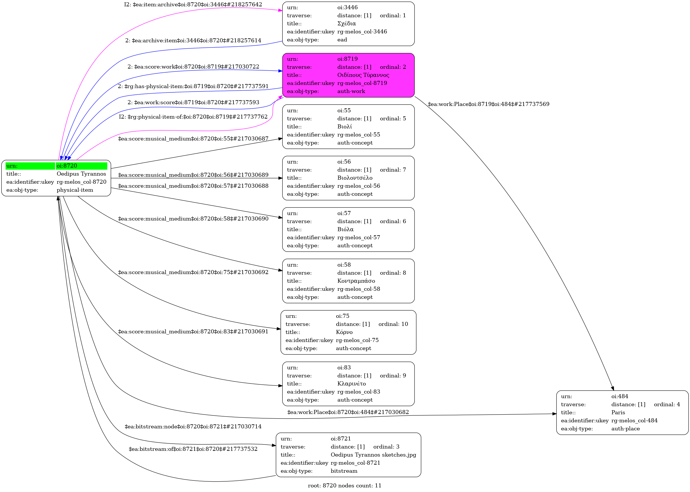
Oedipus Tyrannos [1956-10-13]
- Φυσικό τεκμήριο (Παρτιτούρα)
-
GR-As-MTH-003-Sc-019-130-a
-
Σκίτσο
-
Βιολί
[I, II]
|
Βιόλα |
Βιολοντσέλο |
Κοντραμπάσο |
Κλαρινέτο |
Κόρνο
-
-
Σχέδια. | Sketches.
-
Γαλλική |
-
13 Οκτωβρίου 1956
-
Paris
-
Χειρόγραφο
-
12 φύλλα : Μαύρο, μπλε μελάνι, μάυρο, κόκκινο μολύβι. | 12 sheets : Black, blue ink, black, red pencil.
-
digital.mmb.org.gr
-
Original: Μουσική Βιβλιοθήκη Λίλιαν Βουδούρη - Σύλλογος Οι Φίλοι της Μουσικής
- Σύλλογος Οι Φίλοι της Μουσικής
Oedipus Tyrannos [1956-10-13] - Identifier: 8720
Internal display of the 8720 entity interconnections (Node labels correspond to identifiers)

Loading..