Prelude I (Andante espressivo)
Πρελούδιο I (Andante espressivo) (Πολλαπλές γλώσσες)
- Φυσικό τεκμήριο (Παρτιτούρα)
-
Το σχήμα μου | Πασακάλιες
-
GR-As-MTH-003-Sc-018-127-b
-
Ολοκληρωμένη
-
Φλάουτο |
Όμποε |
Κλαρινέτο |
Φαγκότο |
Άρπα |
Τσελέστα |
Βιολί
[I, II]
|
Βιόλα |
Βιολοντσέλο |
Κοντραμπάσο
-
-
Ελληνική
-
Χειρόγραφο
-
8 φύλλα : Μαύρο, κόκκινο μολύβι και μαύρο μελάνι. | 8 sheets : Black, red pencil and black ink.
-
digital.mmb.org.gr
-
Original: Μουσική Βιβλιοθήκη Λίλιαν Βουδούρη - Σύλλογος Οι Φίλοι της Μουσικής
- Σύλλογος Οι Φίλοι της Μουσικής
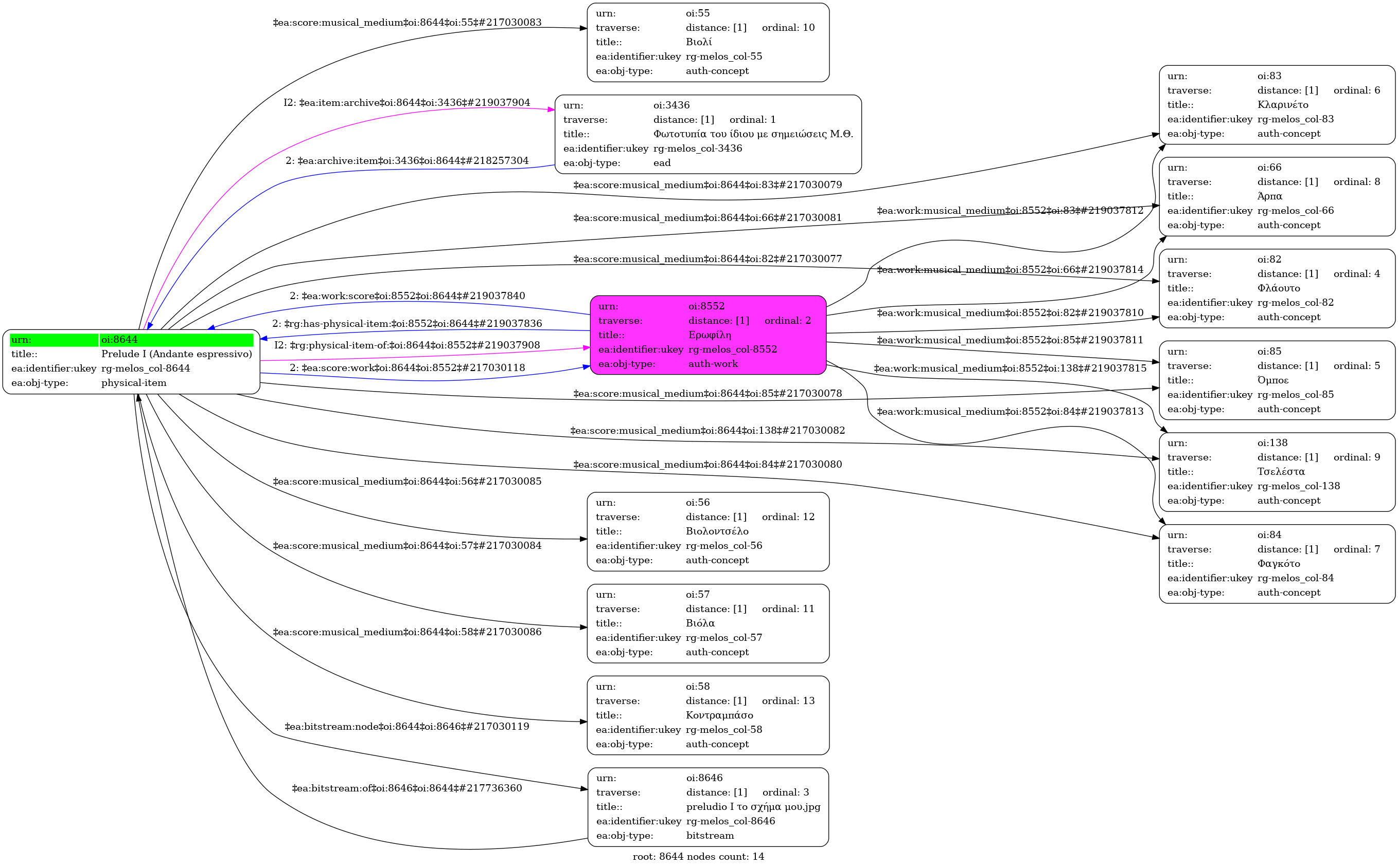
Prelude I (Andante espressivo) - Identifier: 8644
Internal display of the 8644 entity interconnections (Node labels correspond to identifiers)

Loading..