- Πρόσωπο
- Άνδρας
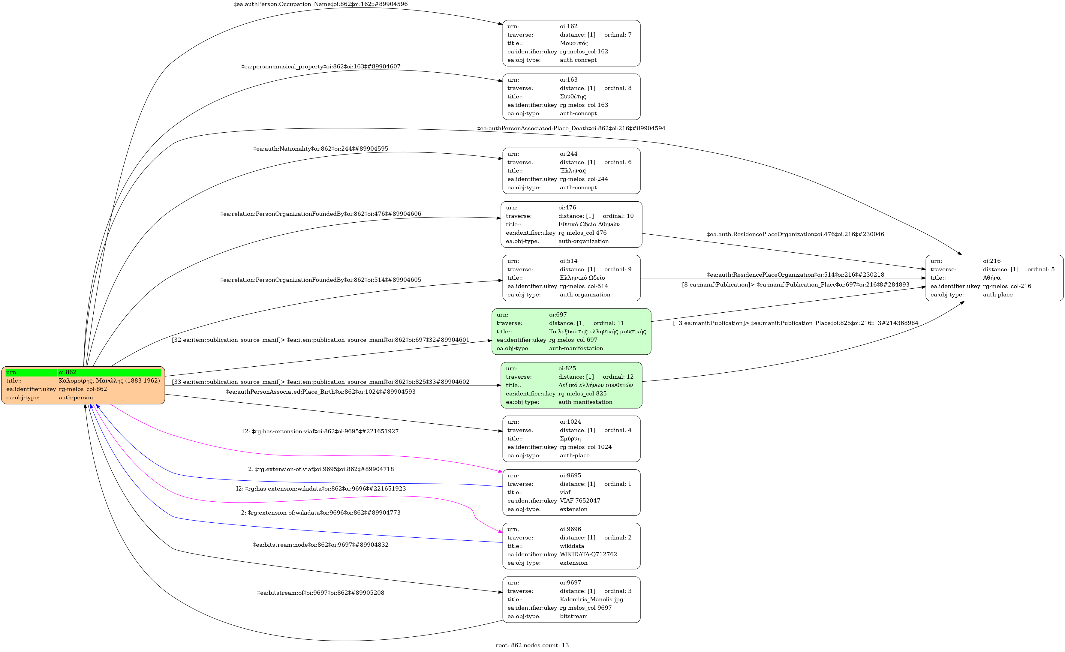
- 14 Δεκεμβρίου 1883
- Σμύρνη
- 03 Απριλίου 1962
- Αθήνα
- Έλληνας
- Μουσικός
- Συνθέτης
- Ελληνικό Ωδείο (1919-) | Εθνικό Ωδείο Αθηνών (1926-)
- Wikipedia
-
- Q712762 ⟶ Manolis Kalomiris
-
- 3048004 ⟶ Μανώλης Καλομοίρης
-
- 454b95b7-d1d2-4fb9-9f66-685e5756ab6d ⟶ Μανώλης Καλομοίρης (Manolis Kalomiris, Greek composer)
-
- 7652047 ( Personal ) ⟶ Kalomiris, Manolis
- Το λεξικό της ελληνικής μουσικής : από τον Ορφέα έως σήμερα - Αθήνα: Εκδόσεις Γιαλλελής, 1998 , σελ.543-548 [τ.2ος] Λεξικό ελλήνων συνθετών : βιογραφικό, εργογραφικό - A'. - Αθήνα: Μουσικός Οίκος Φίλιππος Νάκας, 1995 , σελ.164-169
- central
Wikipedia Import
- Μανώλης Καλομοίρης (Ελληνική) | Manolis Kalomiris (Αγγλική)
- Έλληνας συνθέτης (Ελληνική) | Greek composer (1883-1962) (Αγγλική)
- Μανόλης Καλομοίρης (Ελληνική) | Manolis Kalomoiris (Αγγλική)
- Μανώλης Καλομοίρης | Μανώλης Καλομοίρης | Manolis Kalomiris
- 14-12-1883
- 03-04-1962




