- Expression
- Recording
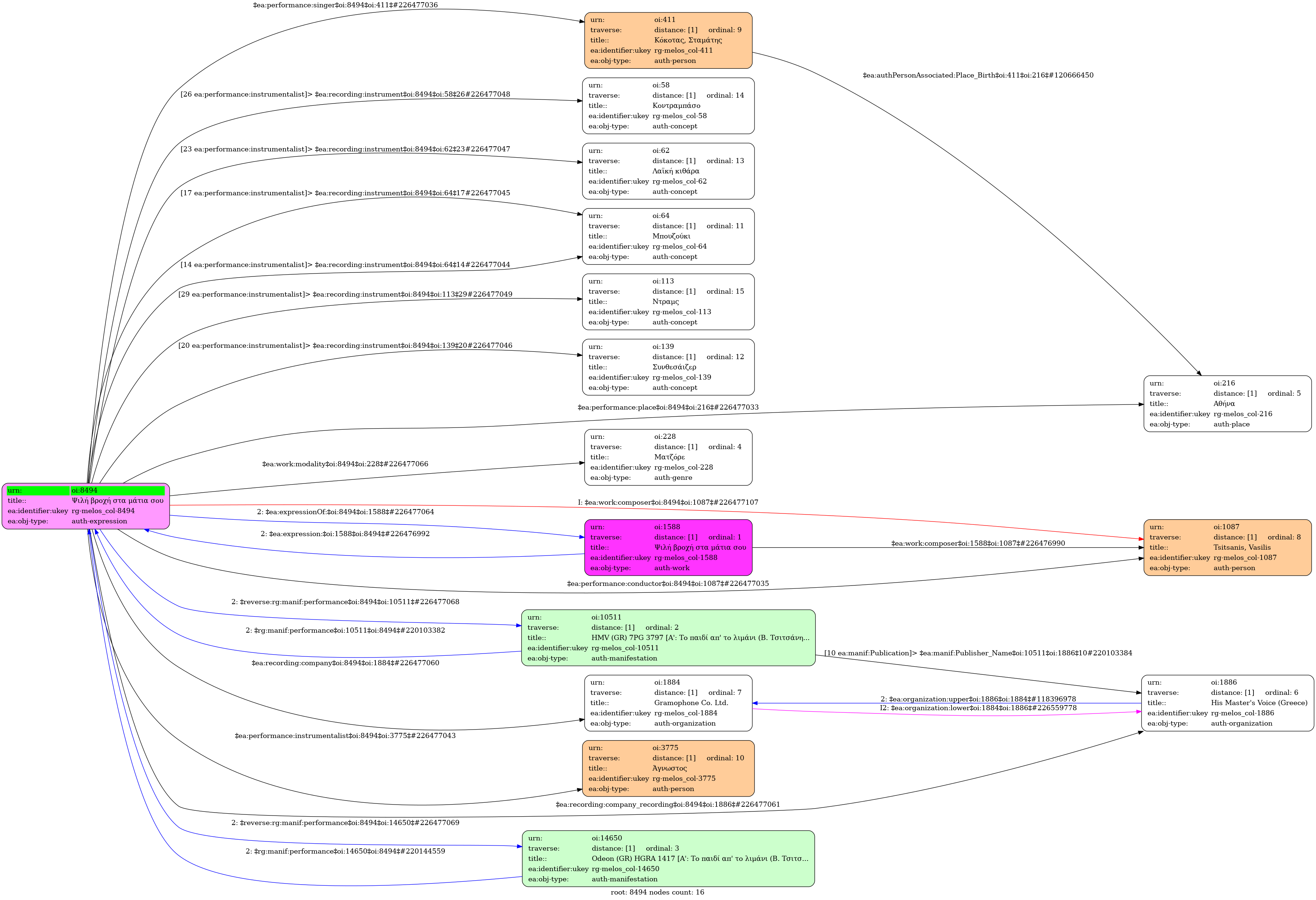
- Greek
-
- Studio
- 1968
- Kokotas, Stamatis (1937-2022)
- Unknown [Bouzouki] | Unknown [Bouzouki] | Unknown [Synthesizer] | Unknown [Folk guitar] | Unknown [Double bass] | Unknown [Drum set]
-
- G major
- Matzore (Mode)
-
- no
-
- 7XGA 2936
-
- 3' 15''
-
- University of Ioannina

