- Expression
- Recording
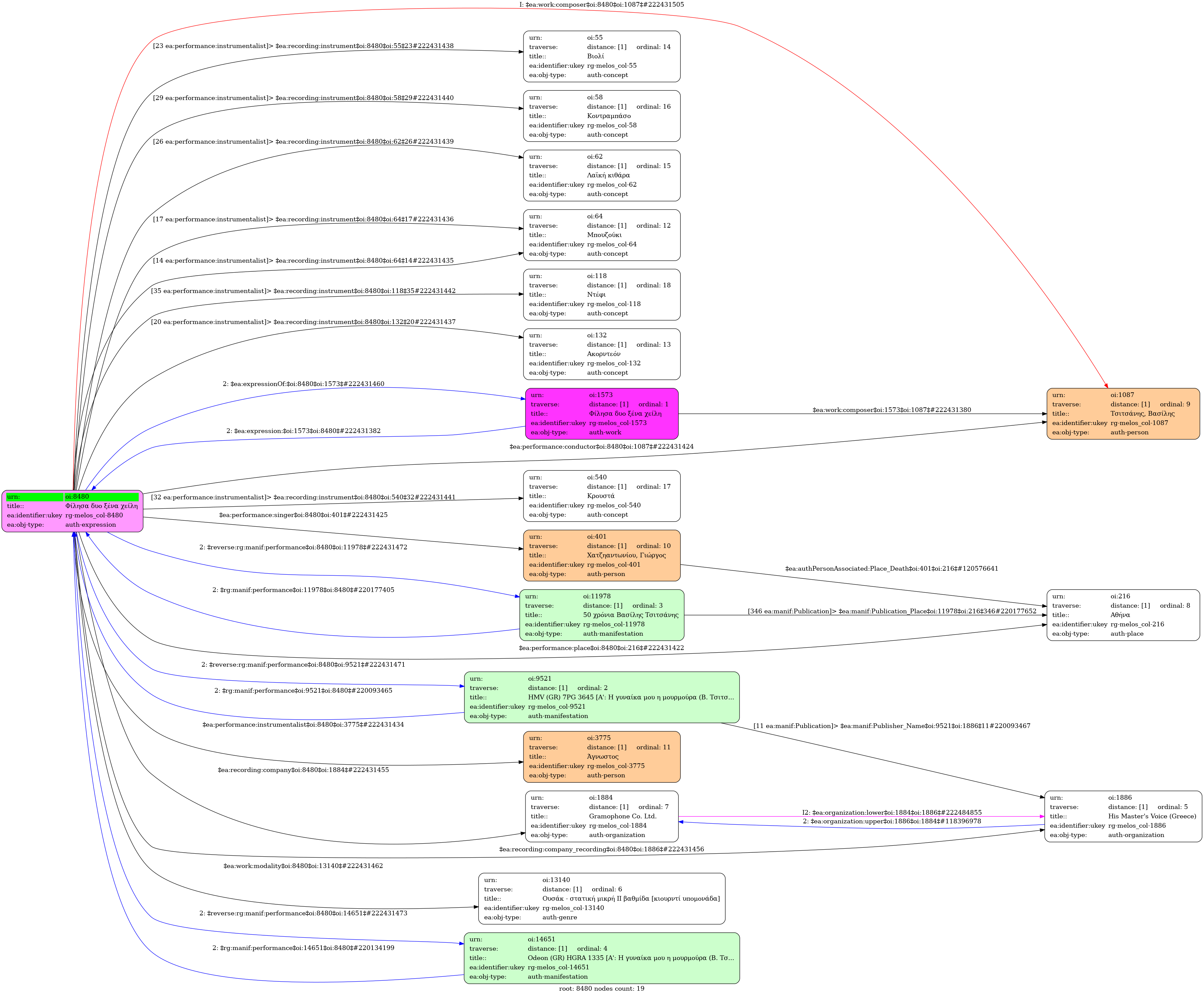
- Greek
-
- Studio
- 1966
- Χατζηαντωνίου, Γιώργος (1941-1997)
- Unknown [Bouzouki] | Unknown [Bouzouki] | Unknown [Accordion] | Unknown [Violin] | Unknown [Folk guitar] | Unknown [Double bass] | Unknown [Percussions] | Unknown [Tambourine]
-
- E minor
- Ousak - static minor II degree [kiourdi 4chord]
-
- no
-
- 7XGA 2638
-
- 52653-1251-65
-
- 3' 10''
-
- 2/4
- Quarter note ~ 100
- Bayon
-
-
- HMV (GR) 7PG 3645 [Α': Η γυναίκα μου η μουρμούρα (Β. Τσιτσάνη) / Μ. Αγγελόπουλος, Α. Βασιλείου] - [Β': Φίλησα δυο ξένα χείλη (Β. Τσιτσάνη) / Γ. Χατζηαντωνίου]
- 50 hronia Vasilis Tsitsanis
- Odeon (GR) HGRA 1335 [Α': Η γυναίκα μου η μουρμούρα (Β. Τσιτσάνη) / Μ. Αγγελόπουλος, Α. Βασιλείου] - [Β': Φίλησα δυο ξένα χείλη (Β. Τσιτσάνη) / Γ. Χατζηαντωνίου]
- University of Ioannina

