- Έκφραση
- Ηχογράφηση
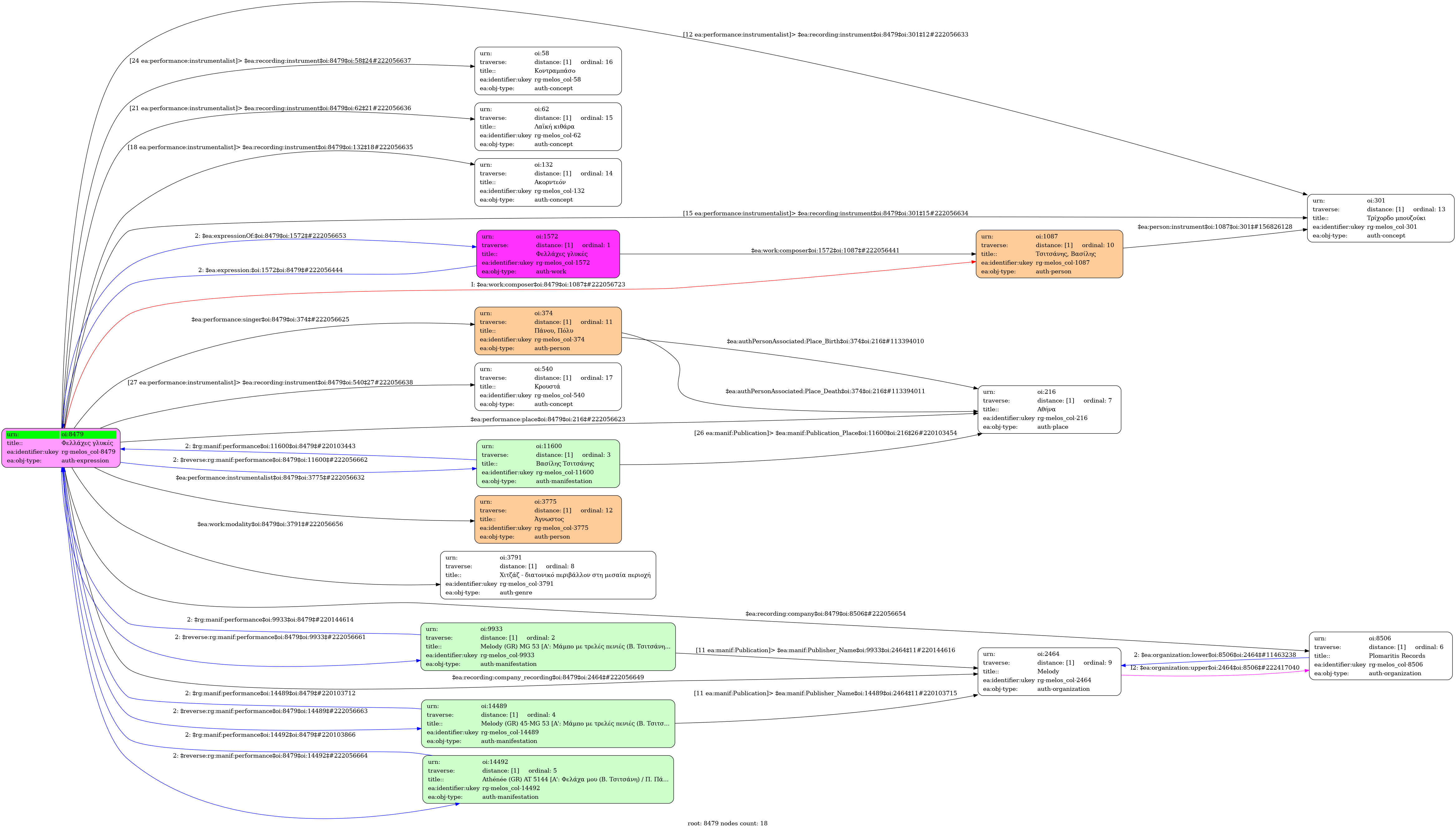
- Ελληνική
-
- Studio
- 21 Οκτωβρίου 1955
- Πάνου, Πόλυ (1940-2013)
- Άγνωστος [Τρίχορδο μπουζούκι] | Άγνωστος [Τρίχορδο μπουζούκι] | Άγνωστος [Ακορντεόν] | Άγνωστος [Λαϊκή κιθάρα] | Άγνωστος [Κοντραμπάσο] | Άγνωστος [Κρουστά]
-
- Λα μείζονα
- Χιτζάζ - διατονικό περιβάλλον στη μεσαία περιοχή
-
- Ναι
-
- 0' 16''
-
- Όχι
-
- MA 83
-
- 29921-3552
-
- 2' 59''
-
-
Φελλάχες γλυκιές µαγικές ζωγραφιές που σκορπούν παντού τον πόθο
μέθυσα ένα δείλι απ’ τ’ αµαρτωλά σας χείλη και τη γλύκα ακόµα νιώθω
Αχ! Γλυκιά φελλάχα τα τρελά τα φιλιά σου νοσταλγώ
μάτια µου αράπικα χάθηκα, τρελάθηκα
κλαίω µακριά σας και πονώ γιαχαµπίµπι θα χαθώ
Κορµιά σαν φωτιές αραπίνες τρελές αγκαλιές που σε µεθούνε
ήπια τ’ άρωµά σας απ’ τα χείλη τα δικά σας που τον έρωτα κερνούνε
Αχ! Γλυκιά φελλάχα τα τρελά τα φιλιά σου νοσταλγώ
μάτια µου αράπικα χάθηκα, τρελάθηκα
κλαίω µακριά σας και πονώ γιαχαµπίµπι θα χαθώ
-
-
-
- Melody (GR) MG 53 [Α': Μάμπο με τρελές πενιές (Β. Τσιτσάνη) / Π. Πάνου] - [Β': Φελλάχες γλυκές (Β. Τσιτσάνη) / Π. Πάνου]
- Βασίλης Τσιτσάνης
- Melody (GR) 45-MG 53 [Α': Μάμπο με τρελές πενιές (Β. Τσιτσάνη) / Π. Πάνου] - [Β': Φελλάχες γλυκές (Β. Τσιτσάνη) / Π. Πάνου] | Βασίλης Τσιτσάνης
- Athénée (GR) AT 5144 [A': Φελάχα μου (Β. Τσιτσάνη) / Π. Πάνου] - [Β': Θεσσαλονίκη μου (Β. Τσιτσάνη) / Κ. Δούσης]
- Πανεπιστήμιο Ιωαννίνων

