- Expression
- Recording
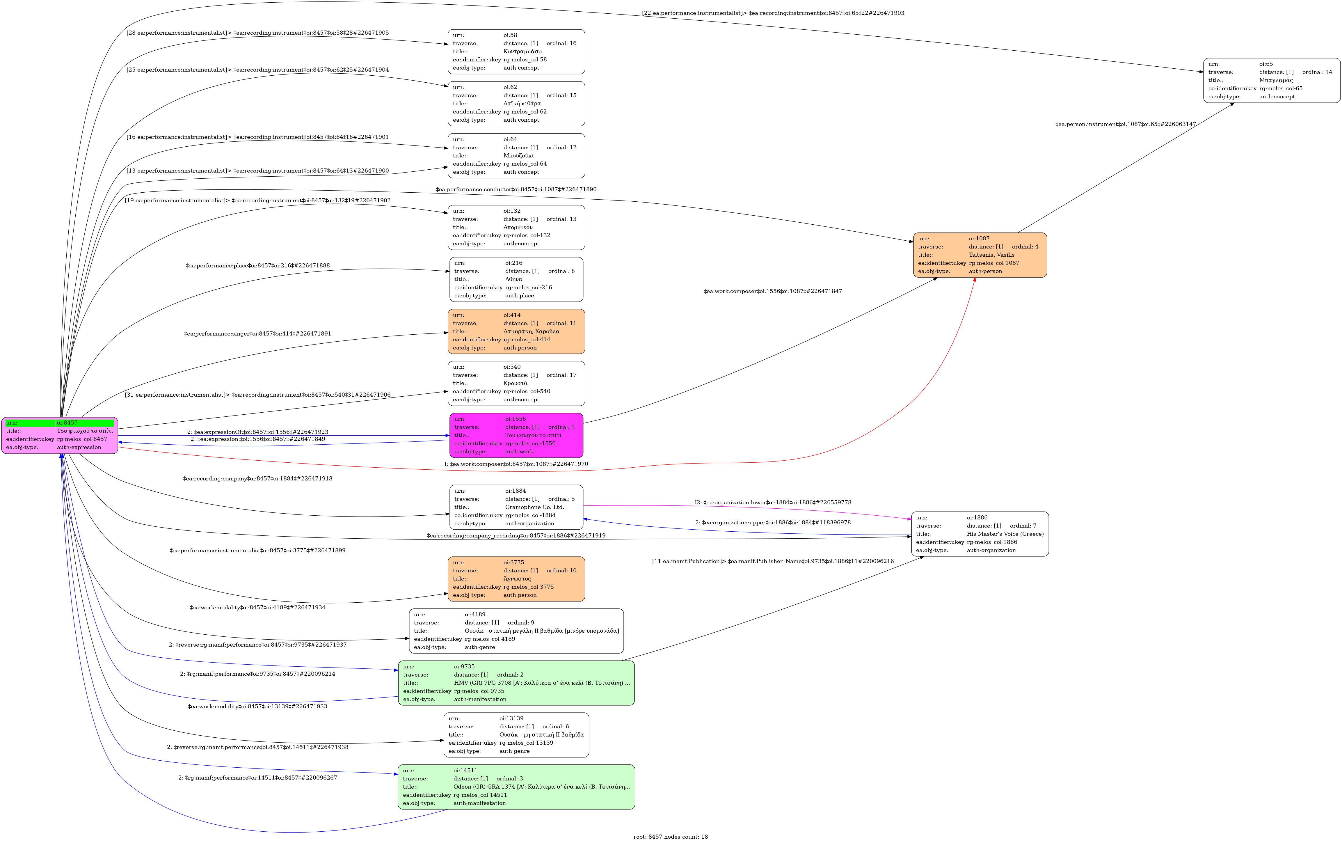
- Greek
-
- Studio
- 1967
- Lampraki, Kharoula
- Unknown [Bouzouki] | Unknown [Bouzouki] | Unknown [Accordion] | Unknown [Baglamas] | Unknown [Folk guitar] | Unknown [Double bass] | Unknown [Percussions]
-
- B minor
- Ussak - non static II degree | Ussak - static major II degree [minor 4chord]
-
- no
-
- 7XGA 2723
-
- 20723-1022-67
-
- 2' 50''
-
- 9/8
- Eighth note ~ 182
- Karsilamas
-
- University of Ioannina

