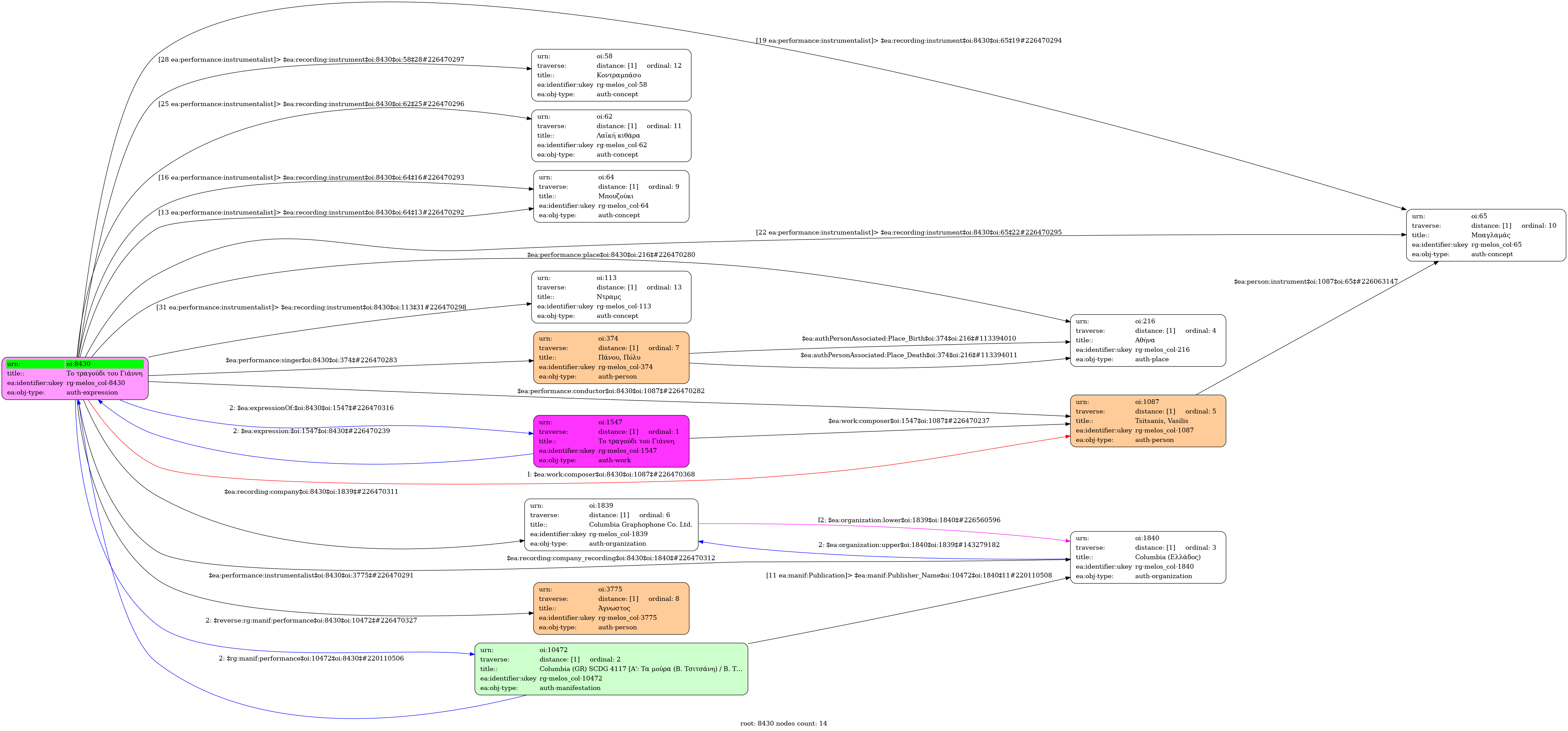
Το τραγούδι του Γιάννη / Πάνου, Πόλυ [1973]

  1. Έκφραση
  2. Ηχογράφηση
  3. Ελληνική
    • Studio
  4. 1973
  5. Πάνου, Πόλυ (1940-2013)
  6. Άγνωστος [Μπουζούκι] | Άγνωστος [Μπουζούκι] | Άγνωστος [Μπαγλαμάς] | Άγνωστος [Μπαγλαμάς] | Άγνωστος [Λαϊκή κιθάρα] | Άγνωστος [Κοντραμπάσο] | Άγνωστος [Ντραμς]
    • Φα♯ μείζονα
    • Ναι
    • 0' 16''
    • 7XGG 4258
    • 4196-741-73
    • 3' 32''
    • Το Γιάννη µας τον ζήλεψε και του ‘στησε καρτέρι
      ένα πρωί στο Πέραµα του Χάρου το µαχαίρι

      Τώρα σε κλαιν’ οι Τζιτζιφιές που ‘ριχνες τις γλυκές πενιές
      κι οι µάγκες όλοι του ντουνιά σε κλαιν’ απαρηγόρητα
      Γιάννη µε τη χρυσή καρδιά

      Τους µάγκες όλους γλένταγες κι αυτοί σε αγαπάνε
      και στ’ όνοµα σου, Γιάννη µου, τα πίνουν και τα σπάνε

      Τώρα σε κλαιν’ οι Τζιτζιφιές που ‘ριχνες τις γλυκές πενιές
      κι οι µάγκες όλοι του ντουνιά σε κλαιν’ απαρηγόρητα
      Γιάννη µε τη χρυσή καρδιά

      Στον κάτω κόσµο εκεί που πας, στα µύρια κυπαρίσσια
      ρίξε δυο τρεις γλυκές πενιές ν’ ακούσουν τα ντερβίσια
      και το χορό να ‘ρχίσουνε τα πιο όµορφα κορίτσια
          • 9/8
          • Eighth note ~ 59
          • Ζεϊμπέκικος
      1. Πανεπιστήμιο Ιωαννίνων