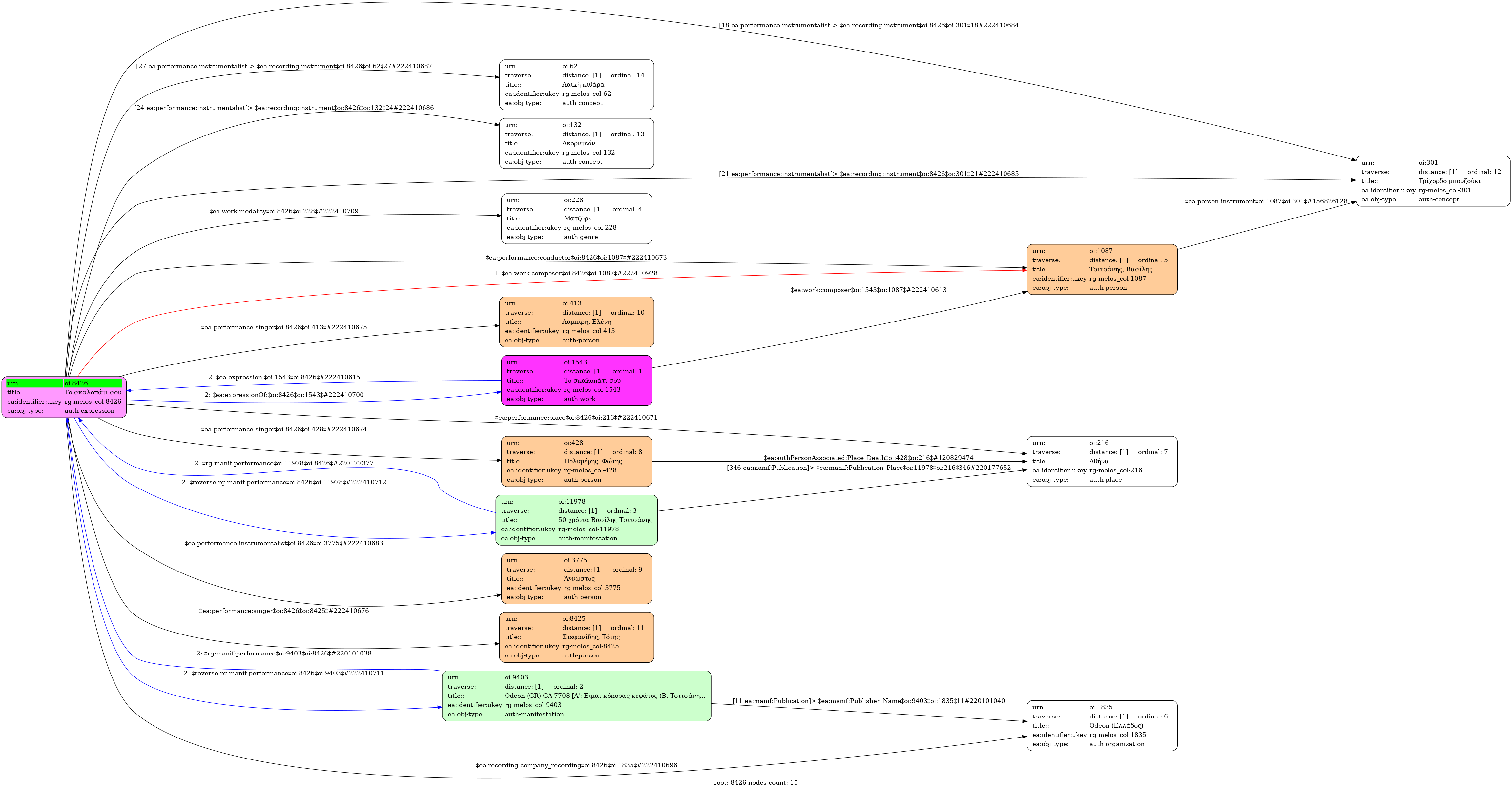
- Έκφραση
- Ηχογράφηση
- Ελληνική
-
- Studio
- 23 Ιανουαρίου 1953
- Πολυμέρης, Φώτης (1920-2013) [1η φωνή] | Λαμπίρη, Ελένη [2η φωνή] | Στεφανίδης, Τότης [3η φωνή]
- Άγνωστος [Τρίχορδο μπουζούκι] | Άγνωστος [Τρίχορδο μπουζούκι] | Άγνωστος [Ακορντεόν] | Άγνωστος [Λαϊκή κιθάρα]
-
- Σι♭ μείζονα
- Ματζόρε
-
- Όχι
-
- GO 4761
-
- 768-2156
-
- 3' 36''
-
-
Το σκαλοπάτι σου θα κάνω για κρεβάτι
αφού την πόρτα σου την άφησες κλειστή
θα µείνω έξω µια και το ‘βαλες γινάτι
κι από το κρύο η καρδιά µου θα σβηστεί
Το σκαλοπάτι σου απόψε θα ρωτήσω
γιατί εκείνο µου κρατάει συντροφιά
αν πρέπει να ‘ρθω ή να µην ξαναπατήσω
να δω τα µάτια σου µικρή µου ζωγραφιά
-
-
- 2/4
- Quarter note ~ 45
- Χασάπικος
-
- Πανεπιστήμιο Ιωαννίνων

