- Έκφραση
- Ηχογράφηση
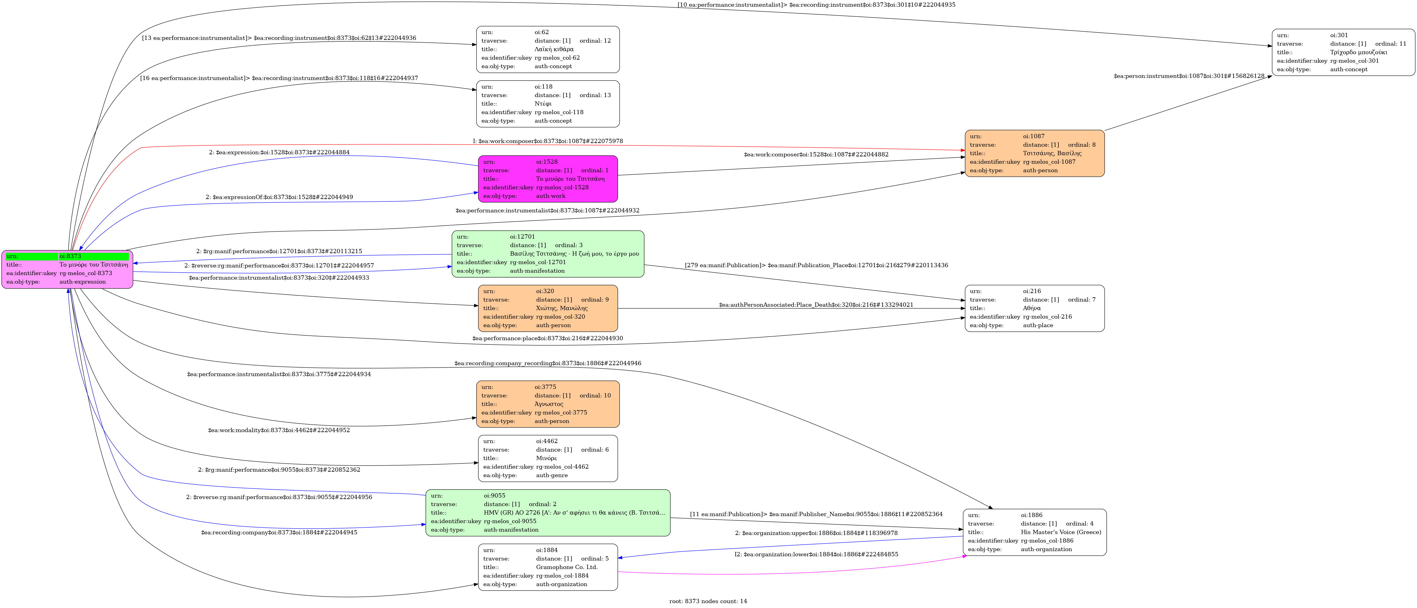
- Ελληνική
-
- Studio
- 1946 [Δεκέμβριος]
- Τσιτσάνης, Βασίλης (1915-1984) [Τρίχορδο μπουζούκι] | Χιώτης, Μανώλης (1921-1970) [Λαϊκή κιθάρα] | Άγνωστος [Ντέφι]
-
- Ρε ελάσσονα
- Μινόρε
-
- Ναι
-
- 2' 55''
-
- OGA 1194-1
-
- 3' 16''
-
- Πανεπιστήμιο Ιωαννίνων

