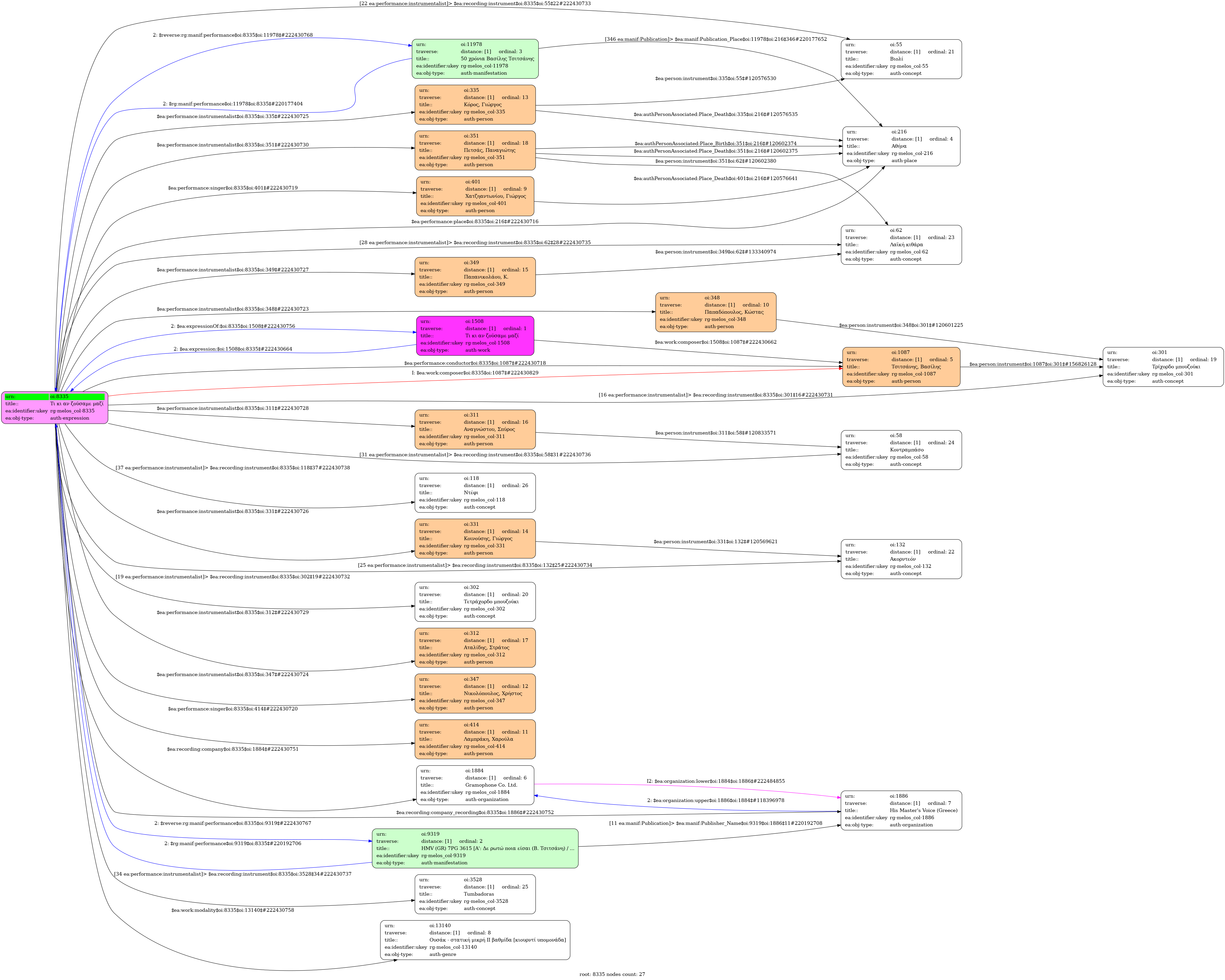
Τι κι αν ζούσαμε μαζί / Χατζηαντωνίου, Γιώργος [1966]
- Expression
-
Recording
-
-
-
Greek
-
-
-
13 September 1966
-
Χατζηαντωνίου, Γιώργος (1941-1997)
[1st voice] |
Lampraki, Kharoula
[2nd voice]
-
Papadopoulos, Kostas (1937-)
[Three-string bouzouki] |
Nikolopoulos, Christos (1947-)
[Four-string bouzouki] |
Koros, George (1923-2014)
[Violin] |
Kinousis, Giorgos
[Accordion] |
Papanikolaou, K.
[Folk guitar] |
Anagnostou, Spyros
[Double bass] |
Attalidis, Stratos
[Tumbadoras] |
Petsás, Panos
[Tambourine]
-
-
Ousak - static minor II degree [kiourdi 4chord]
-
-
-
-
-
-
-
- 2/4
- Quarter note ~ 103
- Bayon
-
-
- University of Ioannina
Τι κι αν ζούσαμε μαζί / Χατζηαντωνίου, Γιώργος [1966] - Identifier: 8335
Internal display of the 8335 entity interconnections (Node labels correspond to identifiers)

Loading..