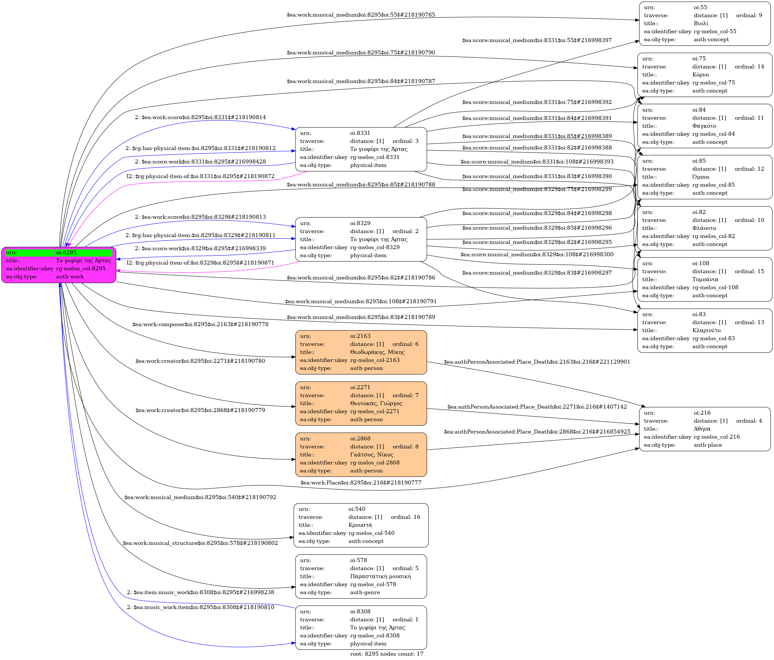
- Έργο (αυτοτελές έργο)
- Αύγουστος 1954 [Αύγουστος;]
- Ελληνική
- Θεοδωράκης, Μίκης (1925-2021)
- Γκάτσος, Νίκος (1911-1992) [Ραδιοφωνική προσαρμογή] | Θεοτοκάς, Γιώργος (1905-1966)
- Το γιοφύρι της Άρτας
- Βιολί | Φλάουτο | Φαγκότο | Όμποε | Κλαρινέτο | Κόρνο - Αριθμός εκτελεστών: 2 | Τυμπάνια | Κρουστά
- Παραστατική μουσική
- Κούτουλας, Αστέρης. Ο μουσικός Θεοδωράκης: κέιμενα - εργογραφία - κριτικές (1937-1996): ΑΣΤ 91
- Αθήνα
- Original: Μουσική Βιβλιοθήκη Λίλιαν Βουδούρη - Σύλλογος Οι Φίλοι της Μουσικής
- Σύλλογος Οι Φίλοι της Μουσικής




