- Expression
- Recording
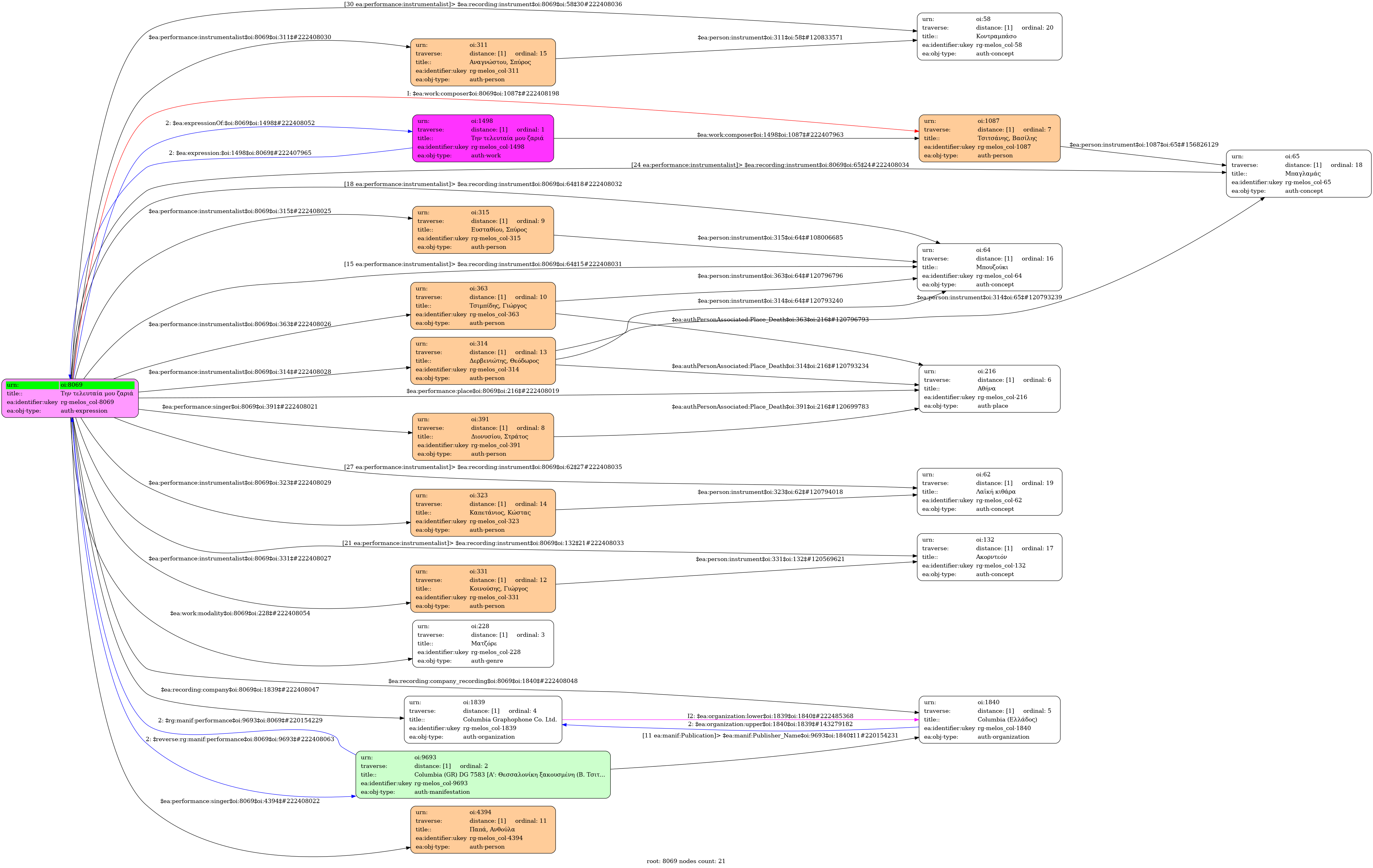
- Greek
-
- Studio
- 21 June 1960
- Dionysiou, Stratos (1935-1990) [1st voice] | Pappa, Anthoula [2nd voice]
- Eustathiou, Spyros [Bouzouki] | Τsibidis, Giorgos [Bouzouki] | Kinousis, Giorgos [Accordion] | Derveniotis, Theodoros (1922-2004) [Baglamas] | Καπετάνιος, Κώστας [Folk guitar] | Anagnostou, Spyros [Double bass]
-
- F major
- Matzore (Mode)
-
- no
-
- CG 4179
-
- 6776-20724
-
- 3' 21''
-
- 9/8
- Eighth note ~ 58
- Zeibekikos
-
- University of Ioannina

