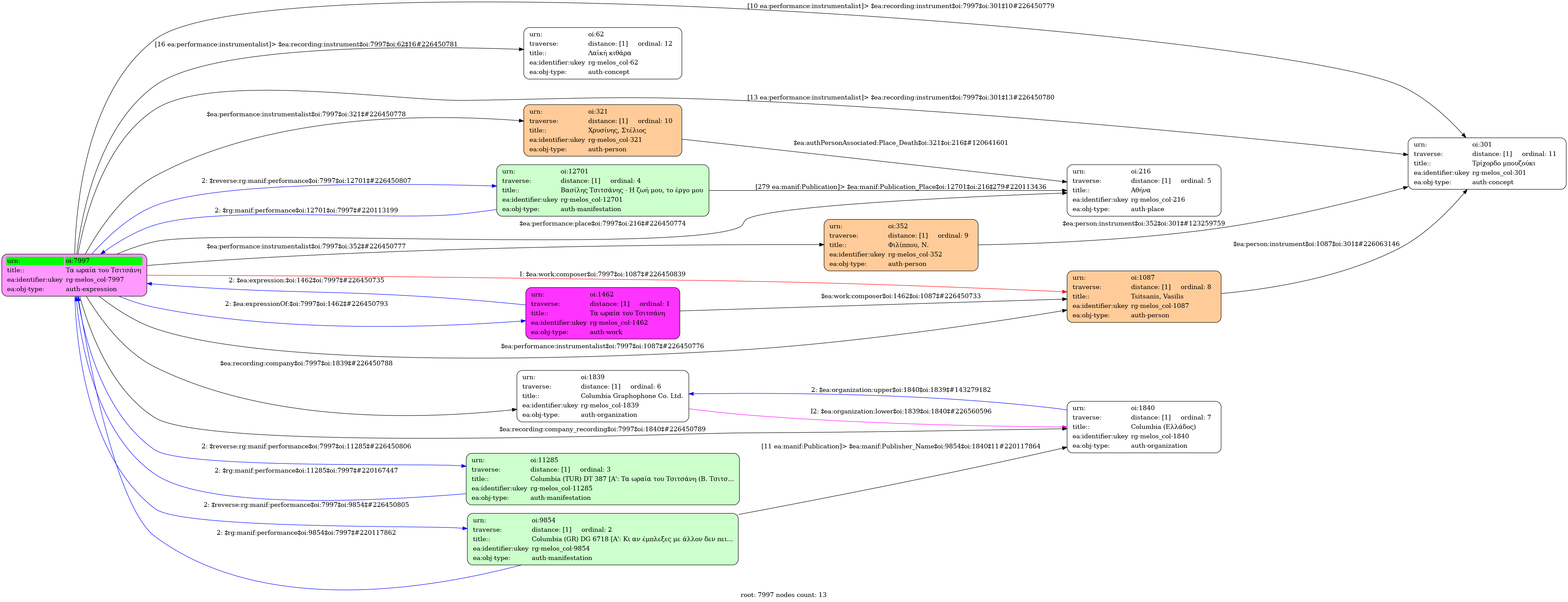
- Έκφραση
- Ηχογράφηση
- Ελληνική
-
- Studio
- 1 Ιουνίου 1948
- Τσιτσάνης, Βασίλης (1915-1984) [Τρίχορδο μπουζούκι] | Φιλίππου, Ν. [Τρίχορδο μπουζούκι] | Χρυσίνης, Στέλιος (1916-1970) [Λαϊκή κιθάρα]
-
- Λα ελάσσονα
-
- Όχι
-
- CG 2400
-
- 195-10175
-
- 3' 17''
-
- 2/4
- Quarter note ~ 130
- Χασάπικος
- Πολίτικος (κυκλικής διάταξης)
-
-
- Columbia (GR) DG 6718 [Α': Κι αν έμπλεξες με άλλον δεν πειράζει (Β. Τσιτσάνη) / Ι. Γεωργακοπούλου, Πρ. Τσαουσάκης, Β. Τσιτσάνης] - [Β': Τα ωραία του Τσιτσάνη (Β. Τσιτσάνη) / Οργανικό]
- Columbia (TUR) DT 387 [Α': Τα ωραία του Τσιτσάνη (Β. Τσιτσάνη) / Οργανικό] - [B': Τρίτη βροχερή (Α. Αγγελόπουλου, Γ. Παπαϊωάννου) / Πρ. Τσαουσάκης, Μ. Νίνου]
- Βασίλης Τσιτσάνης - Η ζωή μου, το έργο μου
- Πανεπιστήμιο Ιωαννίνων

