- Expression
- Recording
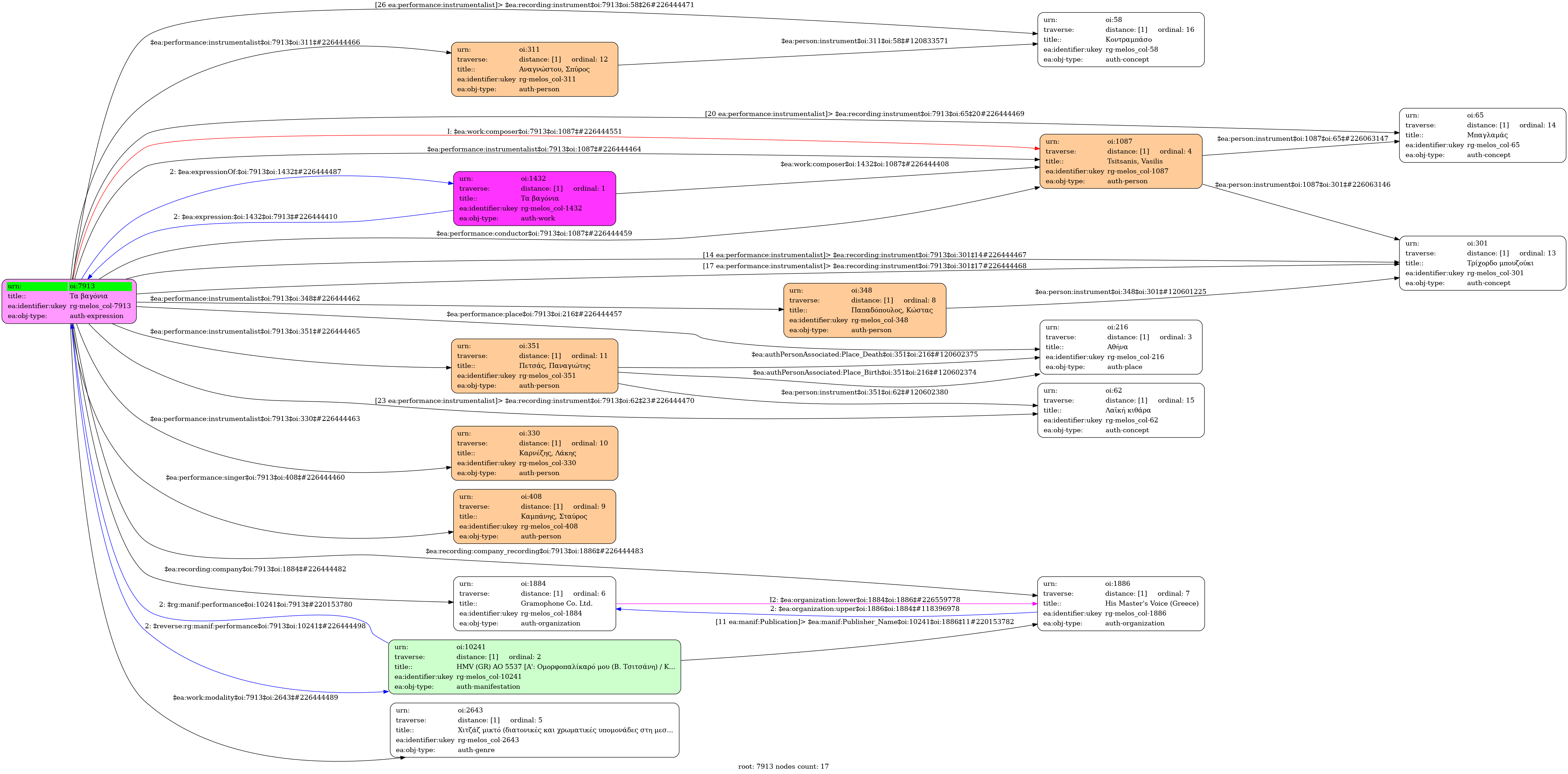
- Greek
-
- Studio
- 5 March 1959
- Kabanis, Stavros
- Papadopoulos, Kostas (1937-) [Three-string bouzouki] | Karnezis, Lakis (1937-) [Three-string bouzouki] | Tsitsanis, Vassilis (1915-1984) [Baglamas] | Petsás, Panos [Folk guitar] | Anagnostou, Spyros [Double bass]
-
- C♯ major
- Hetzaz mixed (diatonic and hetzaz-nikriz units in the dominant's area)
-
- yes
-
- 0' 23''
-
- OGA 2835
-
- 5358-6571
-
- 3' 17''
-
- 9/8
- Eighth note ~ 59
- Zeibekikos
-
- University of Ioannina

