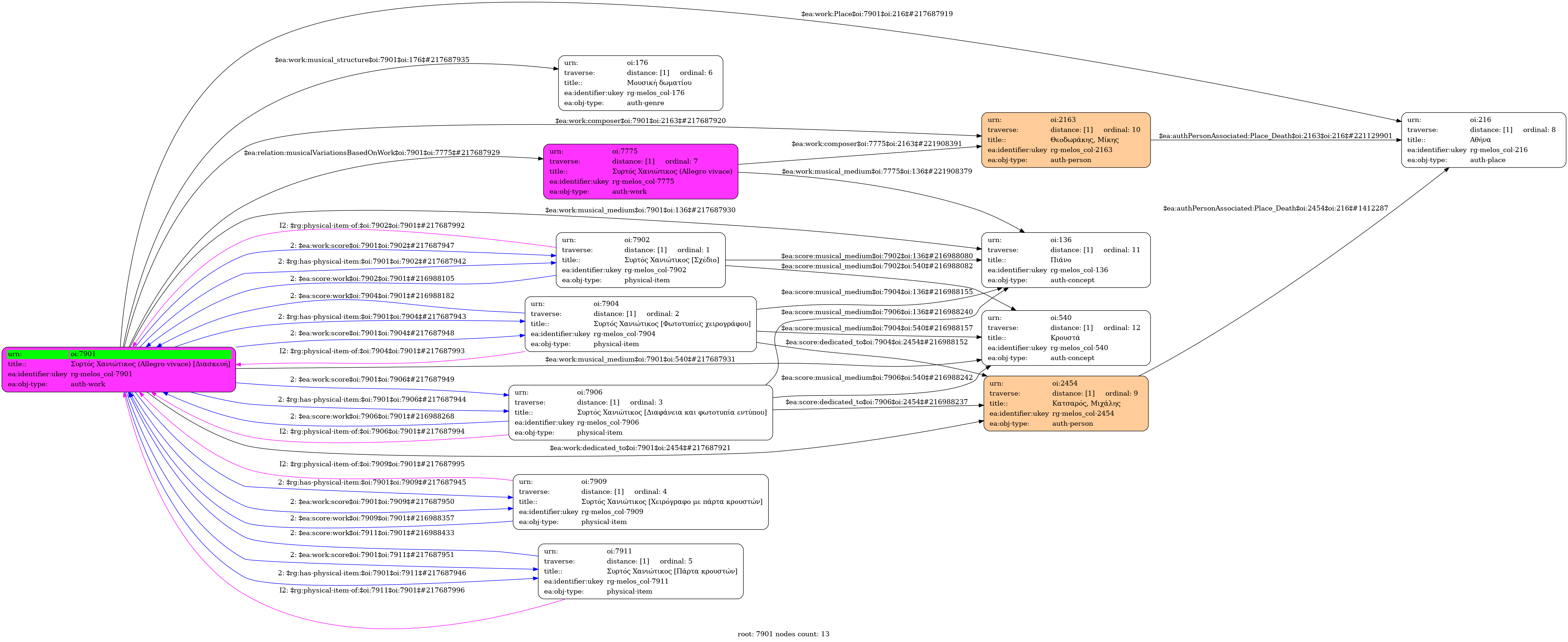
- Έργο (αυτοτελές έργο)
- 1951 [Καλοκαίρι]
- Ελληνική
- Θεοδωράκης, Μίκης (1925-2021)
- Κατσαρός, Μιχάλης (1919-1998)
- Πιάνο | Κρουστά
- Μουσική δωματίου
- 16
- Κούτουλας, Αστέρης. Ο μουσικός Θεοδωράκης: κέιμενα - εργογραφία - κριτικές (1937-1996): ΑΣΤ 70
- Αθήνα
-
-
Μια παραλλαγή του αρχικού έργου για πιάνο και κρουστά που θα ερμήνευε αρχικά ο Μάνος Κατράκης στη συναυλία της 8ης Απριλίου στο θέατρο Κεντρικόν αλλά εξαιτίας ασθενείας τελευταίας στιγμής τον αντικατέστησε η Αλίκη Βατικιώτη.
Εξελίχθηκε στη Σονατίνα Αρ. 1 για βιολί και πιάνο και στη Σονατίνα γι πιάνο και τελικά στη Σουΐτα Αρ. 1 για πιάνο και ορχήστρα. Το κύριο μοτίβο αφομοιώθηκε στον Κρητικό χορό του φιλμ Συνοικία το όνειρο και επίσης στο φινάλε του φιλμ Ζορμπάς.
⟶ Ο μουσικός Θεοδωράκης : Κέιμενα - εργογραφία - κριτικές (1937-1996) - Αθήνα: "Νέα Σύνορα" Εκδοτικός Οργανισμός Λιβάνη, 1998 [σ.129], Οι δρόμοι του αρχαγγέλου : Αυτοβιογραφία - Αθήνα: Εκδόσεις Κέδρος, 1986 [τ.5, σ.202-203]
-
- Original: Μουσική Βιβλιοθήκη Λίλιαν Βουδούρη - Σύλλογος Οι Φίλοι της Μουσικής
- Σύλλογος Οι Φίλοι της Μουσικής






