- Έκφραση
- Ηχογράφηση
- Ελληνική
-
- Studio
- 6 Νοεμβρίου 1948
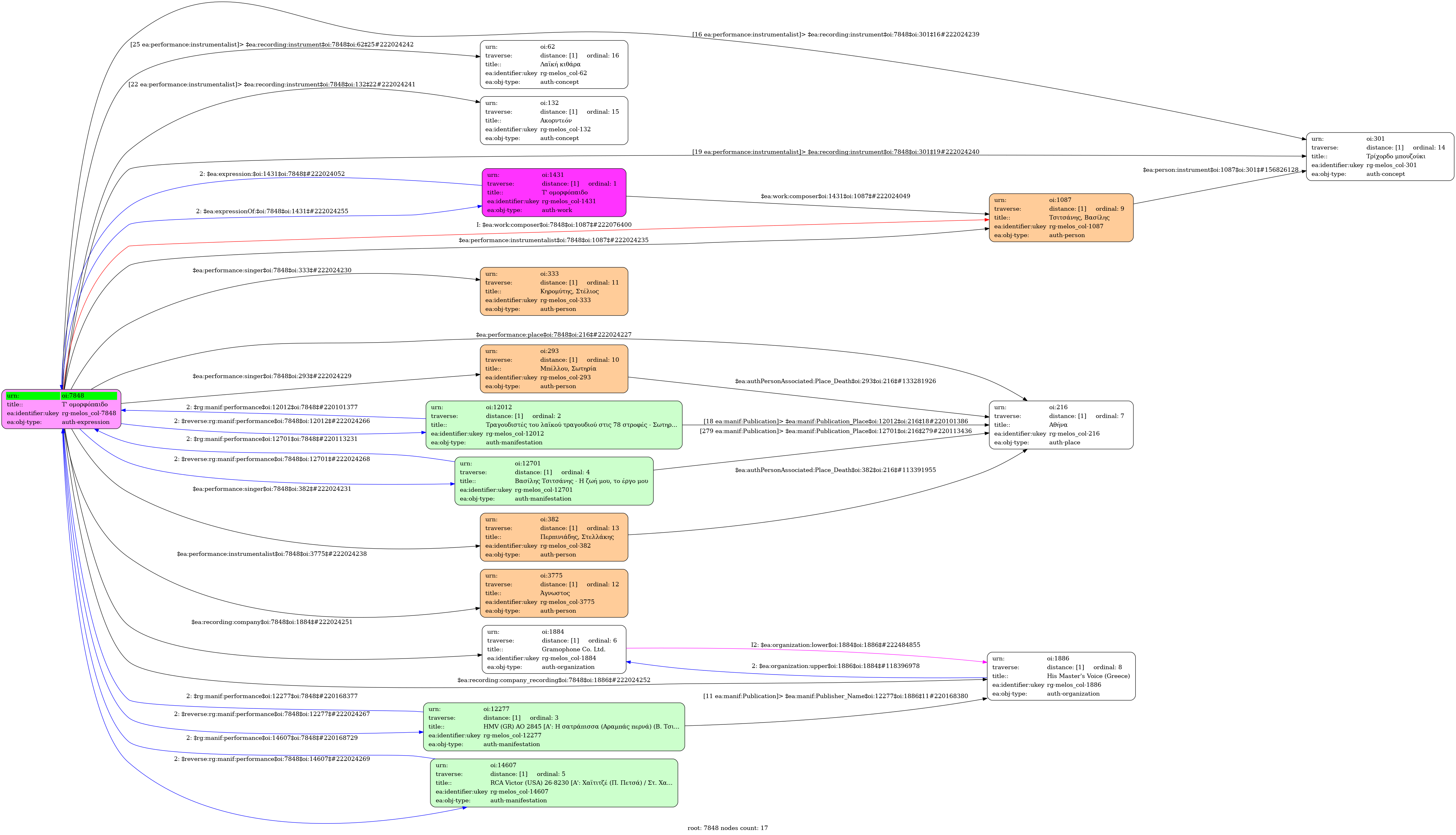
- Μπέλλου, Σωτηρία (1921-1997) [1η φωνή] | Κηρομύτης, Στέλιος (1903?-1979) [2η φωνή] | Περπινιάδης, Στελλάκης (1899-1977) [3η φωνή]
- Τσιτσάνης, Βασίλης (1915-1984) [Τρίχορδο μπουζούκι] | Άγνωστος [Τρίχορδο μπουζούκι] | Άγνωστος [Ακορντεόν] | Άγνωστος [Λαϊκή κιθάρα]
-
- Σι♭ μείζονα
-
- Όχι
-
- OGA 1434-1
-
- 3' 12''
-
-
Τις λαχτάρες που µου κάνεις µη θαρρείς πως τις ξεχνώ
κι αν γυρνάς τα βράδια µ’ άλλες βρε παλιόπαιδο
έχε χάρη που ‘σαι µάγκας κι οµορφόπαιδο
Ό,τι µου ζητάς στο δίνω σαν κορόιδο σ’ αγαπώ
κι αν µου µάσησες τα φράγκα βρε τρελόπαιδο
έχε χάρη που ‘σαι µάγκας κι οµορφόπαιδο
Κι όµως δεν το µετανιώνω ξέρω πίκρες να περνώ
κι αν πεθαίνω εγώ για σένα βρε τρελόπαιδο
έχε χάρη που ‘σαι µάγκας κι οµορφόπαιδο
-
-
- 9/8
- Eighth note ~ 83
- Ζεϊμπέκικος
-
-
- Τραγουδιστές του λαϊκού τραγουδιού στις 78 στροφές - Σωτηρία Μπέλλου 2
- HMV (GR) AO 2845 [Α': Η σατράπισσα (Αραμπάς περνά) (Β. Τσιτσάνη) / Στ. Κηρομύτης, Σ. Μπέλλου] - [Β': Τ' ομορφόπαιδο (Β. Τσιτσάνη) / Σ. Μπέλλου, Στ. Κηρομύτης]
- Βασίλης Τσιτσάνης - Η ζωή μου, το έργο μου
- RCA Victor (USA) 26-8230 [A': Χαϊτιτζέ (Π. Πετσά) / Στ. Χασκήλ] - [Β': Τ' ομορφόπαιδο (Β. Τσιτσάνη) / Σ. Μπέλλου, Στ. Κηρομύτης]
- Πανεπιστήμιο Ιωαννίνων

