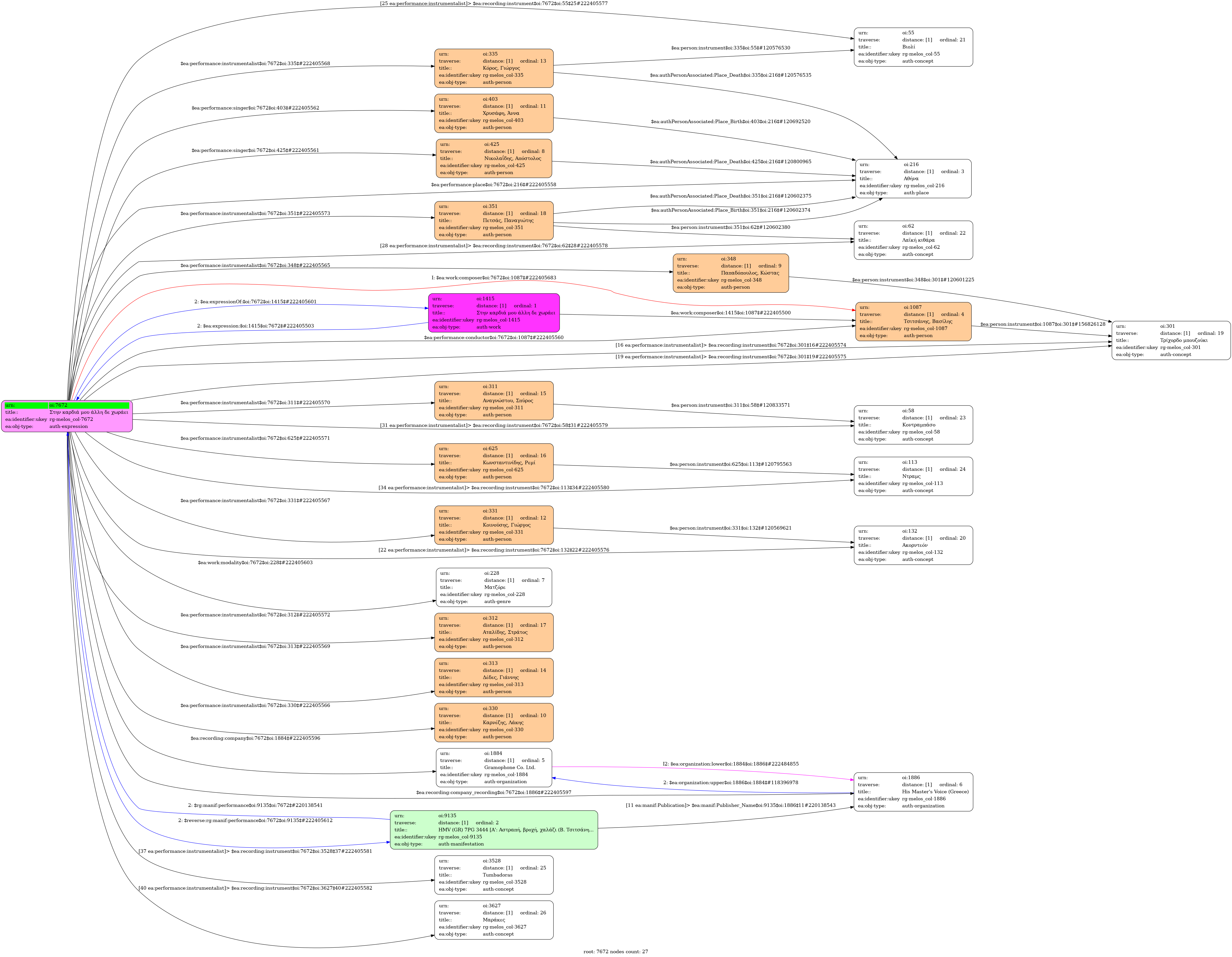
Στην καρδιά μου άλλη δε χωράει / Nikolaidis, Apostolos (1938-1999) [1964]
- Expression
-
Recording
-
-
-
Greek
-
-
-
2 December 1964
-
Nikolaidis, Apostolos (1938-1999)
[1st voice] |
Chrisafi, Anna (1921-2013)
[2nd voice]
-
Papadopoulos, Kostas (1937-)
[Three-string bouzouki] |
Karnezis, Lakis (1937-)
[Three-string bouzouki] |
Kinousis, Giorgos
[Accordion] |
Koros, George (1923-2014)
[Violin] |
Dedes, Yannis
[Folk guitar] |
Anagnostou, Spyros
[Double bass] |
Κωνσταντινίδης, Ρεμί
[Drum set] |
Attalidis, Stratos
[Tumbadoras] |
Petsás, Panos
[Maracas]
-
-
Matzore (Mode)
-
-
-
-
-
-
-
- 2/4
- Quarter note ~ 122
- Guaracha
-
-
- University of Ioannina
Στην καρδιά μου άλλη δε χωράει / Νικολαΐδης, Απόστολος [1964] - Identifier: 7672
Internal display of the 7672 entity interconnections (Node labels correspond to identifiers)

Loading..