- Expression
- Recording
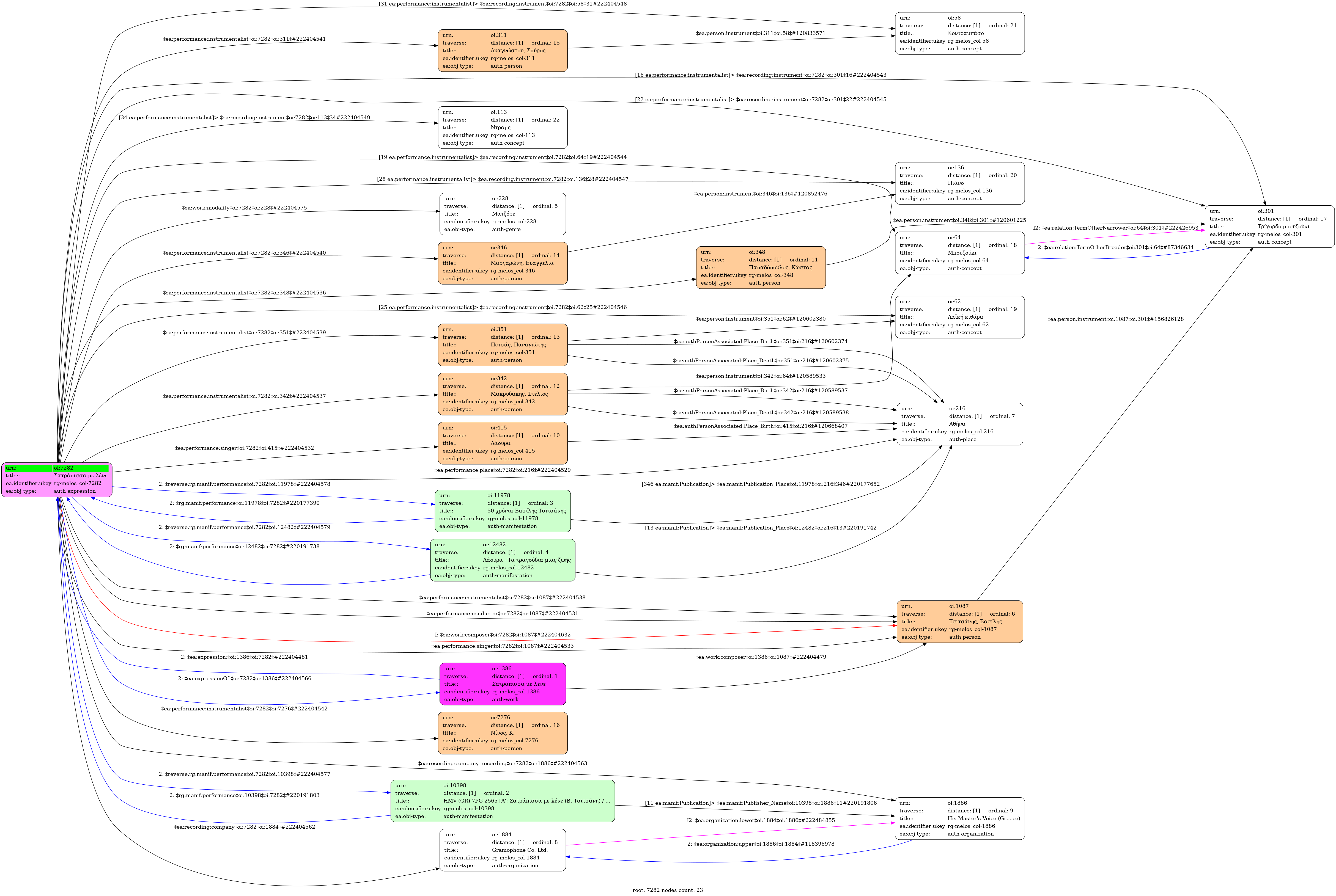
- Greek
-
- Studio
- 24 March 1959
- Laoura (1934-) [1st voice] | Tsitsanis, Vassilis (1915-1984) [2nd voice]
- Papadopoulos, Kostas (1937-) [Three-string bouzouki] | Makridakis, Stelios [Bouzouki] | Tsitsanis, Vassilis (1915-1984) [Three-string bouzouki] | Petsás, Panos [Folk guitar] | Margaroni, Evangelia [Piano] | Anagnostou, Spyros [Double bass] | Ninos, K. [Drum set]
-
- C major
- Matzore (Mode)
-
- yes
-
- 0' 24''
-
- 7XGA 230
-
- 3' 34''
-
- 4/4
- Quarter note ~ 136
- Tsifteteli
-
- University of Ioannina

