- Expression
- Recording
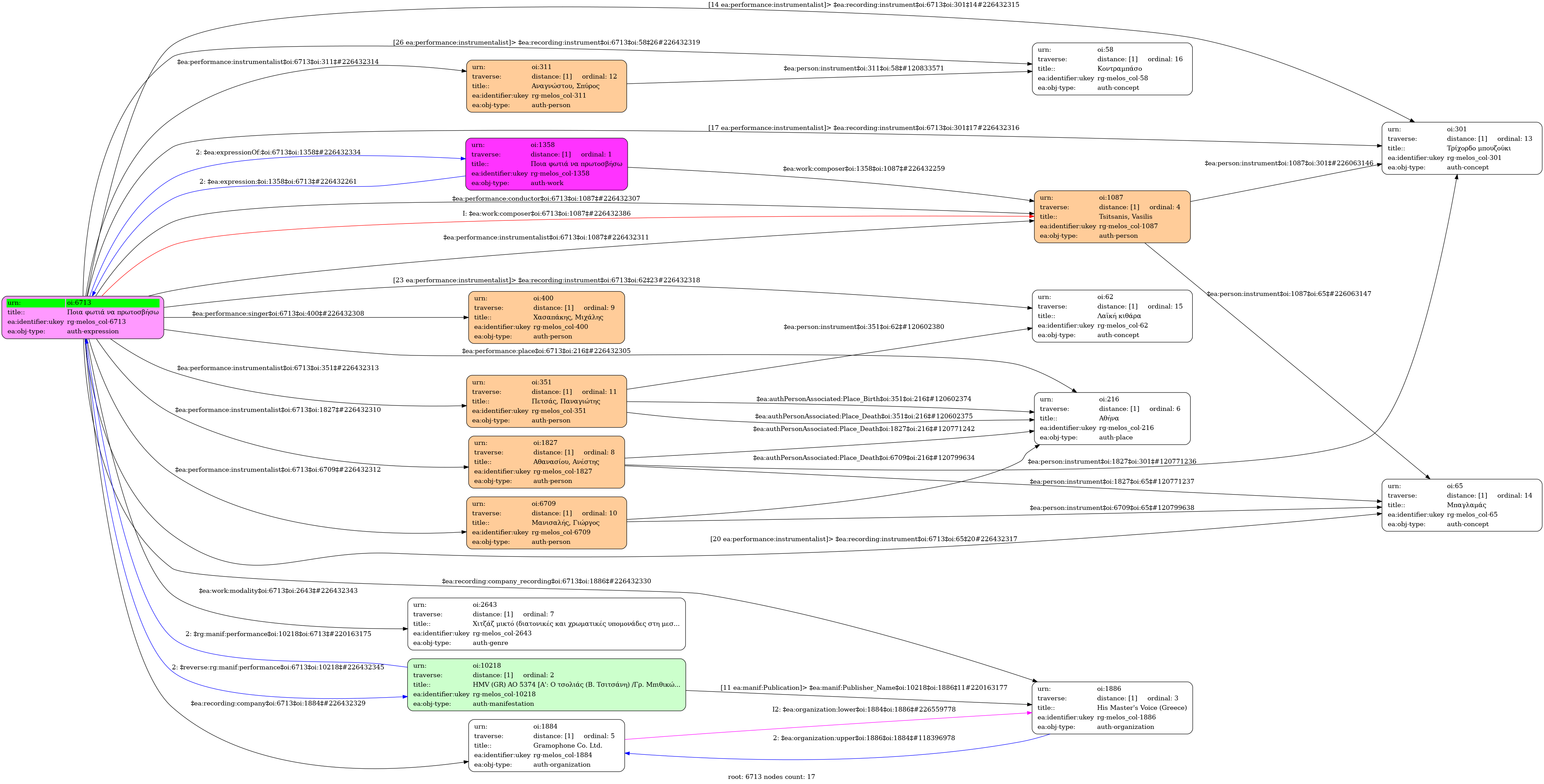
- Greek
-
- Studio
- 19 April 1956
- Χασαπάκης, Μιχάλης
- Athanasiou, Anestis (1912-1984) [Three-string bouzouki] | Tsitsanis, Vassilis (1915-1984) [Three-string bouzouki] | Manisalis, Giorgos [Baglamas] | Petsás, Panos [Folk guitar] | Anagnostou, Spyros [Double bass]
-
- D major
- Hetzaz mixed (diatonic and hetzaz-nikriz units in the dominant's area)
-
- no
-
- OGA 2407-1
-
- 3754-7151
-
- 3' 29''
-
- 9/8
- Eighth note ~ 62
- Zeibekikos
-
- University of Ioannina

